Fig. 4: JAM1 interferes with the binding of ERF1 to MED25 and attenuates the transcriptional regulatory capacity of ERF1.
From: Autophagy promotes jasmonate-mediated defense against nematodes

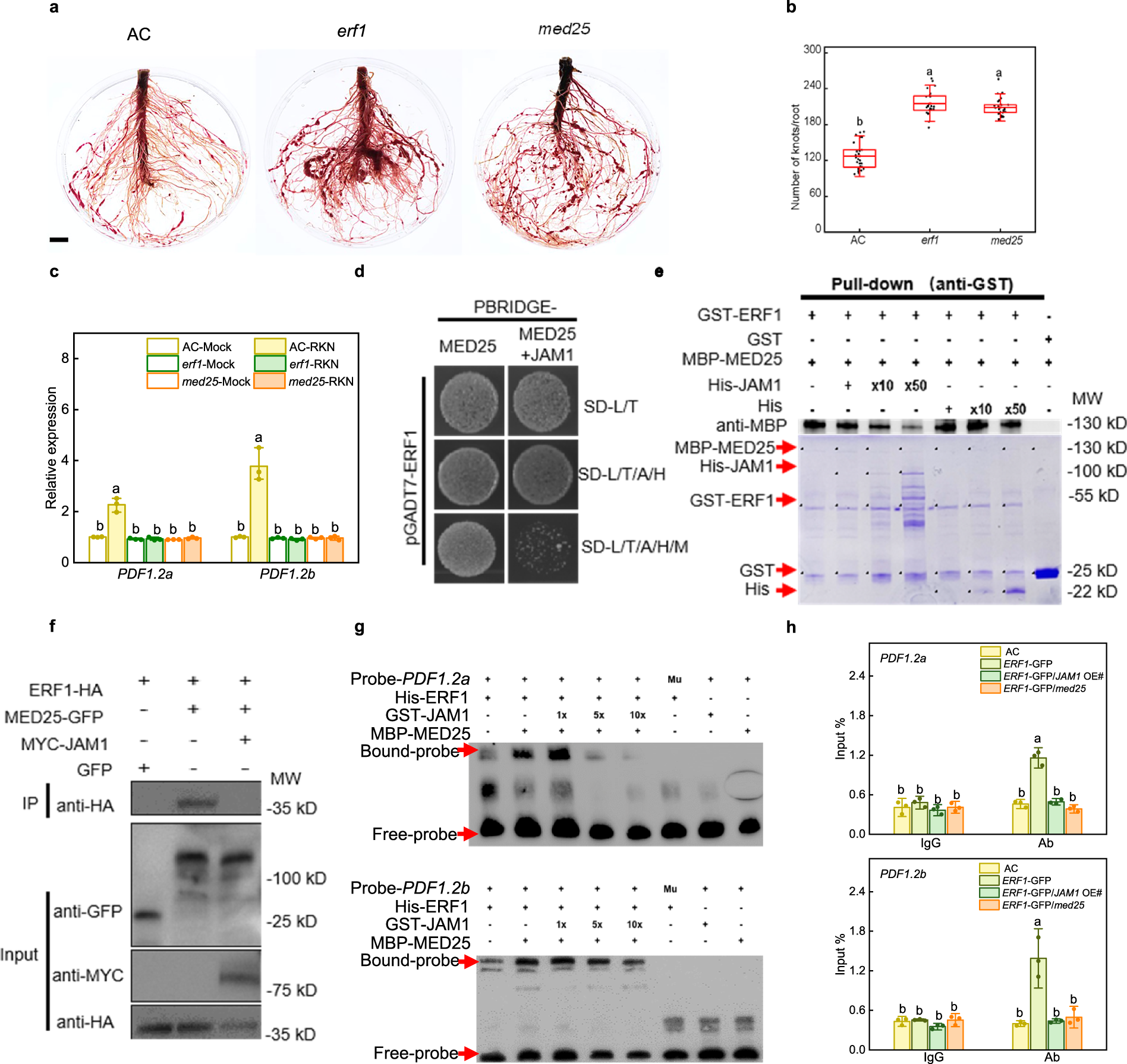
a Phenotype of RKN reproduction in Ailsa Craig (AC), erf1 and med25 mutants using acid fuchsin staining 5 weeks after RKN infection. Bar, 1 cm. b The number of root knots of plants at 5 weeks after infection with RKNs. Data are presented as boxplots, with each dot representing the datapoint of one biological replicate (n = 25 plants). For the boxplots, the central line indicates the mean value, the bounds of the box show the 1st and 3rd quartile, and the whiskers indicate 1.5× interquartile range between the 1st and 3rd quartile. The experiments were repeated twice with similar results. c Expression of PDF1.2a and PDF1.2b after RKN infection in AC, erf1 and med25 mutants. Transcript levels were determined using RT-qPCR. Error bars represent SD; data represent the mean ± SD (n = 3 biological replicates, individual dots). d Yeast three-hybrid assays showing JAM1 interrupts the MED25-ERF1 interaction. Yeast cells co-transformed with pGADT7-ERF1 and pBridge-MED25 were grown on SD-Leu/Trp/Ade/His (SD-L/T/A/H) medium to assess ERF1-MED25 interaction. The co-transformed yeast cells were grown on SD-Leu/Trp/Ade/His/Met (SD-L/T/A/H/M) medium to induce the expression of JAM1. e In vitro pull-down assays showing JAM1 interferes with MED25-ERF1 interaction. Fixed amounts of GST-ERF1 and MBP-MED25 fusion proteins were incubated with an increasing amount of His-JAM1 fusion protein or His protein. Asterisks indicate the specific bands of recombinant proteins. Protein samples were immunoprecipitated with anti-GST antibody and immunoblotted with anti-MBP antibody. f In vivo Co-IP assays showing JAM1 interferes with MED25-ERF1 interaction. Total proteins were extracted from N. benthamiana leaves transiently co-expressing ERF1-HA, MED25-GFP, MYC-JAM1, or empty GFP after 48 h of infiltration. Proteins were immunoprecipitated with agarose beads conjugated with GFP antibody and immunoblotted with HA antibody. g Electrophoretic mobility shift assays showing JAM1 interferes with, and MED25 enhances ERF1 binding to DNA probes from the PDF1.2a and PDF1.2b promoter in vitro. 5- and 10-fold excesses of GST-JAM1 protein were used for competition. Mu, mutated probes in which the CCGAC-containing motifs (5ʹ-CCGACC-3ʹ and 5ʹ-ACCGAC-3ʹ) were replaced with 5ʹ-AAAAAA-3ʹ. The experiments were repeated twice with similar results (d–g). h Chromatin immunoprecipitation (ChIP)-real-time quantitative PCR assays showing the effect of JAM1 and MED25 on ERF1 transcriptional regulation of PDF1.2a and PDF1.2b upon RKN infection. The epitope-tagged protein-chromatin complexes were immunoprecipitated with an anti-GFP antibody (Ab). Control reactions were treated with mouse immunoglobulin G (IgG). Error bars represent SD; data represent the mean ± SD (n = 3 biological replicates, individual dots). Different letters above bars indicate a significant difference at the P < 0.05 level by one-way ANOVA with Tukey’s multiple comparisons test. Exact P-values of statistic tests are provided in the Source data file.