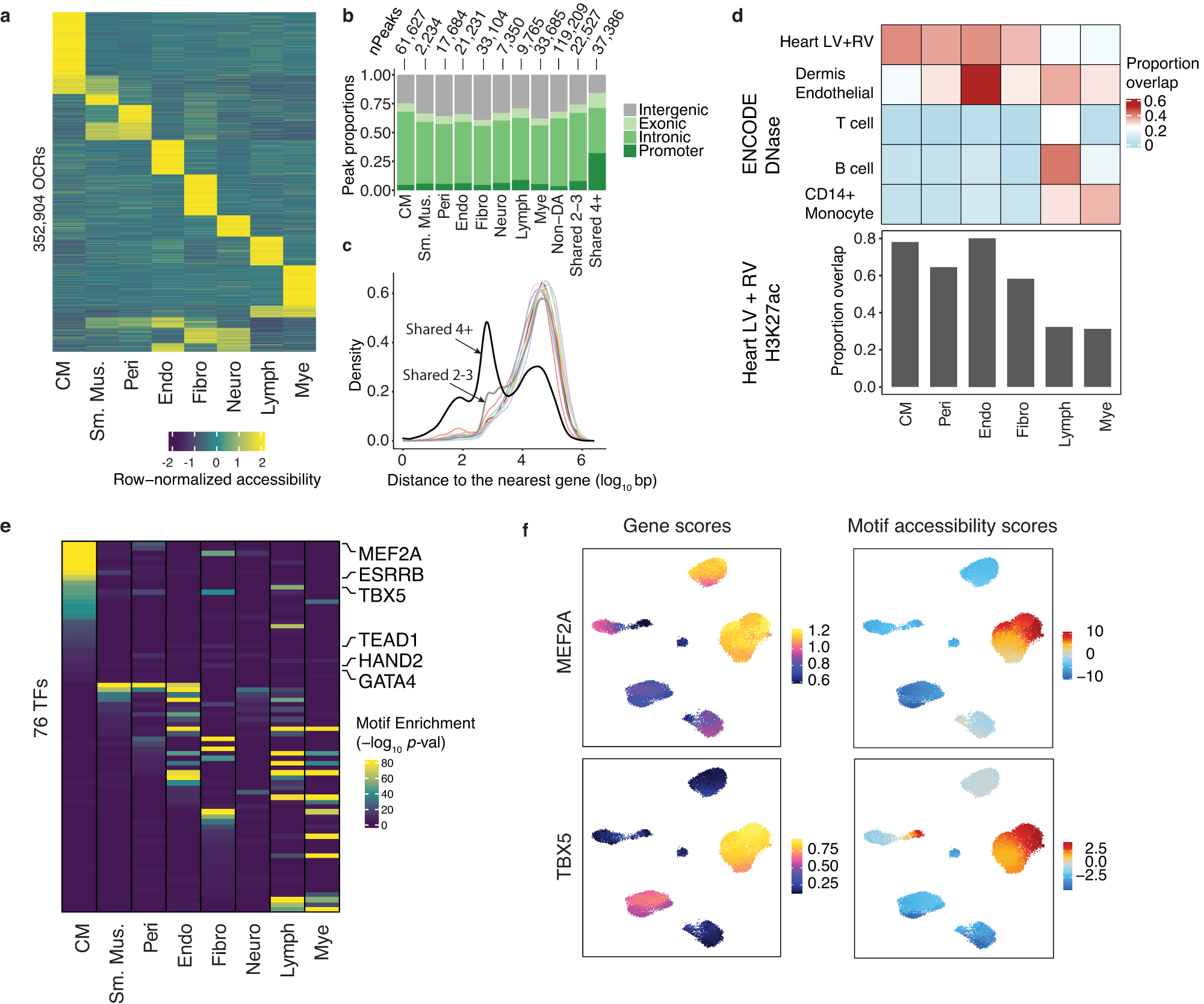
Fig. 3: Discovery of OCRs and transcriptional regulators in the human heart.
From: Single-cell genomics improves the discovery of risk variants and genes of atrial fibrillation

a Row-normalized accessibility of OCRs across all cell types. b Number of cell-type-specific and shared OCRs and their genomic distributions. c Density plot of the log10 distance to nearest gene for all cell-type-specific and shared OCRs. Colors of the lines for cell-type-specific OCRs follow the same convention as in Fig. 2a. Gray and black lines represent shared 2-3 and shared 4 OCRs. d Proportions of cell-type specific OCRs that overlap with DHS (upper panel). Bar graph (lower panel) shows the proportions of cell-type specific OCRs that overlap with H3K27ac regions (LV left ventricle, RV right ventricle). Smooth muscle cells and neuronal cells are not shown due to the small numbers of peaks in these cell types. e Enrichment of TF motifs in the OCRs specific to each cell type. Shown are 76 TFs with FDR < 1% from motif enrichment analysis in at least one cell-type, and correlation between motif enrichment and gene activity >0.5. Enrichment analysis was performed using the peakAnnoEnrichment function in ArchR, which uses the hypergeometric test to assess the enrichment of the number of times a motif overlaps with a given set of peaks, compared to random expectation. After correcting for multiple testing within each cell-type, we used FDR < 1% to ascertain a set of motifs and their enrichment. f Gene scores (from ArchR) and motif accessibility scores calculated with chromVar in OCRs for MEF2A (top) and TBX5 (bottom) across all cells. Abbreviations for cell types: CM cardiomyocyte, Sm.Mus. smooth muscle, Peri pericyte, Endo endothelial, Fibro fibroblast, Neuro neuronal, Lymph lymphoid, Mye myeloid.