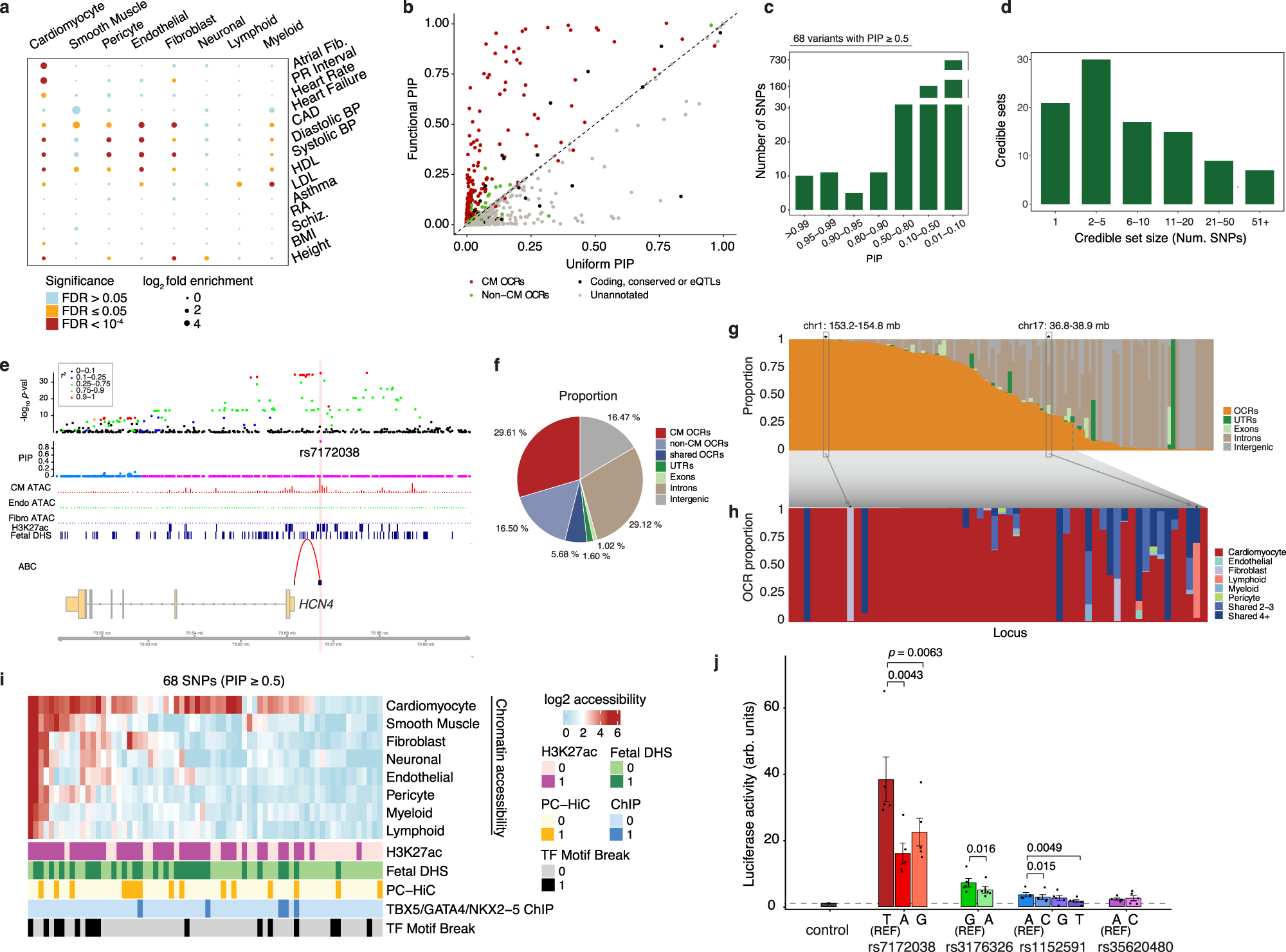
Fig. 4: Statistical fine-mapping of loci associated with the AF risk.
From: Single-cell genomics improves the discovery of risk variants and genes of atrial fibrillation

a Log2 fold enrichment (from the tool TORUS) of risk variants of various traits in cell-type-specific OCRs. b Comparison of AF fine-mapping results under the informative prior using OCRs (Y-axis) vs. the results under the uniform prior (X-axis). Each dot is a SNP, and color represents the annotation of SNPs. Dashed line has a slope of 1. c Summary of PIPs of variants. d Summary of credible set sizes from fine-mapping of AF. e Trackplot at the HCN4 locus and the fine-mapped variant rs7172038 (PIP = 0.99). The top two tracks represent the -log10 p-value of SNPs from AF GWAS (with color representing LD with the lead SNP) and their PIPs from SNP-level fine-mapping. Middle three tracks represent cell-type aggregated ATAC-seq signals (CM: red, endothelial: green; fibroblast: purple), followed by heart H3K27ac and fetal DHS peak calls. The bottom track represents ABC scores from the heart ventricle. Abbreviations for cell types: CM cardiomyocyte, Endo endothelial, Fibro fibroblast. f Proportions of summed PIPs in disjoint functional annotation categories among all the loci. g Proportion of summed PIPs in disjoint functional annotation categories at each individual locus. h Proportion of summed PIPs into cell type-specific OCRs at each individual locus, for loci with summed PIPs in OCR ≥ 0.25. Highlighted are two loci with high proportions in non-CM cells: fibroblast, lymphoid specific OCRs. i Chromatin accessibility and additional functional genomic annotations of all SNPs with PIP ≥ 0.5. j Reporter activities in cardiac cells (HL-1) of regions containing selected SNPs, with both reference and alternative alleles. Data are from 5 replicates for each construct. Error bars represent mean +/− SE. P values were calculated using a paired two-sided t test comparing each alternative allele to the reference allele.