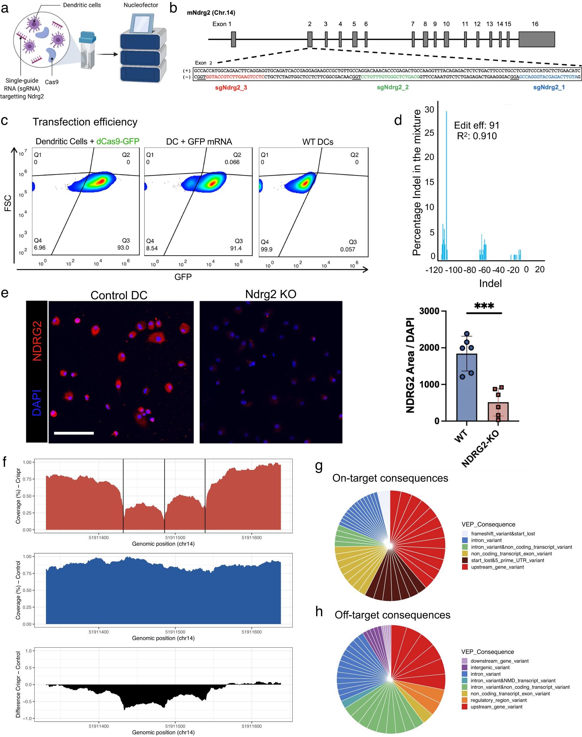
Fig. 2: Development of a CRISPR/Cas9 platform for knockout of Ndrg2 in primary dendritic cells.

a Schematic for Cas9 ribonucleoprotein (RNP) nucleofection of primary dendritic cells (DCs). b Schematic of the Ndrg2 gene. Gray rectangles indicate exon regions. The sequences of the 3 single-guide RNAs (sgRNAs) targeting Ndrg2 (Ndrg2_1, Ndrg2_2, Ndrg2_3) are indicated in red, blue, and green. c Flow cytometry of untreated (wild-type, WT) DCs (negative control), DCs transfected with green fluorescent protein (GFP)-fused deactivated Cas9 (dCas9-GFP), and GFP-mRNA (positive control), indicating a high (93%) transfection efficiency of primary DCs with Cas9 protein. d Percentage of indels per given fragment size after Cas9 nucleofection of DCs. e Immunofluorescent staining for Ndrg2 in control and CRISPR-edited (Ndrg2-KO) cells (Student’s t-test, unpaired and two-tailed: ***P = 0.0003, n = 6 biological replicates. Data are presented as mean values ± SEM.) Scale bar: 100 µm. f Coverage and reads generated by ultra-deep whole genome sequencing (100X) at the Ndrg2 on-target site for CRISPR-edited (red) and wild-type (blue) DCs. The difference in coverage between the groups is denoted in black. Vertical black lines indicate the 3 sgRNA cut sites. g Circle plots indicating different groups of on-target and h off-target consequences in CRISPR-edited cells (legend). White lines indicate the numbers of different consequences per group. Source data are provided as a Source Data file.