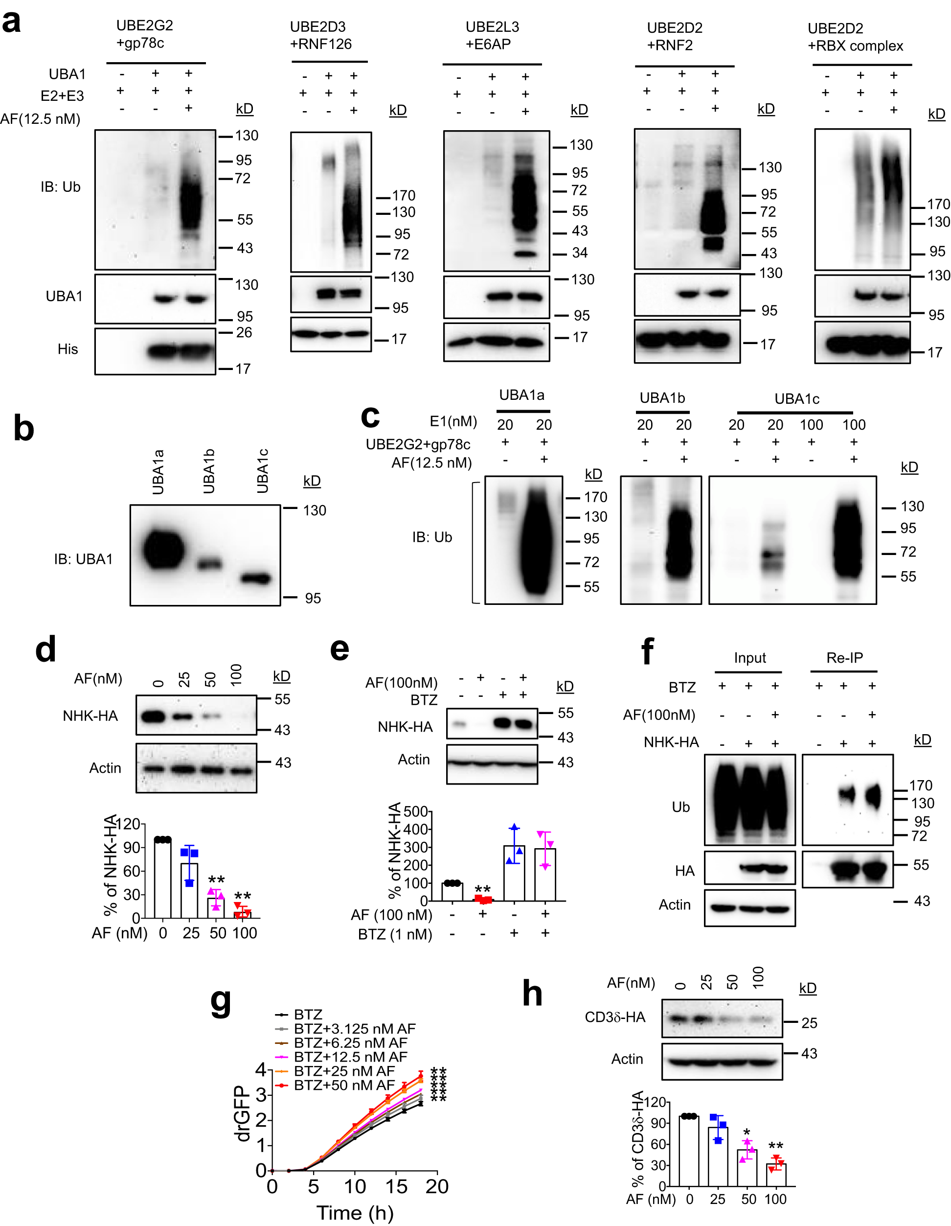
Fig. 5: AF potently enhances E3 activity in vitro and accelerates ERAD in cells.

a Effects of AF on E3 activity in in vitro E3 autoubiquitination assay. RBX complex: Elongin B/Elongin C/VHL/CUL2/RBX1. b IB of UBA1a (UBA1), UBA1b, and UBA1c used in the E3 activity assay in (c). UBA1a, UBA1b, and UBA1c translation start at methionine 1, 41, and 67, respectively. c In vitro gp78c autoubiquitination assay in the presence of UBA1a, UBA1b, and UBA1c, respectively, and the effects of AF. d AF decreased NHK protein levels in a dose-dependent manner. HeLa cells stably expressing NHK-HA were treated with AF for 24 h and then subject to IB. AF versus Control, p = 0.1482, p = 0.0065 and p = 0.0018 at 25, 50 and 100 µM, respectively. e AF-induced NHK downregulation is blocked by proteasome inhibitor, bortezomib (BTZ). AF versus Control, p = 0.0018. f AF increases NHK-HA ubiquitination in HeLa cells. Anti-HA reIP was performed to determine NHK-HA ubiquitination. g AF increases NHK dislocation in a dose-dependent manner. drGFP intensity was monitored and quantified in IncuCyte S3 Live-Cell Analysis System and expressed as mean ± S.D., n = 4 wells/treatment. **p < 0.01. AF versus Control, p = 0.0076, p = 0.0086, p = 0.008, p = 0.007 and p = 0.0079 at 3.125, 6.25, 12.5, 25 and 50 µM, respectively. p-values were calculated by two-tailed paired t-test. h AF decreased CD3δ protein levels in a dose-dependent manner. AF versus Control, p = 0.2442, p = 0.0238 and p = 0.0052 at 25, 50 and 100 µM, respectively The graphs in (d, e, and h) show % increase for each condition relative to DMSO-treated control. Data are presented as mean values ± S.D., n = 3 biologically independent experiments. *p < 0.05, **p < 0.01. p-values were calculated by two-tailed paired t-test. Source data are provided as a Source Data file.