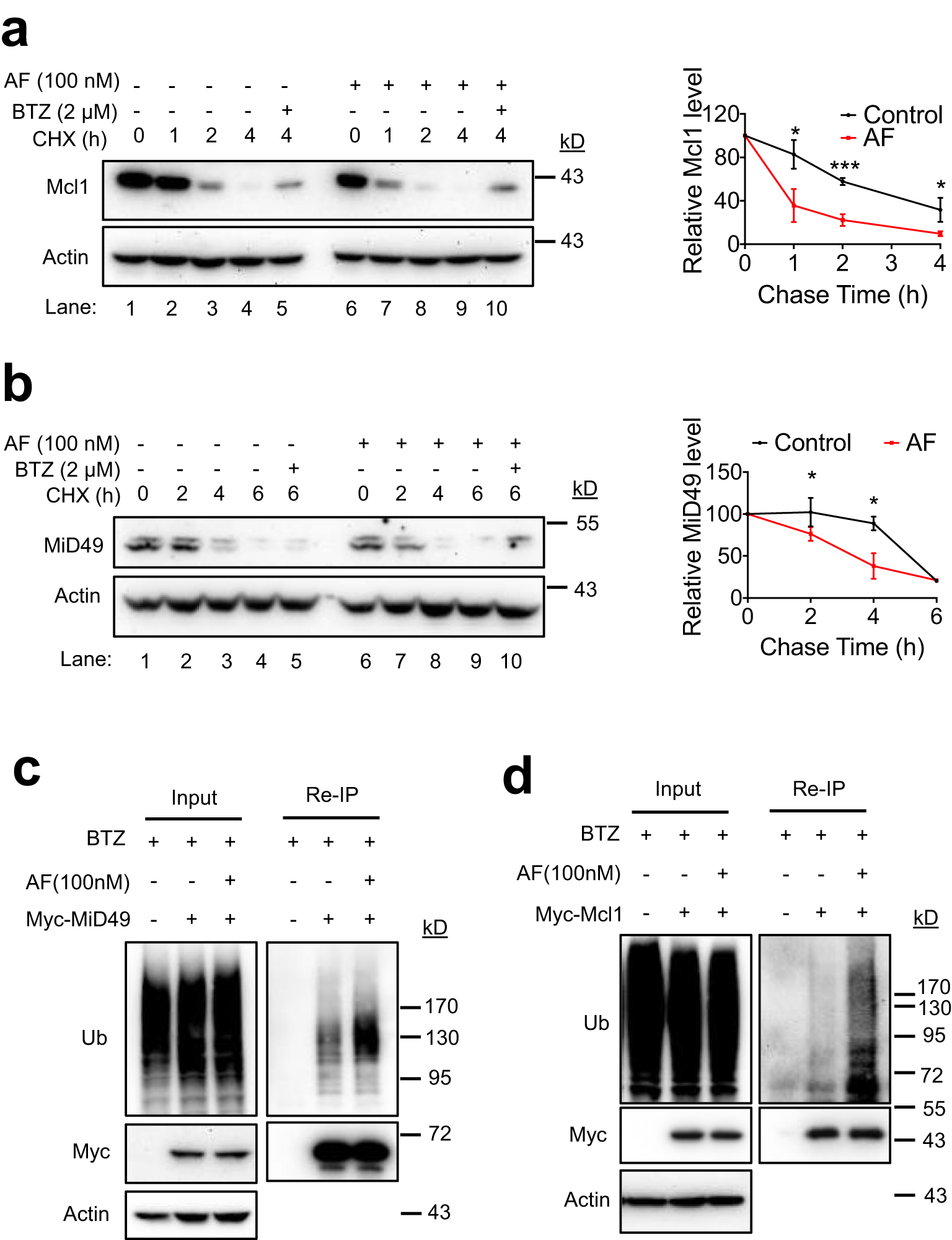
Fig. 6: AF accelerates ubiquitination-dependent OMMAD.

a, b Analyses of Mcl1 (a) and MiD49 (b) degradation using cycloheximide (CHX) chase. HeLa cells were incubated with 100 nM AF and CHX for the indicated durations. The relative band density of Mcl1 or MiD49 was normalized to that of Actin. Data are presented as mean values ± S.D., n = 3 biologically independent experiments. *p < 0.05, ***p < 0.001. p-values were calculated by two-tailed unpaired t-test. c, d AF promotes MiD49 (c) and Mcl1 (d) ubiquitination. HeLa cells transient expressing Myc-MiD49 or Myc-Mcl1 were treated with 100 nM AF in the presence or absence of 2 µM BTZ for 4 h. Anti-myc reIP was performed to determine Myc-MiD49 or Myc-Mcl1 ubiquitination. Three biological replicates were performed with one representative experiment shown. Source data are provided as a Source Data file.