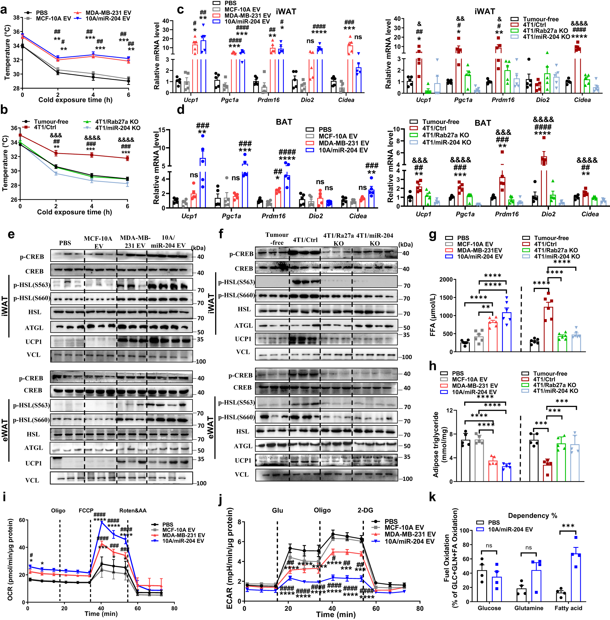
Fig. 4: Circulating miR-204 promotes thermogenesis and lipolysis in white adipose tissue.

a Rectal temperatures were monitored during acute cold challenge for 6 h (4 °C) of the sEVs injected group mice, n = 3 mice per group. One-way ANOVA followed by Dunnett multiple comparison test. b Rectal temperatures were monitored during acute cold challenge for 6 h (4 °C) of mice xenografted with tumour, n = 3 mice per group. One-way ANOVA followed by Dunnett multiple comparison test. c Relative mRNA abundance of the thermogenic markers in iWAT from sEVs treated mice and tumour-bearing group mice (n = 5 mice per group; one-way ANOVA followed by Dunnett multiple comparison test). d Relative mRNA abundance of the indicated thermogenic markers in BAT from sEVs treated mice and tumour-bearing group mice (n = 5 mice per group; one-way ANOVA followed by Dunnett multiple comparison test). e Western blots showing levels of UCP1 and indicated proteins in iWAT/eWAT of sEVs injection groups of mice (PBS group, n = 3; MCF-10A sEVs group, n = 3; MDA-MB-231 sEVs group, n = 3; 10 A/miR-204 sEVs group, n = 4) and f tumour bearing mice and their respective control groups (tumour-free group, n = 3; 4T1/Ctrl group, n = 3; 4T1/Rab27a KO group, n = 3; 4T1/miR-204 KO group, n = 4). g Serum free fatty acid levels in the various experimental group (n = 6 mice per group; one-way ANOVA followed by Dunnett multiple comparison test). h Triglyceride (TG) content of iWAT in the various experimental group (n = 5 mice per group; one-way ANOVA followed by Dunnett multiple comparison test). i Oxygen consumption rate (OCR) and j extracellular acidification rate (ECAR) in primary white adipocytes isolated from iWAT of each group mice, including basal respiration, uncoupled respiration (by stimulating uncoupling with FCCP) and nonmitochondrial respiration (with rotenone) was determined using Seahorse metabolic analyser. Real time triplicate readings (upper panel) and their averages (lower panel) were shown (n = 4; two-way ANOVA followed by Dunnett multiple comparison test). The ECAR was evaluated after the addition of 10 mM glucose. k The dependence of mitochondrial substrate in primary white adipocytes isolated from iWAT of mice receiving 10 A/miR-204 sEVs or PBS group determined by XF Mito fuel flex test (n = 4 mice per group; unpaired two-tailed t-test). Data are presented as mean±s.e.m. *P < 0.05, **P < 0.01, ***P < 0.001, ****P < 0.0001 compared with PBS or tumour-free mice; #P < 0.05, ##P < 0.01, ###P < 0.001, ####P < 0.0001 compared with MCF-10A EV or 4T1/Rab27a KO; &P < 0.05, &&P < 0.01, &&&P < 0.001, &&&&P < 0.0001 compared with 4T1/miR-204 KO in a–d, i, j; ns: not significant. Source data and exact P value are provided as a Source data file.