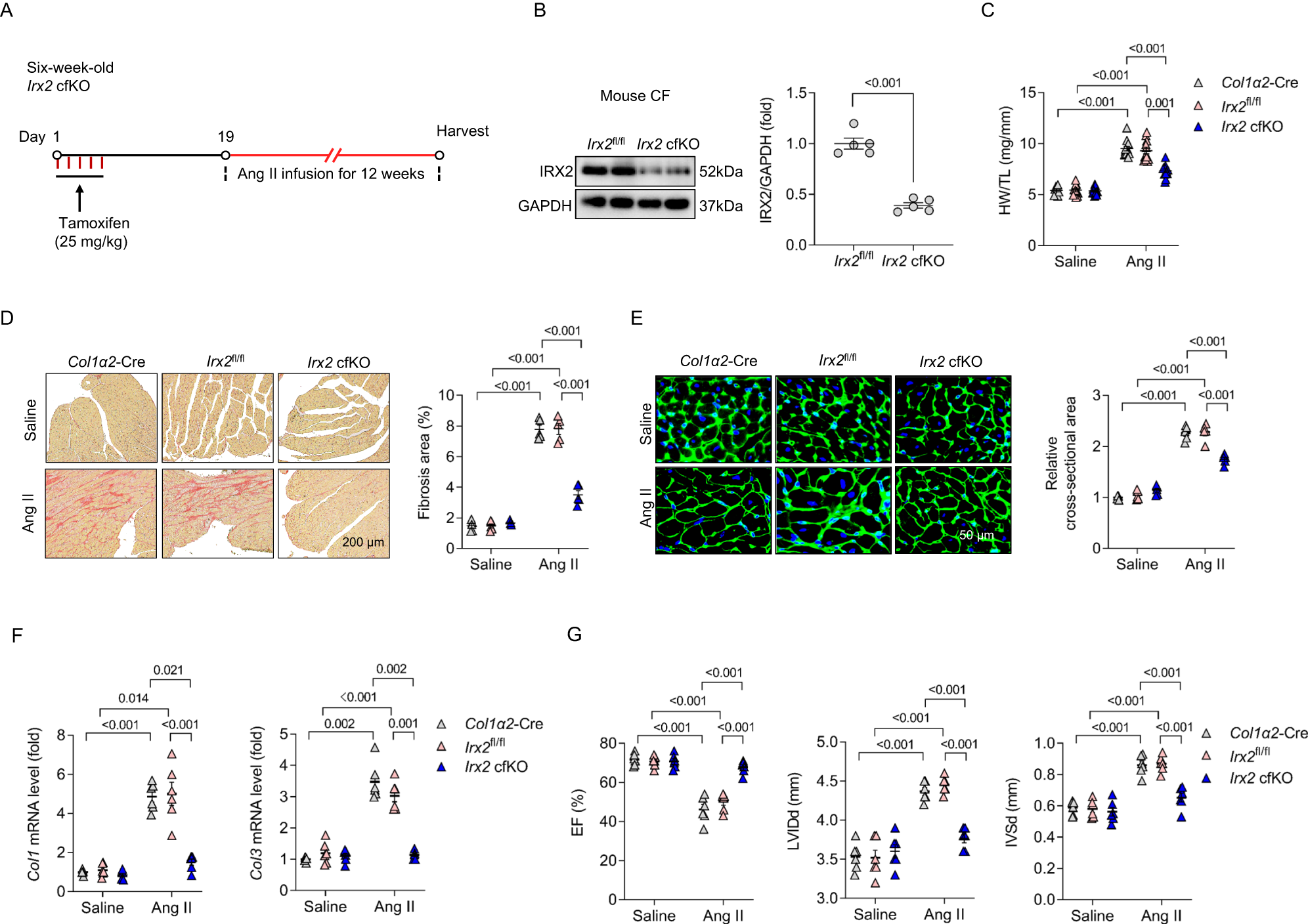
Fig. 2: Conditional fibroblast-specific Irx2-deficient mice exhibited attenuated fibrotic remodelling in response to angiotensin II (Ang II) infusion.

A Conditional fibroblast-specific Irx2-deficient mice (Irx2 cfKO) were bred by crossing mice with a conditional knockout allele of Irx2 (Irx2fl/fl) with Col1α2-Cre mice. Irx2 cfKO mice and littermate controls were subjected to Ang II infusion for 12 weeks. B Representative western blots and statistical analysis of IRX2 protein expression in CFs isolated from Irx2 cfKO mice and littermate controls (n = 5). C–E Irx2 cfKO mice exhibited an attenuated heart weight-to-tibia length (HW/TL) ratio (n = 10 mice, Col1α2-Cre+Saline; n = 12 mice, Irx2fl/fl+Saline; n = 12 mice, Irx2 cfKO+Saline; n = 12 mice, Col1α2-Cre+Ang II; n = 11 mice, Irx2fl/fl+Ang II; n = 12 mice, Irx2 cfKO+Ang II) (C), a reduced fibrosis area (n = 5) (D), and a decreased cell area of cardiomyocytes (n = 5) (E) after Ang II infusion. F Relative mRNA levels of Col1 and Col3 in hearts from Irx2 cfKO mice and littermate controls after Ang II infusion (n = 6). G Cardiac function (n = 6) was improved in Ang II-infused Irx2 cfKO mice. Data are shown as the mean ± SEM, and analysed using one-way ANOVA followed by Tukey post hoc test (E and G) or Tamhane’s T2 test (C, D and F). For the analysis in (B), an unpaired two-tailed Student′s t test was conducted. Source data are provided as a Source Data file.