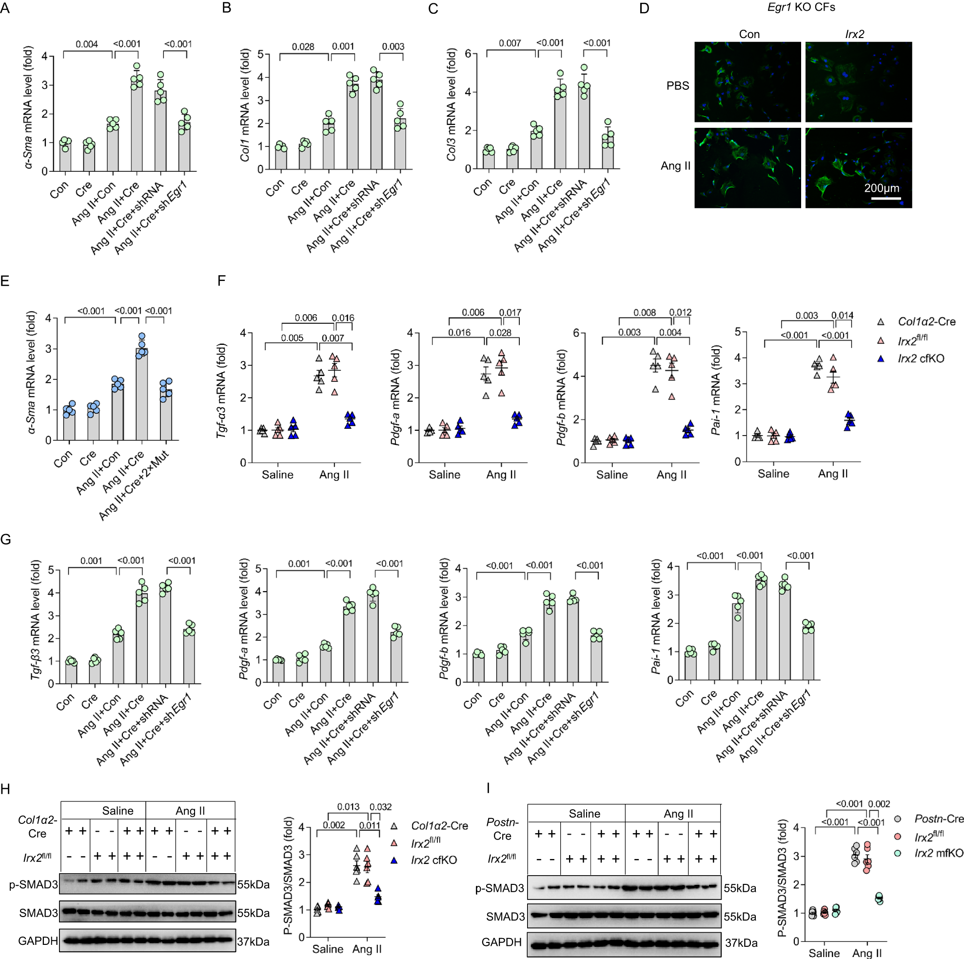
Fig. 7: EGR1 was responsible for the IRX2-promoted fibrotic response in angiotensin II (Ang II)-treated cardiac fibroblasts.

A–C Cardiac fibroblasts (CFs) were isolated from Irx2 Tgfl/fl mice and infected with an adenovirus carrying Cre to overexpress Irx2. After that, Egr1 expression was knocked down, and the CFs were subjected to Ang II treatment for 24 h. After that, the cells were harvested to detect the mRNA levels of α-Sma (A), Col1 (B) and Col3 (C) (n = 5). D Representative images of α-SMA (green) in CFs isolated from Egr1-knockout mice after Ang II treatment for 24 h. Nuclei were stained with DAPI (blue) (n = 5, for each experiment, 50-60 fields were counted). E Relative mRNA levels of α-Sma in the indicated groups (n = 5). F Relative mRNA levels of fibrosis-related genes in CFs isolated from Irx2 cfKO mice and littermate controls with or without Ang II infusion for 12 weeks (n = 5). G CFs were isolated from Irx2 Tgfl/fl mice and infected with an adenovirus carrying Cre to overexpress Irx2. After that, Egr1 expression was knocked down, and the CFs were subjected to Ang II treatment for 24 h. After that, the cells were harvested to detect the mRNA levels of fibrosis-related genes (n = 5). H, I Western blot analysis was performed to analyse the phosphorylation of Smad3 in CFs isolated from Irx2 cfKO or Irx2 mfKO mice and corresponding littermate controls with or without Ang II infusion for 12 weeks (n = 6). Data are shown as the mean ± SEM, and analysed using one-way ANOVA followed by Tukey post hoc test (A, C, E and G) or Tamhane’s T2 test (B, F, H and I). Source data are provided as a Source Data file.