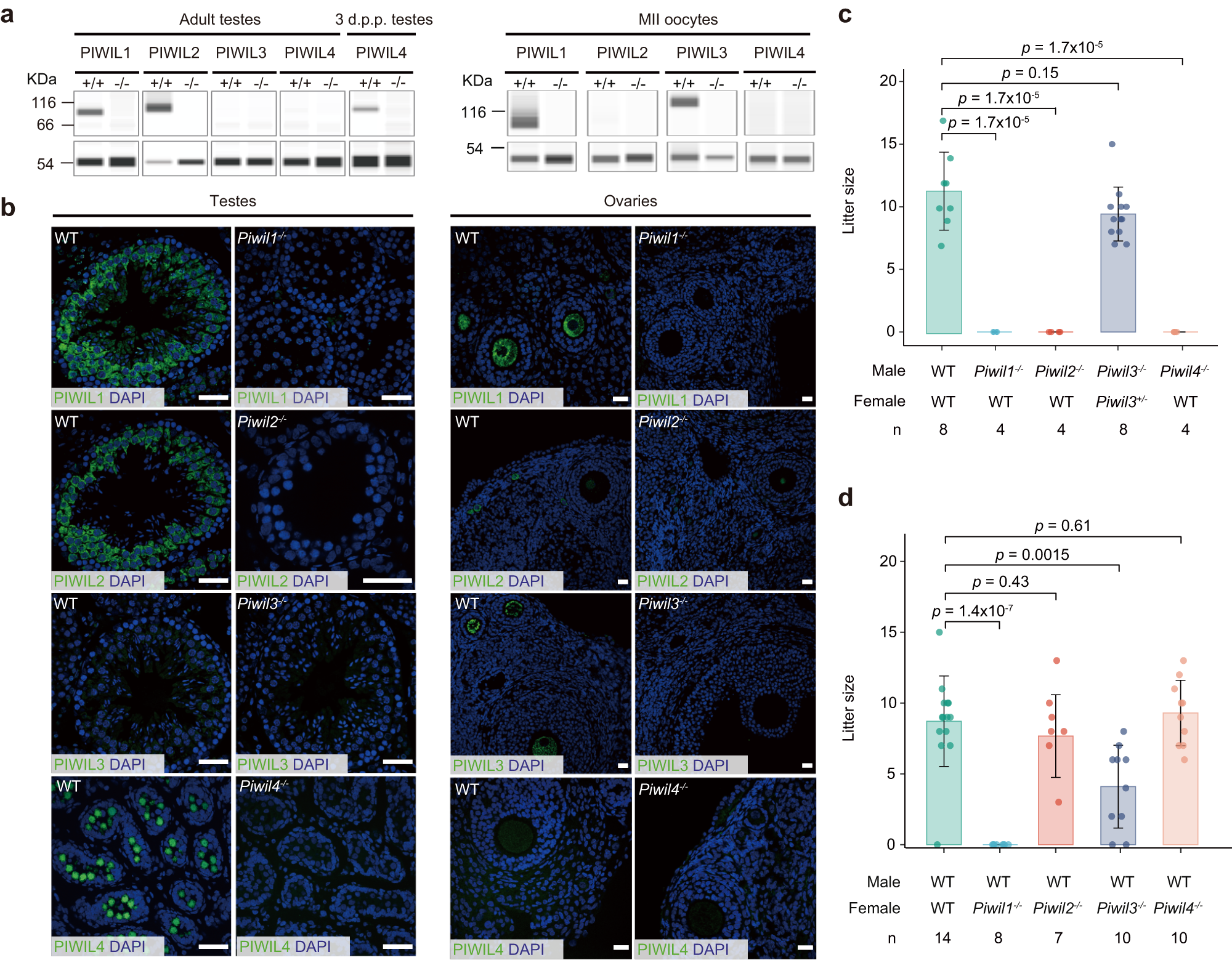
Fig. 2: Generation and fecundity analysis of Piwil1−/−, Piwil2−/−, Piwil3−/−, and Piwil4−/− golden hamsters.
From: The non-redundant functions of PIWI family proteins in gametogenesis in golden hamsters

a Western blots showing the expression of PIWI proteins in testes and MII oocytes of Piwil1−/−, Piwil2−/−, Piwil3−/−, and Piwil4−/− golden hamsters, respectively. α-TUBULIN (left panel) or β-ACTIN (right panel) was used as the loading control. b Immunostaining analysis exhibiting the loss of PIWIL1-4 expression in the mutant ovaries and testes. The faint, diffuse signal of PIWIL2 in nuclei of secondary follicle stage mutant oocytes is likely background autofluorescence. Scale bars, 40 μm. c, d The fecundity of male (c) and female (d) Piwi-deficient golden hamsters, respectively. Data are mean ± s.e.m. All p values are from two-tailed Student’s t-tests. n represents the number of mating. Source data are provided as a Source Data file.