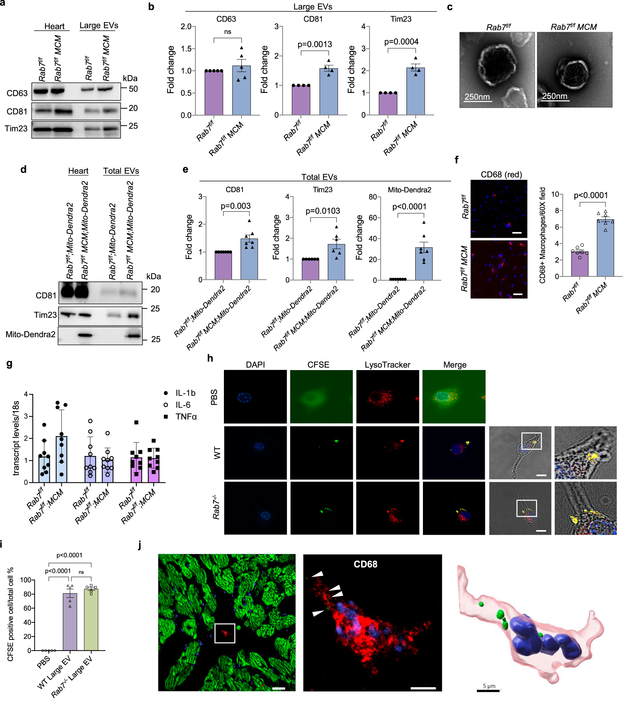
Fig. 7: Enhanced secretion of large EVs containing mitochondria in Rab7-deficient hearts.
From: Mitochondria are secreted in extracellular vesicles when lysosomal function is impaired

a Representative Western blots of CD63, CD81 and Tim23 in whole heart lysates and large EV fractions from Rab7f/f and Rab7f/f MCM heart tissue. b Quantification of protein levels in large EV fractions (CD63: Rab7f/f (n = 5 biologically independent animals) Rab7f/f MCM (n = 5 biologically independent animals); CD81: Rab7f/f (n = 4 biologically independent animals), Rab7f/f MCM (n = 4 biologically independent animals); Tim23: Rab7f/f (n = 4 biologically independent animals), Rab7f/f MCM (n = 4 biologically independent animals)). c Negative stain electron microscopy of large EVs isolated from Rab7f/f and Rab7f/f MCM heart tissue (representative of n = 3 biologically independent animals). d Representative Western blots of CD81, Tim23, and Mito-Dendra2 protein levels in whole heart lysates and extracellular vesicle fractions from Rab7f/f;Mito-Dendra2 and Rab7f/fMCM;Mito-Dendra2 heart tissue. Large and small (total) EVs were isolated from hearts using immunoaffinity capture method. e Quantification of protein levels in the EV fractions (CD81, MitoDendra2: Rab7f/f;Mito-Dendra2 (n = 7 biologically independent animals), Rab7f/fMCM;Mito-Dendra2 (n = 7 biologically independent animals); Tim23: Rab7f/f;Mito-Dendra2 (n = 6 biologically independent animals), Rab7f/fMCM;Mito-Dendra2 (n = 6 biologically independent animals)). f Immunostaining and quantification of CD68-positive (red) cells in Rab7f/f and Rab7f/f MCM hearts (n = 7 biologically independent animals), Scale bar = 20 μm. g qPCR analysis for inflammatory markers in Rab7f/f and Rab7f/f MCM hearts (n = 9 biologically independent animals). h Assessment of large EV uptake by RAW 264.7 macrophages. Representative images of cells after incubation (24 h) with CFSE-labelled EVs (green). Blue (nuclei) and red (Lysotracker Red). Scale bar = 10 μm. i Quantification of CFSE-labeled EV uptake by cells (n = 5, a minimum of 100 cells were scored in each independent experiment). j Frozen heart section from Rab7f/f MCM; Mito-Dendra2 mice shows co-localization between Mito-Dendra2 (green) and a CD68-positive macrophage (red) (white arrow heads) (representative of n = 6 biologically independent samples). 3D reconstruction from confocal image illustrates the presence of Mito-Dendra2-positive mitochondria (green) from myocytes inside the macrophage (red). Scale bars = 10 and 5 μm. Data are mean ± SEM. ns = not significant. P values shown are by two-sided Student’s t-test (b, e, f, g) or ANOVA with Tukey’s post-hoc testing (i). Source data are provided as a Source Data file.