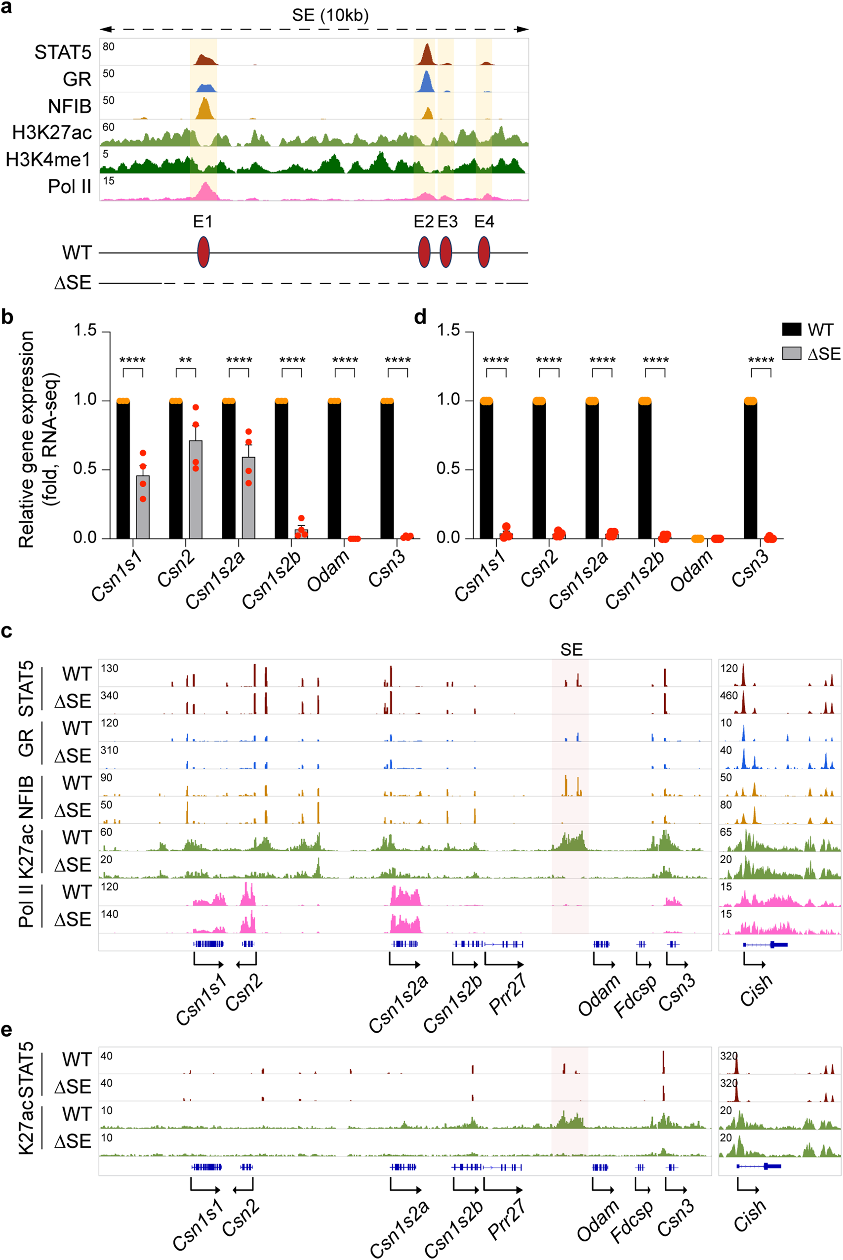
Fig. 2: Differential activation of selected Casein genes by the super-enhancer during pregnancy.

a The candidate super-enhancer was identified by ChIP-seq for TFs and activating histone marks in mammary tissue of wild-type (WT) mice at day one of lactation (L1). The yellow shades and red circles indicate candidate enhancers. The diagram shows the enhancer deletions introduced in mice using CRISPR/Cas9 genome engineering. b Expression of Casein genes was measured in mammary tissue of WT and ΔSE mice collected at day 18 of pregnancy (p18) by RNA-seq (n = 4). Results are shown as the means ± SEM of independent biological replicates. p-values are from 2-way ANOVA followed by Sidak’s multiple comparisons test between WT and mutants. **p < 0.01, ****p < 0.0001. c STAT5 and GR binding, and H3K27ac and the Pol lI coverage of the Casein locus in WT and ΔSE mice were monitored by ChIP-seq. Mammary tissues of WT and ΔSE mice were collected within 12 h post-partum (pp <12 h). The red shade indicates the super-enhancer (SE). The Cish locus served as ChIP-seq control. d Expression of Casein genes in mammary tissue of WT and ΔSE mice at day 6 of pregnancy (p6) was analyzed by RNA-seq (WT, n = 3; ΔSE, n = 4). Results are shown as the means ± SEM of independent biological replicates. p-values are from 2-way ANOVA followed by Sidak’s multiple comparisons test between WT and mutants. ****p < 0.0001. e Genomic characteristics of the Casein locus were determined by ChIP-seq for STAT5 and H3K27ac in WT and ΔSE tissues at p6. Source data are provided as a Source Data file.