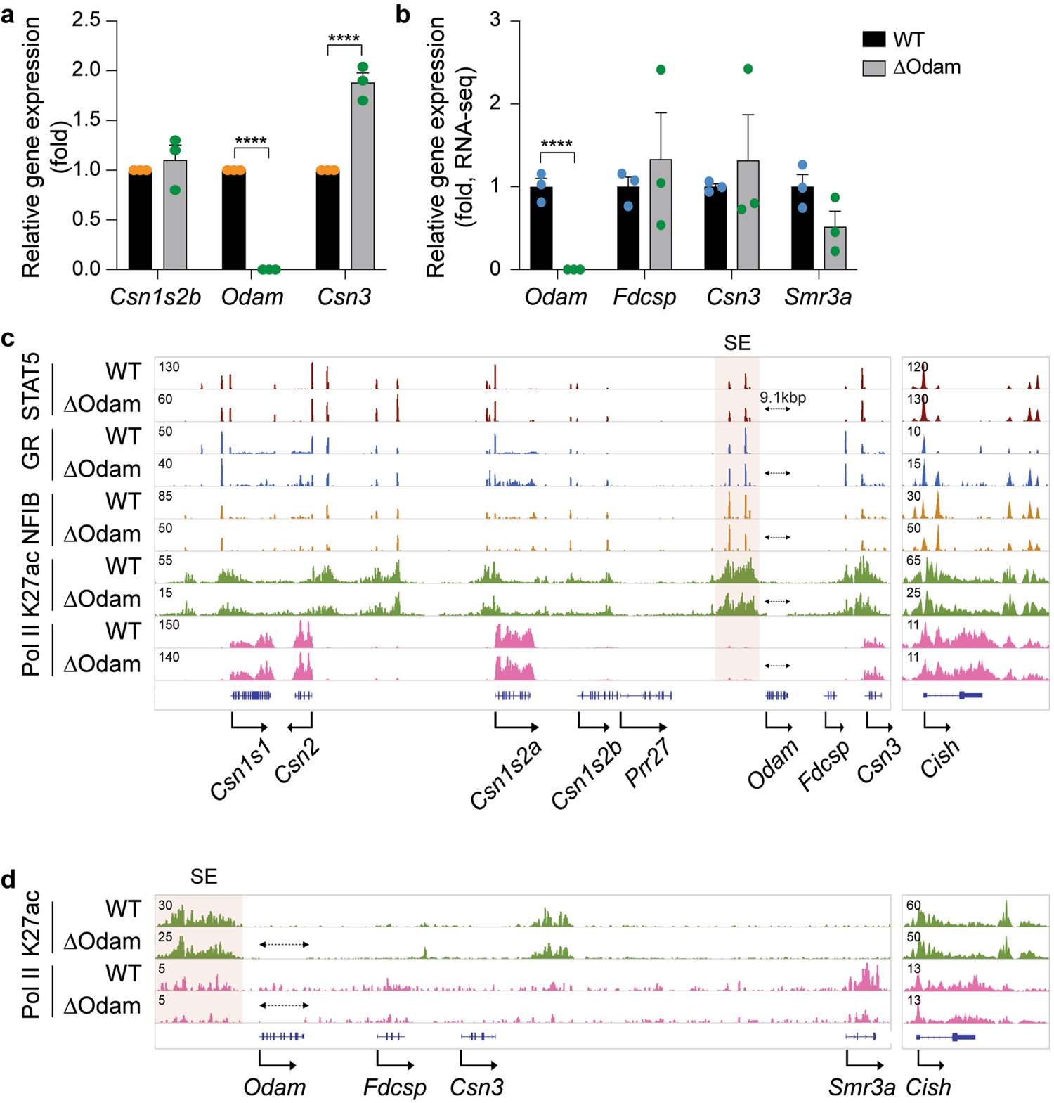
Fig. 4: Distance-dependent function of the super-enhancer.

a Odam and Csn3 mRNA levels were measured by qRT-PCR in lactating mammary tissues (day one of lactation, L1), from WT mice and mutant mice after deletion of the Odam gene (ΔOdam) (normalized to Gapdh levels). Results are shown as the means ± SEM of independent biological replicates (n = 3). 2-way ANOVA followed by Sidak’s multiple comparisons test was used to evaluate the statistical significance of differences in WT and mutants. ****p < 0.0001. b mRNA levels of salivary expressed gene in the Casein locus were measured by RNA-seq (n = 3). c, d Genomic features of the Odam-Csn3 locus were characterized by ChIP-seq in lactating mammary (day one of lactation, L1) (c) and salivary (d) tissues from WT and ΔOdam mutant mice. The red shade indicates the super-enhancer (SE). The Cish locus served as ChIP-seq control. Source data are provided as a Source Data file.