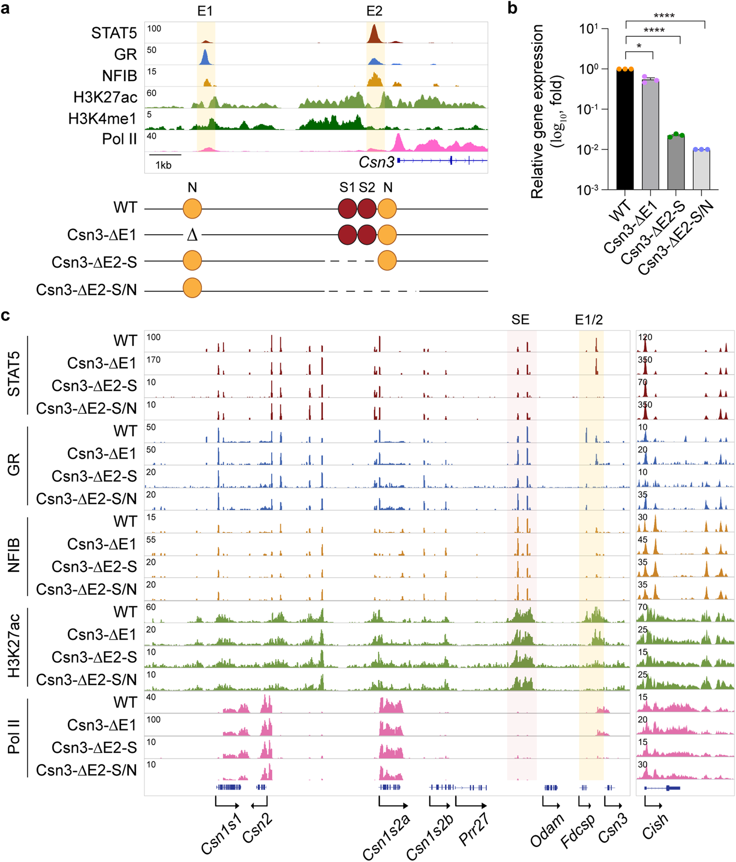
Fig. 5: Super-enhancer-dependent local enhancers activate Csn3 expression.

a The presence of H3K27ac and H3K4me1 marks in mammary glands of wild-type mice at day one of lactation (L1) indicates a distal candidate enhancer (Csn3-E1) at −7 kbp and a proximal one (Csn3-E2) at −0.6 kbp. The yellow shade indicates the enhancers. The diagram shows the enhancer deletions introduced in mice using CRISPR/Cas9 genome engineering. Red and orange circles indicate the GAS motif and NFIB binding sites. b Csn3 mRNA levels were measured by qRT-PCR in pregnancy day 18 (p18) mammary tissue from WT mice and mice lacking the Csn3 distal enhancer (ΔE1) and Csn3 proximal enhancer (ΔE2) and normalized to Gapdh levels. Results are shown as the means ± SEM of independent biological replicates (n = 3). Two-tailed t-test with Welch’s correction was used to evaluate the statistical significance of differences between WT and each mutant mouse line. *p < 0.05, ****p < 0.00001. c Genomic features of the entire Csn locus were investigated by ChIP-seq in lactating mammary tissue (collected within 12 h post-partum (pp <12 h)) of WT, ΔE1, ΔE2-S and ΔE2-S/N mice. The red shade indicates the super-enhancer (SE). The Cish locus served as ChIP-seq control. Source data are provided as a Source Data file.