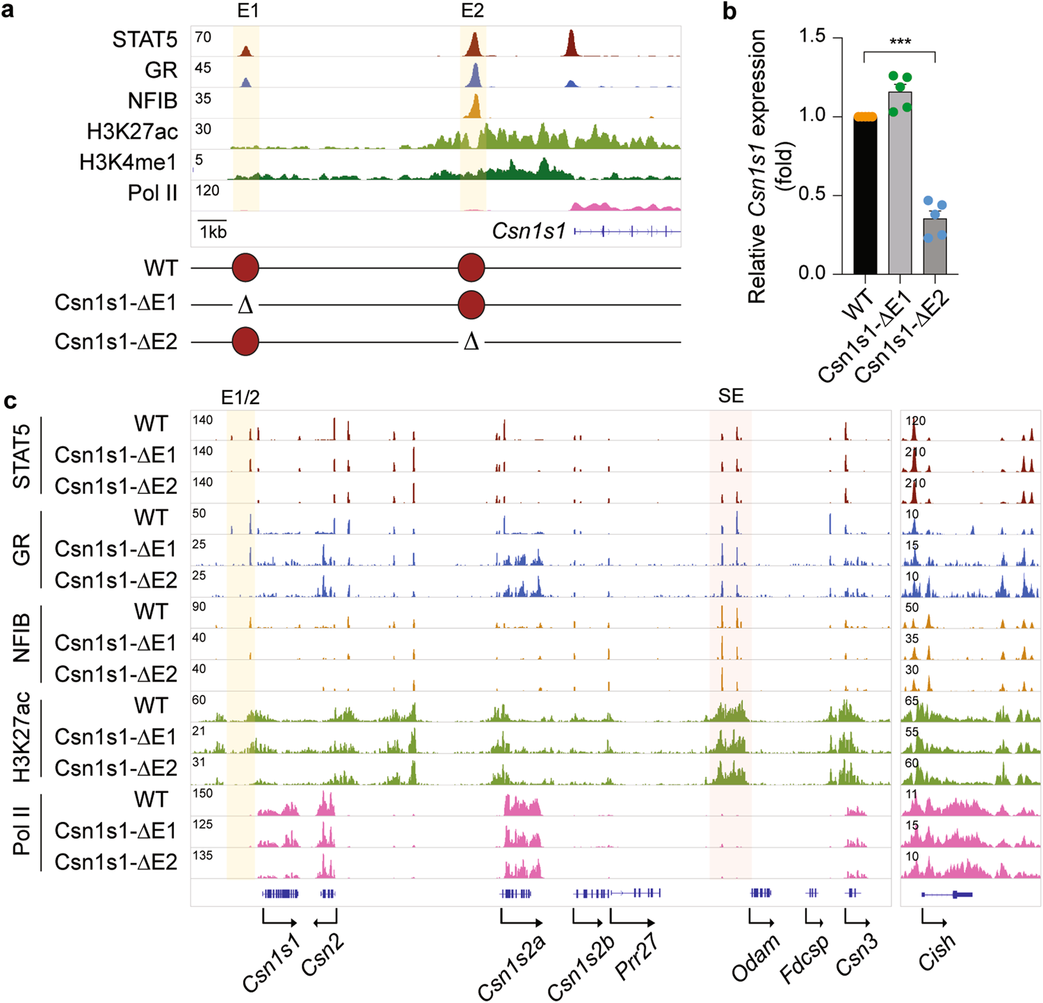
Fig. 6: Csn1s1 gene expression is modulated by a proximal enhancer.

a The candidate Csn1s1 enhancers were identified by ChIP-seq for TFs and activating histone marks at day one of lactation (L1). The yellow shade indicates the enhancers. The diagram shows the deletions introduced in the mouse genome using CRISPR/Cas9 genome engineering. Red circles indicate Csn1s1 enhancers. b Csn1s1 mRNA levels in lactating mammary tissues (day one of lactation, L1) from WT and mutant mice were measured by qRT-PCR and normalized to Gapdh levels. Results are shown as the means ± SEM of independent biological replicates (n = 5). Two-tailed t-test with Welch’s correction was used to evaluate the statistical significance of differences between WT and each mutant mouse line. ***p < 0.0001. c The Casein locus was profiled using ChIP-seq in WT and Csn1s1-E1 and E2 mutant tissues at day one of lactation (L1). The red shade indicates the super-enhancer (SE). The Cish locus served as ChIP-seq control. Source data are provided as a Source Data file.