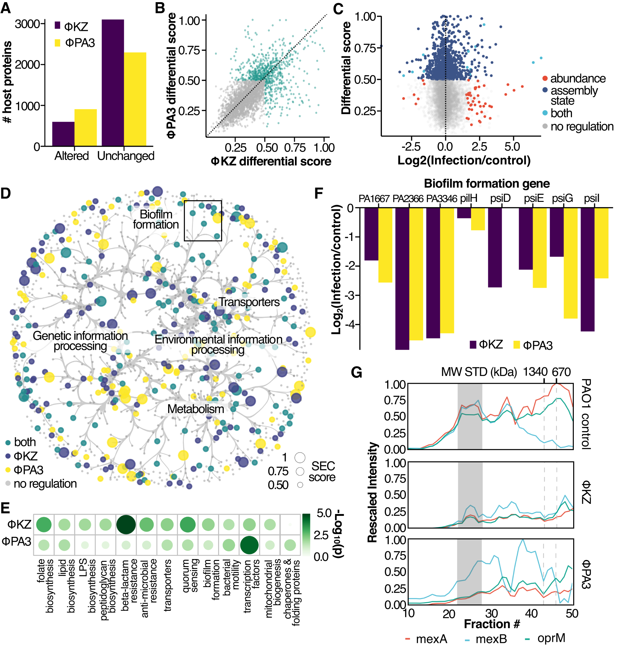
Fig. 3: Differential analysis of SEC-MS data.
From: Next-generation proteomics for quantitative Jumbophage-bacteria interaction mapping

A Altered host protein for each experiment. B Scatterplot of differentially regulated proteins. Axis represents the differential SEC score, while each dot represents a PAO1 protein. The color indicates significant regulation in either phage. C 2D plot of differential SEC score (y-axis) vs. LogFC from global proteome abundance (x-axis). Color represents the different regulation levels. Proteins highlighted in green are significantly regulated at the abundance level (Log2FC ≥ 2 and q ≤ 1%) and assembly state level (SEC score ≥ 0.5). Both phages are shown. D SEC-derived molecular network for PAO1 proteins. Node color represents the regulation status, while node size shows the SEC score (i.e., differential score). Edges are bundled using KDEEB. E Enriched KEGG terms for altered proteins. Node size and color represent the significance on a −log10 scale derived from a Fisher’s exact test corrected for multiple testing using Benjamini–Hochberg. F Barplot representing the log2FC biofilm formation genes upon phage infection as compared to control. KZ-res m1 experiments for the assembled MW range (i.e., 2× monomeric weight for each protein). G Coelution plot for the efflux pump MexA/B-oprM. Different experiments are represented by the various subpanels.