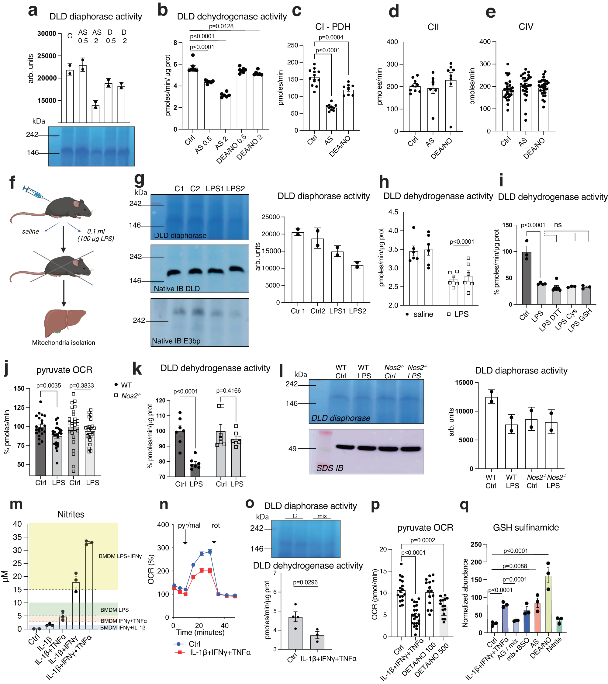
Fig. 7: Hepatocyte PDH is regulated in NO- and HNO- dependent manner.

Liver mitochondria from WT male mice were incubated with AS or DEA/NO; bar graphs show DLD diaphorase (a) (n = 2 technical repeats), dehydrogenase (b) activity (n = 6 mice) and Complex I, CII, and CIV activities (n > 8 wells) (c–e). Data in (b–e) were analyzed by one-way ANOVA with Dunnet’s multiple comparisons test. f Male and female mice (mixed sex in all groups) were injected i.p. with LPS for 24 h. g DLD in-gel activity and DLD / E3bp native IB, g, h quantified DLD diaphorase (n = 2 technical repeats) and dehydrogenase activity (n = 6 mice per genotype) (two-way ANOVA, Sidak’s post-tests) from mice in (f). i Liver mitochondria lysates from (f–h) were incubated with reducing agents before assessment of DLD dehydrogenase activity (n > 3 mice) (one-way ANOVA with Dunnet’s multiple comparisons test). j, k Quantified pyruvate respiration (n > 21 wells) as in (c) and DLD dehydrogenase activity in liver mitochondria from WT and Nos2 −/− injected with LPS (n = 7 mice per genotype) (two-way ANOVA, Sidak’s post-tests). l DLD in-gel activity and native IB in liver mitochondria from (j, k) (n = 2 technical repeats). m Nitrite levels in supernatants of primary hepatocyte cultures from male mice (n = 3 mice). Color shading represent range of nitrite production in media of BMDMs stimulated as indicated for comparison. n Seahorse analysis of pyruvate respiration in primary hepatocytes (as in 1b, c) stimulated with cytokine combination (n > 18 wells). o DLD in-gel and dehydrogenase activity on mitochondrial extracts from primary hepatocytes (n > 3 mice). Data were analyzed by unpaired t-test (two-tailed). p Quantified pyruvate respiration in primary hepatocytes stimulated with cytokine combination or DETA/NO (n > 15 wells) (one-way ANOVA with Dunnet’s multiple comparisons test). q GSH-sulfinamide was quantified by ESI-LC/MS-MS from primary hepatocytes cultures (n = 3 mice) (one-way ANOVA with Dunnet’s multiple comparisons test). All error bars display mean ± SEM. Data shown are representative of two or more independent experiments. p values > 0.05 are reported as “ns” unless otherwise specified. Source data are provided as a Source Data file.