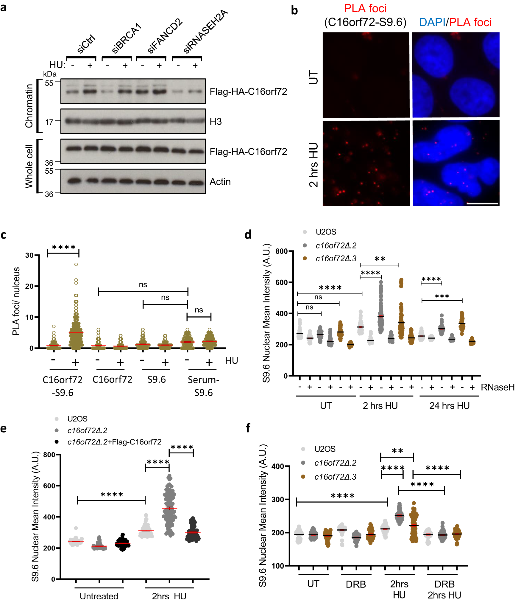
Fig. 5: C16orf72 modulates R-loop homoeostasis in response to replication stress.

a Cells expressing Flag-HA-tagged C16orf72 were transfected with control siRNA, or siRNA targeting BRCA1, FANCD2 or RNASEH2A. Cells were left untreated or exposed to 2 mM HU for 24 h prior to preparing cell extracts and western blotting with antibodies as indicated. Images are representative of 2 biological repeats. b, c U2OS cells were treated with 2 mM HU for 2 hours and subjected to proximity ligation assays using anti-C16orf72 and anti-S9.6 antibodies. Representative images of PLA foci (red) and nuclei (DAPI) are illustrated (b). Scale bars represent 10 μm. Graphs (c) represent the average foci/nucleus from (b). Mean values (red lines) are represented +/− SEM for at least 93 cells examined per treatment over 3 biological independent experiments. d Parental U2OS and c16orf72Δ cells were treated with HU for the indicated times prior to immuno-fluorescence with the S9.6 antibody. As a control for S9.6 antibody specificity, cells were left untreated or incubated with RNaseH before immuno-fluorescence. Data represents the quantification of nuclear mean intensity of the S9.6 signal. Data presented represent at least 124 cells over 3 (U2OS UT+RNaseH; c16orf72Δ.2 UT+RNaseH; c16orf72Δ.3 2 hrs HU; c16orf72Δ.2 24hrs HU) or 205 cells over 4 (U2OS UT; c16orf72Δ.2 UT; c16orf72Δ.3 UT; U2OS 2 hrs HU; c16orf72Δ.2 2 hrs HU) biological independent experiments. All other samples represent at least 50 cells examined per condition over 2 biological independent experiments. Mean values are represented (black lines) +/− SEM. e Parental U2OS, c16orf72Δ cells, or c16orf72Δ cells expressing Flag-C16orf72 (c16orf72Δ + Flag-C16orf72) were treated with HU for the indicated time prior to immuno-fluorescence with the S9.6 antibody. Data represent the quantification of nuclear mean intensity of the S9.6 signal. Data presented represent at least 150 cells examined per condition over 3 (U2OS UT; c16orf72Δ.2+Flag-C16orf72 2 hrs HU), 4 (c16orf72Δ.2 UT; c16orf72Δ.2+Flag-C16orf72 UT; U2OS 2 hrs HU) or 5 (c16orf72Δ.2 2 hrs HU) biological independent experiments. Mean values are represented (red lines) +/− SEM. f The indicated cells were treated with 100 µM DRB for 3 hours, followed by HU in the presence or absence of DRB, as indicated. Cells were subjected to immuno-fluorescence using the S9.6 antibody. Data represent the quantification of nuclear mean intensity of the S9.6 signal. Data presented represent at least 141 cells examined per condition over 3 biological independent experiments with the erxception of U2OS UT; c16orf72Δ.2 UT; U2OS 2 hrs HU; c16orf72Δ.3 2 hrs HU; U2OS DRB + HU; c16orf72Δ.3 DRB + HU (n = 4). Mean values are represented (black lines) +/− SEM. All Statistical significance in plots was assessed by Ordinary one-way ANOVA or Kruskal Wallis non-parametric tests (**p ≤ 0.01, ***p ≤ 0.001, ****p ≤ 0.0001 and ns = not significant). Source data are provided as a Source Data file.