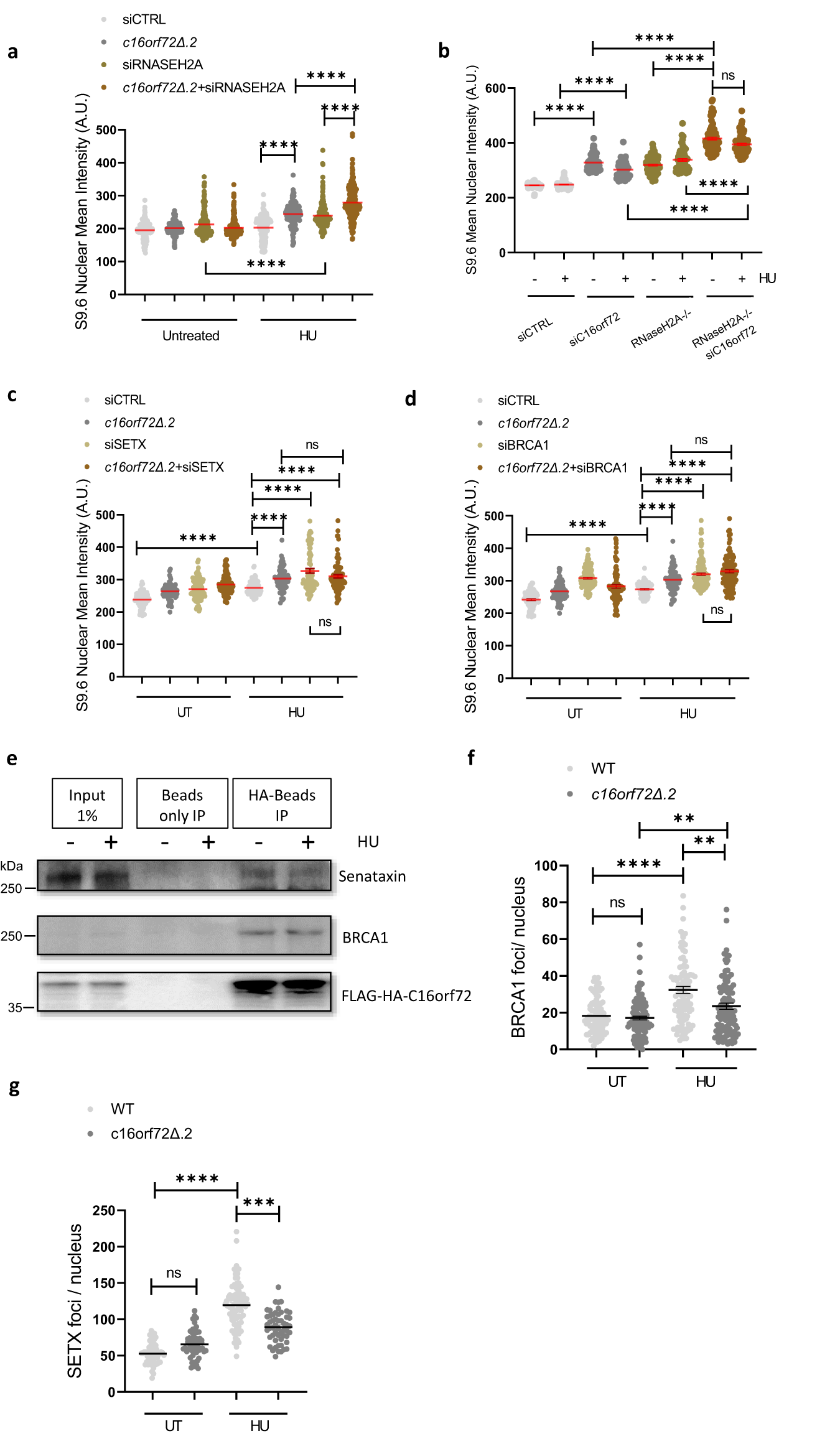
Fig. 6: C16orf72 and BRCA1/Senataxin interact to modulate R-loop homoeostasis in response to replication stress.

a Parental U2OS or c16orf72Δ cells were transfected with either control (siCTRL) or RNaseH2A (siRNaseH2A) siRNA as indicated. Cells were left untreated or exposed to 2 mM HU for 2 hours prior to immuno-fluorescence with the S9.6 antibody. Data represents the quantification of nuclear mean intensity of the S9.6 signal. Mean values (red lines) are represented +/− SEM where at least 138 cells were examined per treatment over 3 biological independent experiments. b Parental HeLa cells or RNaseH2 knock-out cells (RNaseH2A-/-) were transfected with either control or C16orf72 siRNA (siCTRL and siC16orf72, respectively) as indicated. Cells were left untreated or exposed to 2 mM HU for 2 hours prior to immuno-fluorescence with the S9.6 antibody. Data represents the quantification of nuclear mean intensity of the S9.6 signal. Mean values (red lines) are represented +/− SEM where at least 210 cells were examined per treatment over 4 biological independent experiments with the exception of RNaseH2A−/−/siC16orf72 cells (n = 3). c Parental U2OS and c16orf72Δ cells were transfected with control (siCTRL) or Senataxin (siSETX) siRNA as indicated. Cells were left untreated or exposed to 2 mM HU for 2 hours, prior to immuno-fluorescence with the S9.6 antibody. Data represent the quantification of nuclear mean intensity of the S9.6 signal. Mean values (red lines) are represented +/− SEM where at least 226 cells were examined per treatment over 4 biological independent experiments. d Parental U2OS and c16orf72Δ cells were transfected with control (siCTRL) or BRCA1 (siBRCA1) siRNA as indicated. Cells were left untreated or exposed to 2 mM HU for 2 hours, prior to immuno-fluorescence with the S9.6 antibody. Data represent the quantification of nuclear mean intensity of the S9.6 signal. Mean values (red lines) are represented +/− SEM where at least 234 cells were examined per treatment over 4 biological independent experiments with the exception of c16orf72Δ.2+siBRCA1 HU cells (n = 3). e The c16orf72Δ cell line expressing c16orf72-HA-Flag were left untreated or exposed to 2 mM HU for 2 hours as indicted. Following whole-cell extract preparation, c16orf72-HA-Flag was immunoprecipitated using anti-HA beads. Inputs or immunoprecipitates were subjected to western blotting using the indicated antibodies. Data are representative of 3 independent experiments. f, g Parental and c16orf72Δ U2OS cells were treated with 2 mM HU for 2 hours and nuclear foci detected by immuno-fluorescence using anti-BRCA1 (f) or anti-Senataxin (g) antibodies. Data represent the mean BRCA1 and SETX foci count/nucleus, respectively. Mean values (black lines) are represented +/− SEM where at least 187 (f) or 155 (g) cells were examined per treatment over 3 biological independent experiments. All the Statistical significance was assessed by Ordinary one-way ANOVA or Kruskal Wallis non-parametric tests (**p ≤ 0.01, ***p ≤ 0.001, ****p ≤ 0.0001 and ns = not significant). Source data are provided as a Source Data file.