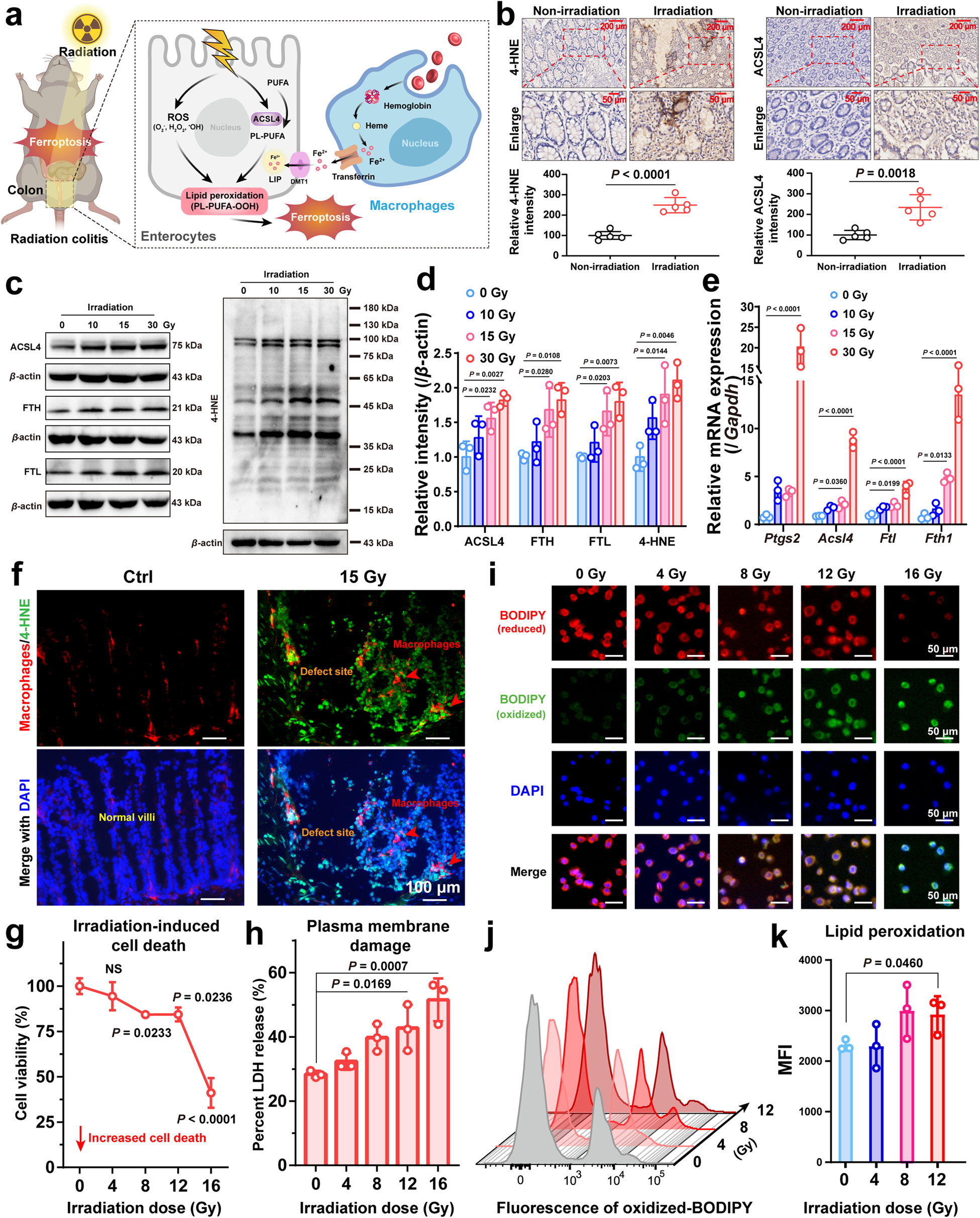
Fig. 2: Ferroptosis occurs in radiation colitis.

a Schematic showing the ferroptosis-related pathways under radiation colitis. b Representative immunohistochemical staining of 4-HNE and ACSL4 of colonic tissue samples from patients with radiation colitis, and their normalized expression intensity (relative to nonirradiation), n = 5. Scale = 200 μm (top panels) and 50 μm (bottom panels). P values were calculated using a two-tailed unpaired Students t test. c Western blotting analysis of ferroptosis-related protein expression in colon tissue of mice. d Normalized protein expression (relative to β-actin) levels, n = 3. e The ferroptosis-related gene expressions of Ptgs2, Acsl4, Ftl, and Fth1 in colon tissue, n = 3. f Immunofluorescence images (F4/80, 4-HNE, DAPI) of colon tissue. Scale bars, 100 μm. g Cell viability (n = 3), and h lactate dehydrogenase (LDH) release after incremental dose irradiation exposure (n = 3). i Fluorescence images of reduced (red) and oxidized (green) C11-BODIPY (scale bars, 50 μm), j representative flow cytometry histogram of oxidized C11-BODIPY (10,000 cells per tube were collected), and k their mean fluorescence intensity quantification (n = 3). Error bars are presented as mean ± standard deviation (SD). The data were analyzed by one-way ANOVA with Tukey’s post hoc test. The experiments for (b, c, f, i, and j) were repeated three times independently with similar results. Source data are provided as a Source Data file.