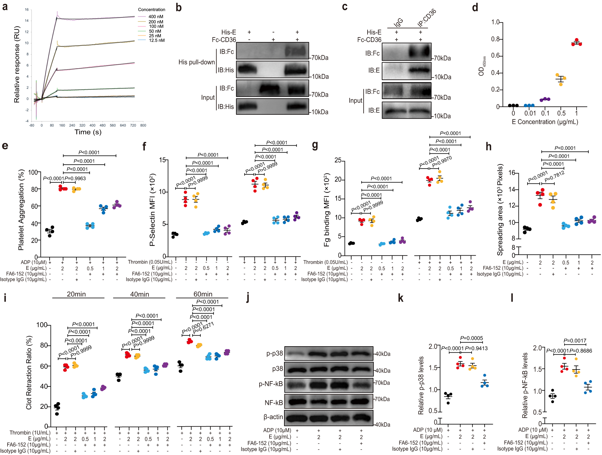
Fig. 5: The transmembrane protein CD36 mediates E protein-induced platelet activation.
From: CD36 mediates SARS-CoV-2-envelope-protein-induced platelet activation and thrombosis

a Biacore sensorgrams and binding kinetics determined by SPR for recombinant SARS-CoV-2 E protein with recombinant human CD36 protein. b His pull-down assay showed that his tagged E protein could specifically pull down the recombinant CD36. c Coimmunoprecipitation showed that recombinant CD36 coimmunoprecipitated with the E protein. Results in (b and c) were confirmed in three independent experiments. d The E protein bound to immobilized CD36 in a dose-dependent manner. e FA6-152 (10 μg/ml) ameliorated enhanced platelet aggregation induced by the E protein (n = 4). f and g Potentiated P-selectin exposure and fibrinogen (Fg) binding of platelets induced by the E protein were diminished by FA6-152 (n = 4). P-selectin exposure and binding of Fg to platelets were measured with or without stimulation of thrombin (0.05 U/ml). h FA6-152 suppressed the E protein-enhanced human platelet spreading on Fg (n = 4). Platelets were allowed to spread on immobilized Fg at 37 °C for 1 h. Areas (pixel numbers) of 3 random fields of spreading platelets were quantified (n = 4). i Accelerated clot retraction in response to thrombin promoted by the E protein was abolished by FA6-152 (n = 4). Quantification of clot retraction at 20, 40, and 60 min. j–l Western blot analysis showed that FA6-152 (10 μg/ml) diminished the increased phosphorylation of p38 and NF-κB promoted by the E protein (2 μg/ml) in response to ADP (10 μM) (n = 4). The molecular weight markers are shown (b, c, j). Data were analyzed by 1-way ANOVA with Tukey multiple-comparisons test (e–h, k, l) or 2-way ANOVA with Tukey multiple-comparisons test (i). Data are presented as mean ± SEM. Source data are provided as a Source Data file.