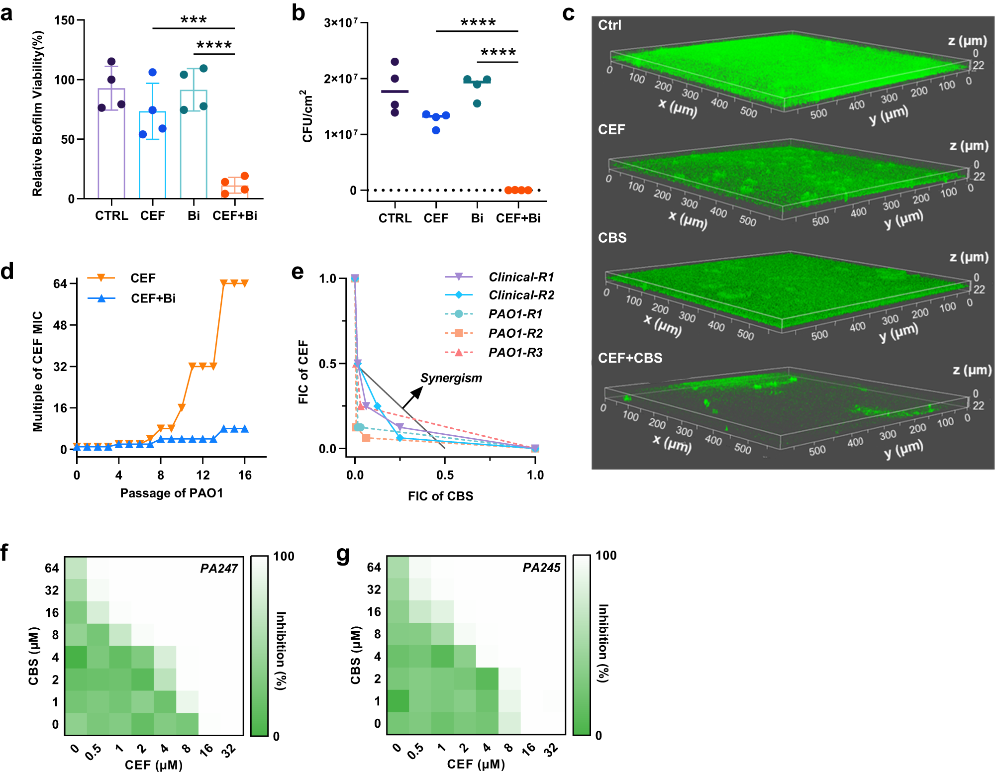
Fig. 2: CBS inhibits the formation of the biofilm and suppresses the evolution of CEF resistance.
From: Metallo-sideromycin as a dual functional complex for combating antimicrobial resistance

Crystal violet assay (a) and plate counting of CFU (b) for anti-biofilm activity against PAO1 biofilm formation during 48 h incubation. n = 4 biologically independent samples. Mean value of four replicates are shown and error bars indicates ±SEM. p values were determined by one-way ANOVA test. ***p = 0.0009, ****p < 0.0001 means significant difference compared with control or single treated group. c Representative confocal laser scanning microscopy (CLSM) images of PAO1 biofilm formation in PAO1-GFP mutant strains with untreated control (CTRL); CBS (16 μM); CEF (0.25 μM) and combination of CBS (16 μM) and CEF (0.25 μM). Experiments were performed in triplicate and LB broth with no drugs served as a control group. d Serial passage of PAO1 at sub-inhibitory concentration of CEF or the combination of CEF and CBS. The MIC test was performed every passage. e Isobolograms of the combination of CBS and CEF against laboratory-cultured CEF-resistant P. aeruginosa strains. The gray dash line represents the ideal isobole at which drugs are additively and independently. Data points below this line are defined as synergy. f, g Representative heat plots of microdilution checkboard assay for the combination of CEF and CBS against PA247 and PA245 clinical isolates. CTRL control, CEF cefiderocol, CBS colloidal bismuth citrate, FIC fractional inhibitory concentration. Source data are provided as a Source Data file.