Fig. 2: Experimental and modeling electrical imaging of homogeneous NW networks.
From: Tomography of memory engrams in self-organizing nanowire connectomes

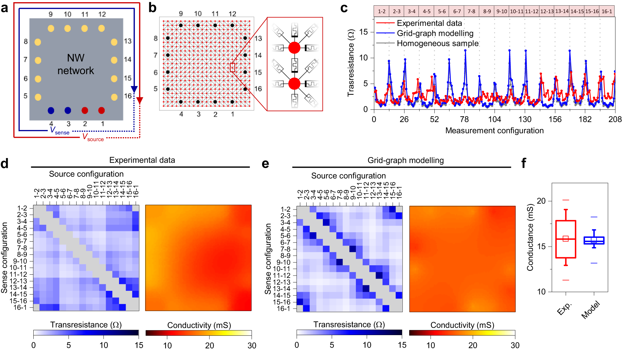
a Schematic representation of the adjacent measurement protocol where a source voltage (Vsource) is applied between a pair of adjacent terminals (e.g., terminals 1–2) while measuring the voltage (Vsense) difference across a pair of different terminals (e.g., terminals 3–4). For each fixed pair of source terminals, the voltage drop is measured in between other adjacent pair of terminals with a counterclockwise sequential scheme (13 sense configurations, avoiding 2-terminals and 3-terminal measurements). The same measurement scheme is repeated by shifting counterclockwise the source adjacent pair of terminals (16 source configurations), obtaining a set of 13 × 16 = 208 transresistance values. b Grid-graph model where the NW network is represented by a grid-graph with random diagonals where graph nodes are connected by memristive edges. The network electrode terminals (black nodes) are placed according to the geometry of the experimental setup. c Transresistance patterns obtained with the adjacent protocol scheme of an experimental NW network, a grid-graph modeled network and a simulated homogeneous sample with a median conductivity of 15.7 mS. The source configuration is labeled at the top. Impedance matrices (obtained from measurement pattern reported in panel c) and corresponding conductivity maps obtained by ERT reconstructions from (d) experimental data and (e). grid-graph modeling of NW networks. f Quantitative comparison of conductivity values obtained from ERT reconstruction of experimental data and grid-graph modeling, where box plots represent the distribution of conductivity pixels in maps reported in (d, e). Midlines represent median values, squares the mean values, boxes the 25th and 75th percentiles, whiskers the 10th and 90th percentiles, and lines the maximum and minimum values.