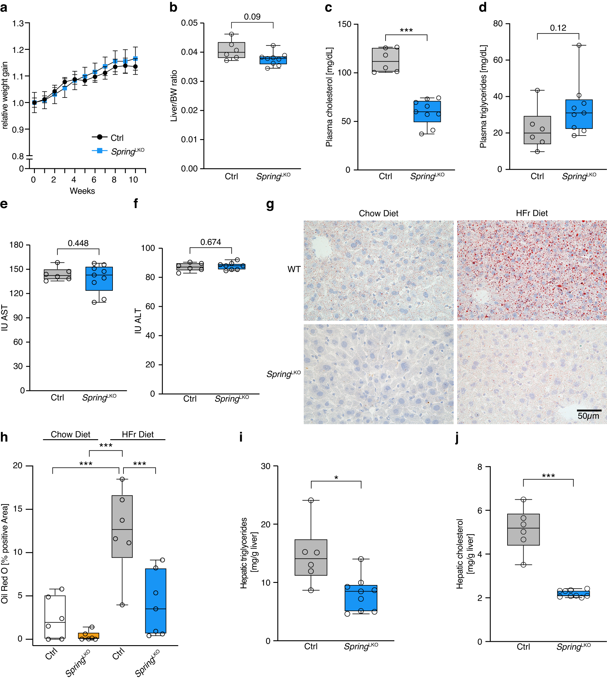
Fig. 5: LKO mice are protected from fructose-induced hepatosteatosis.
From: Hepatic SREBP signaling requires SPRING to govern systemic lipid metabolism in mice and humans

Male, 8-week-old control (n = 6) and LKO (n = 9) mice were fed a fructose diet for 10 weeks. a The change in body weight over the time course of the study, and of the (b) liver/body weight ratio at killing are plotted. c–f At killing (10 weeks), plasma was collected and the level of (c) cholesterol, (d) triglycerides, (e) AST, and (f) ALT were determined. g, h Hepatic neutral lipids were stained with Oil-red-O. g A representative image from chow- and fructose fed control or LKO liver, and (h) quantification of images from independent mice are shown. i, j Hepatic content of (i) triglycerides and (j) cholesterol from control and LKO mice fed a fructose-rich diet for 10 weeks. a Each point and error represent the mean ± SD. b–f, h–j Box plots show the median (middle line), 25th, 75th percentile (box) and minimum and maximum values (whiskers). *p < 0.05, ***p < 0.001 analyzed by (a) two-way ANOVA with Holm-Sidak post hoc analysis, (h) one-way ANOVA with Holm-Sidak post hoc analysis, or (b–f, i, j) two-tailed Welch’s t-test. Source data are provided as a Source Data file.