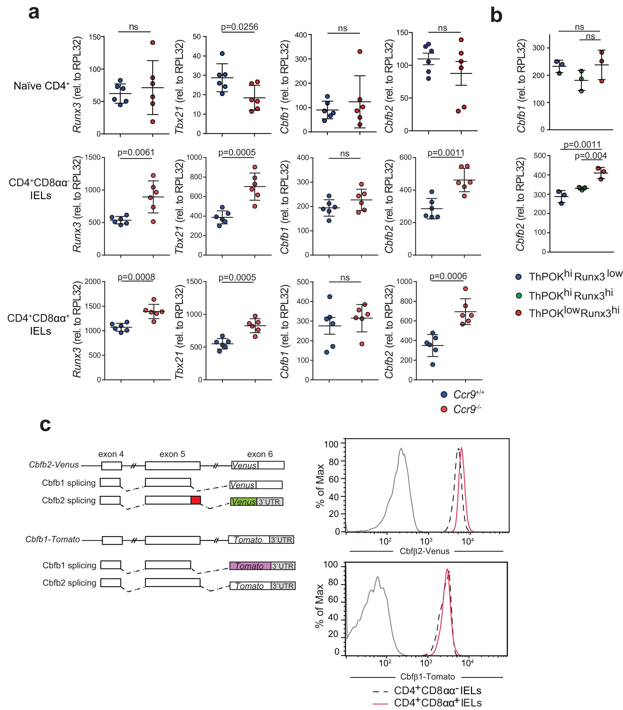
Fig. 5: Cbfb2 expression is upregulated in CD4+CD8αα+ IELs of Ccr9−/− mice.
From: Downregulation of chemokine receptor 9 facilitates CD4+CD8αα+ intraepithelial lymphocyte development

a Graphs show the relative expression of Runx3, Tbx21, Cbfb1, and Cbfb2 in splenic naive CD4+ T cells and in CD4+CD8αα− and CD4+CD8αα+ IELs from Ccr9+/+ and Ccr9−/− mice. Quantitative real-time PCR experiments were performed in duplicate in each sample, and each dots represented as average of duplicate (n = 6). b Graphs show the relative expression of Cbfb1 and Cbfb2 in ThPOKhiRunx3low, Runx3hiThPOKhi, and ThPOKlowRunx3hi populations among CD4+ SI IELs sorted from ThpokGFP:Runx3tdTomato reporter mice. Quantitative real-time PCR experiments were performed in duplicate in each sample, and each dots represented as average of duplicate (n = 3). c Left: Structure of a mouse Cbfb locus that produces two splice variants by distinct splice donor signals within exon 5. cDNA encoding tdTomato or Venus was targeted into exon 6 in the Cbfb locus to monitor Cbfb1 and Cbfb2 splicing by expression of tdTomato and Venus fluorescent protein, respectively. Right: histograms show Cbfb2-Venus and Cbfb1-tdTomato expression in CD4+CD8αα− IELs (dotted line) and CD4+CD8αα+ IELs (red line) from Cbfb2Venus and Cbfb1tdTomato reporter alleles, as well as CD4+CD8αα+ IELs (black line) from wild-type control mice. Data are expressed as mean ± SD. The two-sided Student’s t test (a) or one-way ANOVA with Tukey’s multiple comparisons post hoc test (b) was applied. Source data are provided as a Source data file.