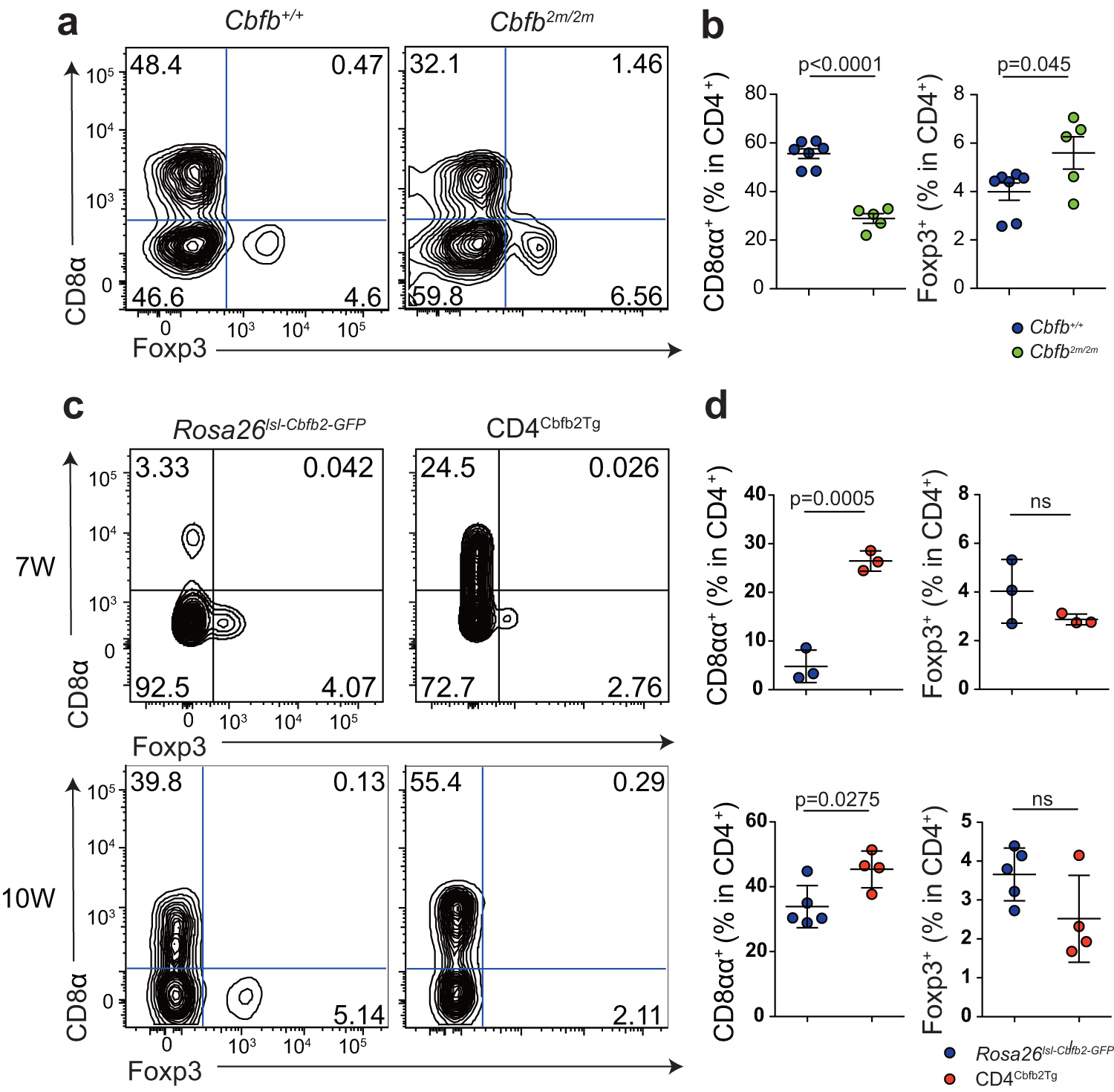
Fig. 6: Cbfβ2 expression regulates the induction of CD4+CD8αα+ IELs.
From: Downregulation of chemokine receptor 9 facilitates CD4+CD8αα+ intraepithelial lymphocyte development

a Surface CD8α and intracellular Foxp3 expression of TCRβ+CD4+CD8β– SI IELs from Cbfb+/+ and Cbfb2m/2m mice. b Graphs show the frequency of CD8α+ or Foxp3+ populations among TCRβ+CD4+CD8β– cells in SI IELs. (n = 7 mice for Cbfb+/+ group, n = 5 mice for Cbfb2m/2m group, 10 weeks old). Data are expressed as mean ± SEM. c Surface CD8α and intracellular Foxp3 expression by TCRβ+CD4+CD8β– cells in SI IELs of Rosa26lsl-Cbfb2-GFP and CD4Cbfb2Tg mice analyzed at 7 and 10 weeks of age. d Graphs show the frequency of CD8α+ or Foxp3+ populations among TCRβ+CD4+CD8β– SI IELs of Rosa26lsl-Cbfb2-GFP and CD4Cbfb2Tg mice (7W; n = 3 mice for each group, 10W; n = 5 mice for Rosa26lsl-Cbfb2-GFP group, n = 4 mice for CD4Cbfb2Tg group). Data are expressed as mean ± SD. The two-sided Student’s t test (b, d) was applied. Source data are provided as a Source data file.