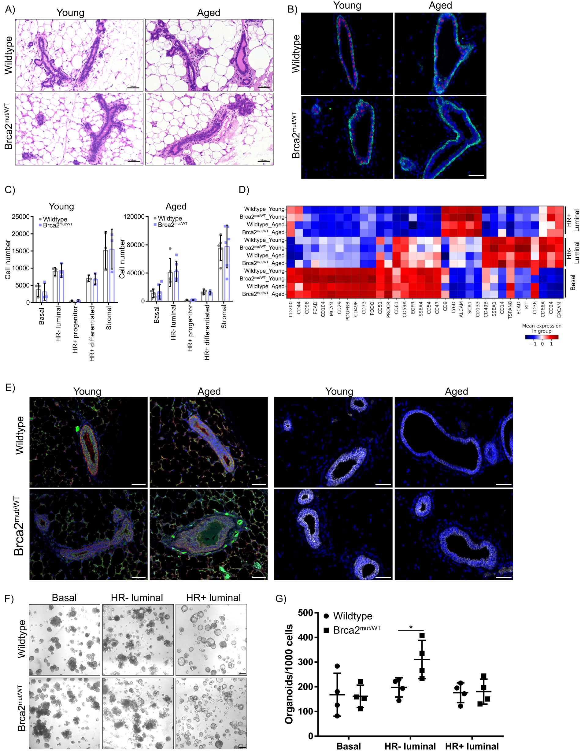
Fig. 1: Brca2mut/WT mammary glands are morphologically similar to wild-type mammary glands in young and aged mice.

A H&E staining of paraffin-embedded sections from young adult (3 months) or aged (8+ months) wild-type or Brca2mut/WT mammary tissues. Images are representative of 3–4 mice/group. Scale bars, 50 µm. B PR (magenta) and K14 (green) in young and aged wild-type or Brca2mut/WT mammary glands. Images representative of 3–4 mice/group. Tissues were counter-labelled with 4′,6-diamidino-2-phenylindole (DAPI, blue). Scale bars, 50 µm. C Absolute cell number of different mammary epithelial cell subpopulations of young or aged wild-type or Brca2mut/WT mice as determined by flow cytometry. Mean +/− SD of n = 3 young independent mice per group and n = 5 wild-type or n = 6 Brca2mut/WT aged independent mice per group. A two-way ANOVA followed by Tukey’s multiple comparison test showed no significant differences. Source data are provided. D Heatmap showing expression levels of the indicated markers (y axis) in the epithelial subpopulations from young and aged wild-type or Brca2mut/WT mammary glands (red = high expression, blue = low expression). Data depicts the mean expression of three independent mice per group. E Immunostaining of CD14 (green) and CD36 (magenta) (left) and E-Cadherin (grey, right) and DAPI (Blue) in young and aged wild-type and Brca2mut/WT mammary glands. Images representative of 3–4 individual mice/group. Scale bars, 50 µm. F Representative brightfield images of wild-type or Brca2mut/WT organoids derived from basal, HR− or HR+ luminal cells. Scale bar, 200 µm. G Quantification of the number of wild-type or Brca2mut/WT organoids formed from the different epithelial populations. Data presented as the mean +/− SD (organoids derived from n = 4 independent mice). Mann–Whitney two-tailed unpaired test was performed, *P = 0.04. Source data are provided as a Source Data file.