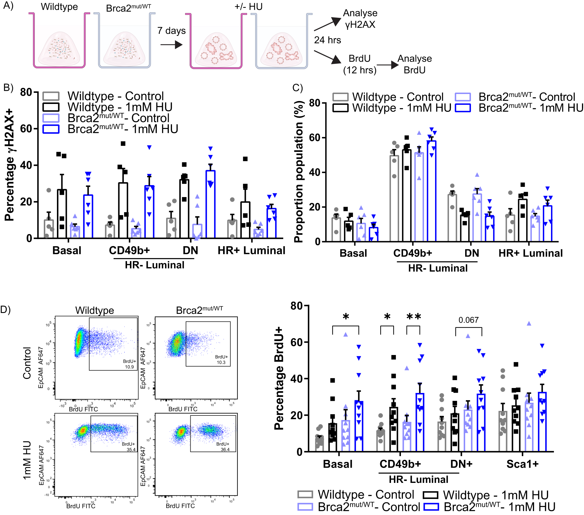
Fig. 2: Brca2mut/WT mammary organoids have similar response to short-term DNA genotoxic stress as wild-type mammary organoids.

A Schematic illustrating the experimental pipeline for wild-type or Brca2mut/WT cells grown as organoids, treated with 1 mM HU and assessed for γH2AX or BrdU. Image ‘Created with BioRender.com’. B Quantification of the percentage of γH2AX+ cells from wild-type or Brca2mut/WT organoids post HU treatment. Data depict the different epithelial populations. Data presented as the mean +/− SEM of n = 5 wild-type and n = 6 Brca2mut/WT independent biological replicates. Source data are provided. C Quantification of the proportion of epithelial populations in the wild-type or Brca2mut/WT organoids post HU treatment. Data presented as mean +/− SEM of n = 5 wild-type and n = 6 Brca2mut/WT independent biological replicates. B, C A two-way ANOVA followed by Fisher’s LSD test showed no significant differences. D Representative flow cytometry analysis of BrdU+ CD49b+ luminal cells (left) and quantification (right) of the percentage of BrdU+ cells in the different epithelial subpopulations from wild-type or Brca2mut/WT organoids post HU treatment. Data presented as mean +/− SEM of n = 10 independent biological replicates per group. A two-way ANOVA followed by Fisher’s LSD test was performed. Basal: *P = 0.041; CD49b+ luminal: *P = 0.031, **P = 0.0078. Source data are provided as a Source Data file.