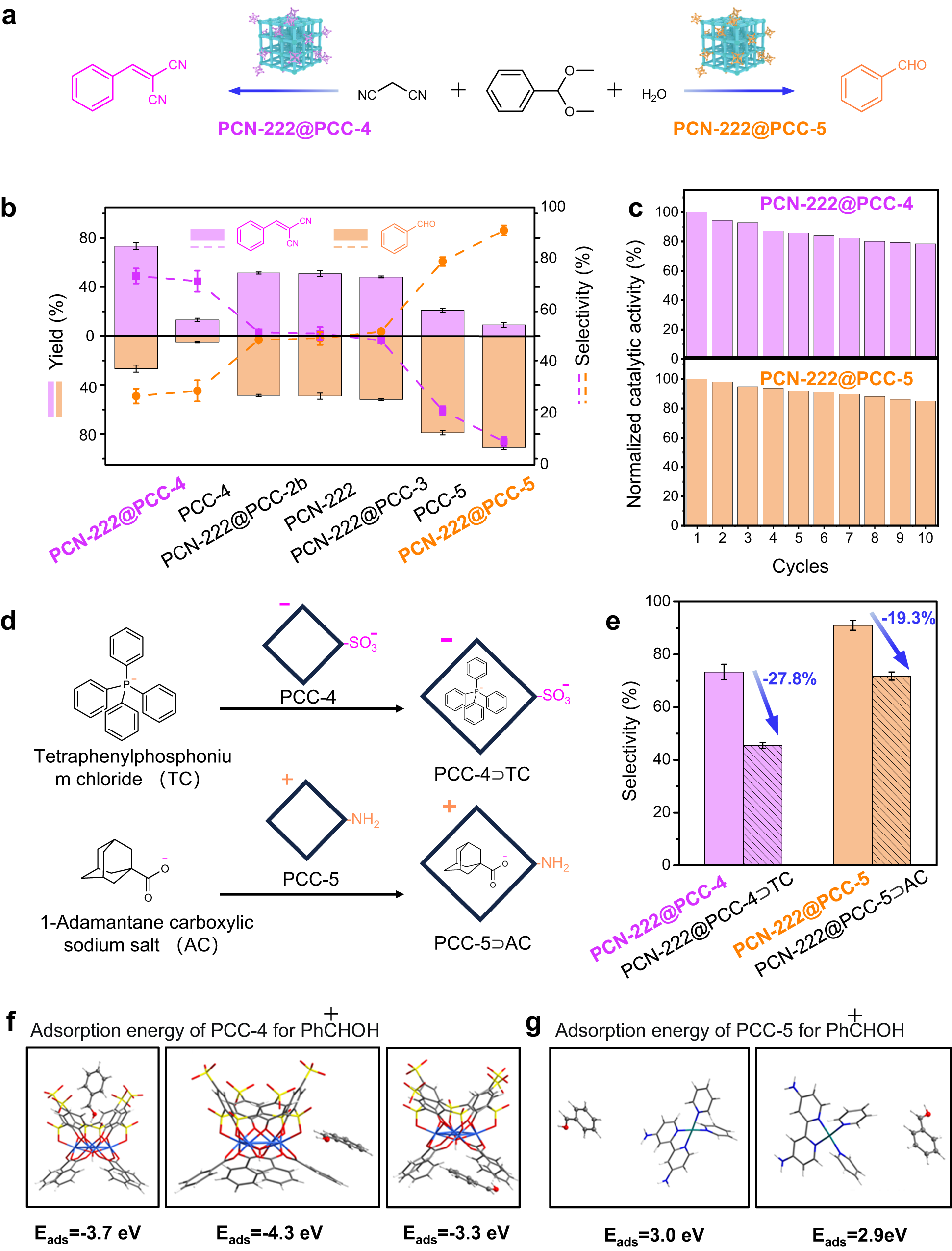
Fig. 4: PCN-222@PCCs mediated selective catalysis.

a Scheme illustrating the product-selective catalytic reaction. b Plot showing the yield and selectivity of the catalytic condensation reaction by PCN-222@PCCs and control groups. Data are presented as the mean ± SD. c The recyclability of PCN-222@PCCs. d The cavities of PCC-4 and PCC-5 were preoccupied with inhibitors. e Product selectivity of PCN-222@inhibited-PCCs. Data are presented as the mean ± SD. DFT calculations of the interaction modes and adsorption energies of (f) PCC-4 with PhCHOH and (g) PCC-5 with PhCHOH.