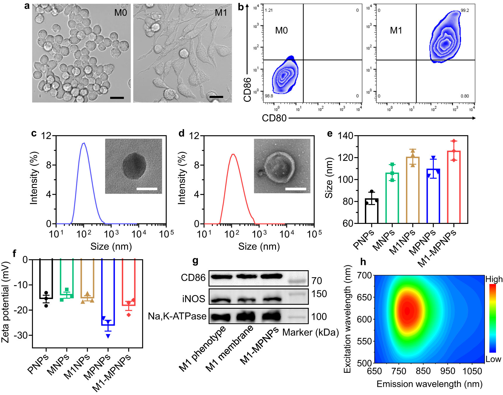
Fig. 4: Fabrication and characterizations of different NPs.

a Microscopic images of RAW264.7 cells before and after treating with LPS and IFN-γ. Scale bars: 20 μm. b Representative flow cytometry plots of M1 phenotype (CD80+ CD86+) in RAW264.7 cells before and after treating with LPS and IFN-γ. Representative DLS results and (inset) TEM images of c MPNPs and d M1-MPNPs. Scale bars: 100 nm. e, f Average sizes and zeta potentials of various NPs. Data are presented as mean ± SD (n = 3 independent experiments). g Representative western blots of CD86 and iNOS expression in different formulations. h The excitation-emission mapping of M1-MPNPs. For b–d, g, h, experiment was repeated three times independently with similar results. Source data are provided as a Source Data file.