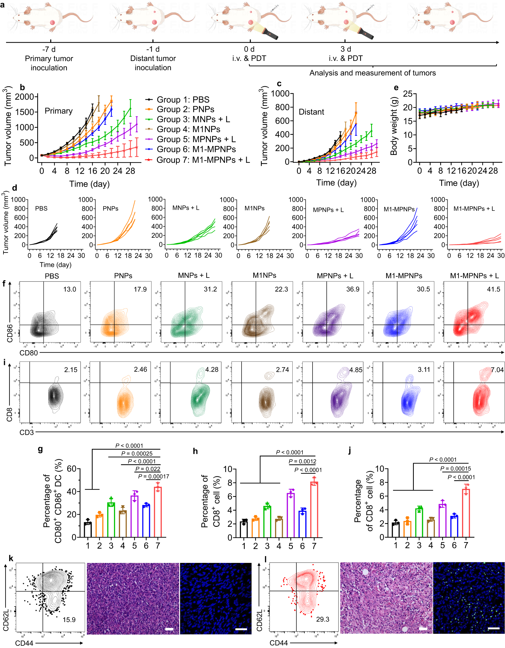
Fig. 8: M1-MPNPs for suppressing primary tumor and distant tumor recurrence.

a Schematic illustration of the procedure for evaluation of the antitumor effect and immune responses induced by various treatments in bilateral 4T1 tumor-bearing mice model. The “i.v.” represents “intravenous injection”. The illustration was created with BioRender.com. Plots of b primary tumor volume, c distant tumor volume, d individual tumor growth curve of distant tumor, and e body weight of the bilateral 4T1 tumor-bearing mice post various treatments. Data are presented as mean ± SD (n = 5 mice). f, g Representative flow cytometry analysis and quantitative data of the population of DC maturation (CD11c+CD80+CD86+) in lymph nodes after various treatments on day 14. Data are presented as mean ± SD (n = 3 mice). Statistical significance was determined using one-way ANOVA. h Quantitative data of the percentages of CD8+ T cells in primary tumors collected from bilateral 4T1 tumor-bearing mice after various treatments on day 14. Data are presented as mean ± SD (n = 3 mice). Statistical significance was determined using one-way ANOVA. i, j Representative flow cytometry plots and quantitative data of the percentages of CD8+ T cells in distant tumors collected from bilateral 4T1 tumor-bearing mice after various treatments on day 14. Data are presented as mean ± SD (n = 3 mice). Statistical significance was determined using one-way ANOVA. Representative flow cytometry data of CD8+ Tem cells (CD44+ and CD62L‒) in spleen, H&E and TUNEL staining of distant tumors in bilateral 4T1 tumor-bearing mice from k “PBS” group and l “M1-MPNPs + L” group on day 14 (n = 3 mice). Scale bars: 50 μm. Experiment was repeated three times independently with similar results. Source data are provided as a Source Data file.