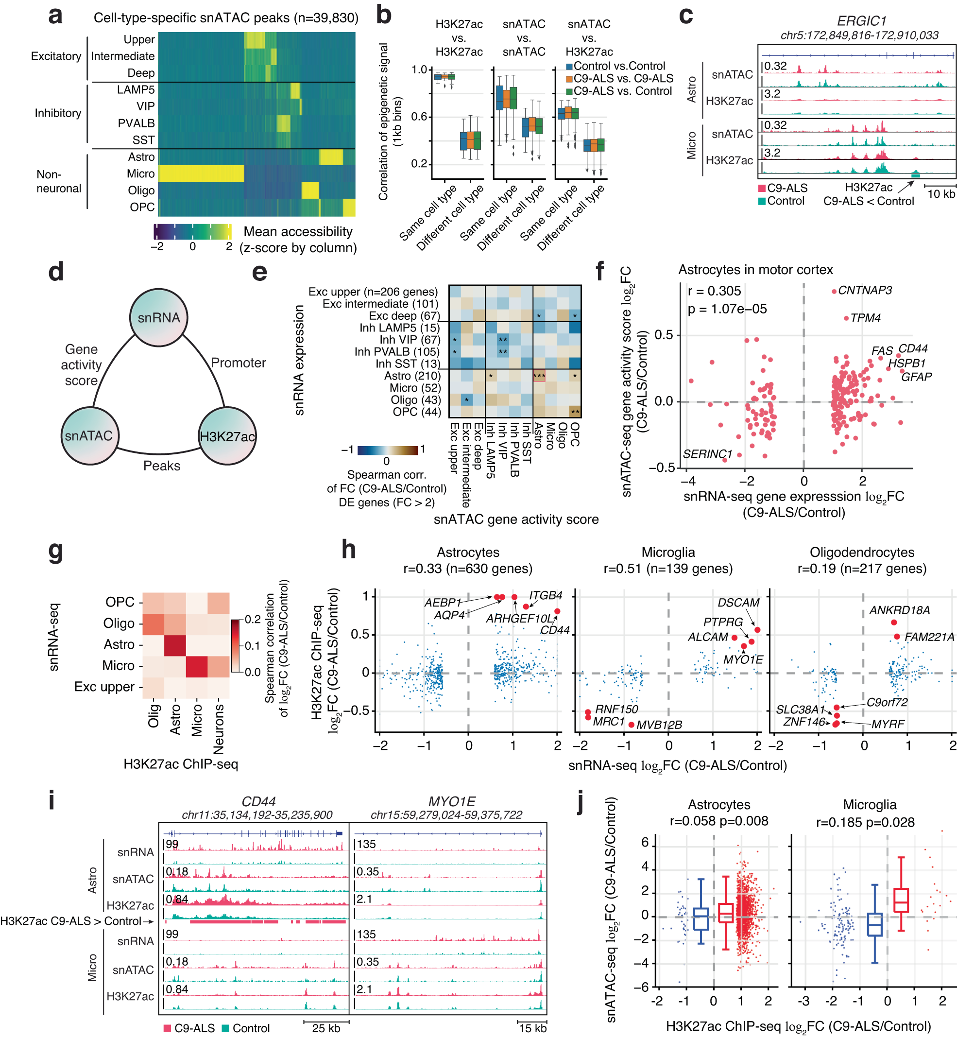
Fig. 5: Epigenetic alterations correlate with transcriptome dysregulation in C9-ALS.

a Normalized chromatin accessibility at cell-type-specific snATAC peaks in 11 major cell types identified in snATAC-seq. b Pearson correlation of snATAC and H3K27ac ChIP-seq signal in 1 kb genomic bins. Box-and-whisker plots show the distribution of correlations between replicates for the same cell type, or across different cell types. N numbers for each group are provided in Supplementary Dataset 11. c Genome browser view of snATAC-seq and H3K27ac ChIP-seq signals from astrocytes and microglia at the ERGIC1 locus. Track height represents pseudo-bulk counts normalized by reads in TSS for snATAC-seq, or average signal (counts normalized to one million reads) across donors for ChIP-seq. Bottom track highlights a H3K27ac peak that is significantly reduced in C9-ALS. d Schematic of pairwise comparisons (shown in subsequent panels) of C9-ALS effects on the transcriptome (snRNA-seq), chromatin accessibility (snATAC-seq), and histone modification H3K27ac (ChIP-Seq). For each pair of data modalities, we correlated the fold-change of gene- or H3K27ac peak-associated signals. e, f Comparison of snRNA with snATAC. e Spearman correlation of the C9-ALS vs. control fold-change (FC) for snRNA expression vs. snATAC gene activity score in motor cortex. The analysis was limited to strongly DE genes (FC > 2) in each major cell type in motor cortex. Two-sided Spearman’s rank correlation test: *p < 0.05; **p < 0.01; ***p < 0.001. Exact values of r and p are provided in Supplementary Dataset 12. See Supplementary Fig. 10f for frontal cortex data. f Scatter plot illustrating the significant correlation between differential gene expression (snRNA-seq) and snATAC-seq changes in astrocytes in motor cortex. Selected genes with high concordant FC are labeled. r and p, two-sided Spearman’s rank correlation test coefficient and p-value. g, h Comparison of snRNA with H3K27ac ChIP-Seq, showing Spearman correlation (g) and scatter plots (h) of DE gene expression (snRNA-seq) vs. promoter H3K27ac signal (ChIP-seq). Genes with concordant and biggest H3K27ac signal fold-changes were highlighted in red. i Browser view of the CD44 and MYO1E loci, showing the correspondence of epigenomic and transcriptomic signals. Track height represents average RPKM across donors for snRNA-seq, pseudo-bulk counts normalized by reads in TSS for snATAC-seq, or average signal (counts normalized to one million reads) across donors for ChIP-seq. Pink rectangles highlight significant H3K27ac differential peaks that were increased in astrocytes from C9-ALS samples. j Correlation of snATAC vs. H3K27ac ChIP-seq signal at differential H3K27ac peaks. Box plots show the distribution for upregulated (N = 2054 for astrocytes and 20 for microglia) and downregulated peaks (N = 40 for astrocytes and 122 for microglia). r and p, two-sided Spearman’s rank correlation test coefficient and p-value. In each box plot in panels (b) and (j), the lower and upper hinges correspond to the first and third quartiles; the whiskers extend 1.5 * IQR (interquartile range) away from the hinges; and the center denotes the median. Source data are provided as a Source Data file.