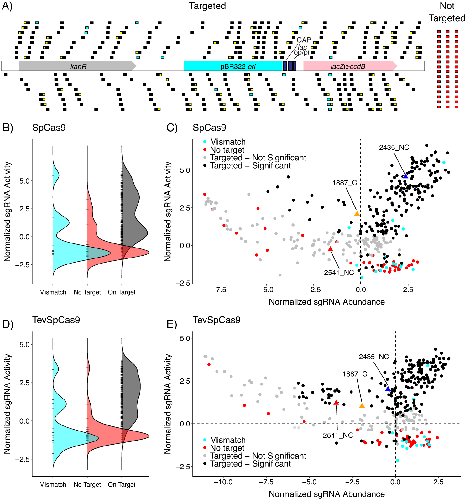
Fig. 4: High-throughput pooled screen detects distribution of SpCas9/sgRNA and TevSpCas9/sgRNAs activity.

A Schematic of target sites for the sgRNAs pPool with black boxes representing sgRNA target site (304), cyan boxes representing target sites with mismatches (15), red boxes representing non-targeting sgRNAs (48) and yellow boxes representing TevCas9 sites (75). Distribution of normalized activity scores for mismatched (cyan), non targeting (red), and on target (black) sgRNAs for Cas9 (B) and TevCas9 (D) experiments. Bland-Altmann plots comparing the normalized abundance and activity scores for individual sgRNAs in the Cas9 (C) and TevCas9 (E) pooled experiments. sgRNAs with a false-discovery rate (FDR) <0.01 are highlighted black and sgRNAs with a FDR >0.01 are colored gray. Cyan and red points represent mismatched sgRNAs and non-targeting sgRNAs respectively. sgRNAs that were tested individually in Fig. 2B, Care shown as triangles where 2435_NC is blue, 1887_C is orange and 2541_NC is red. Source data are provided as a Source Data file.