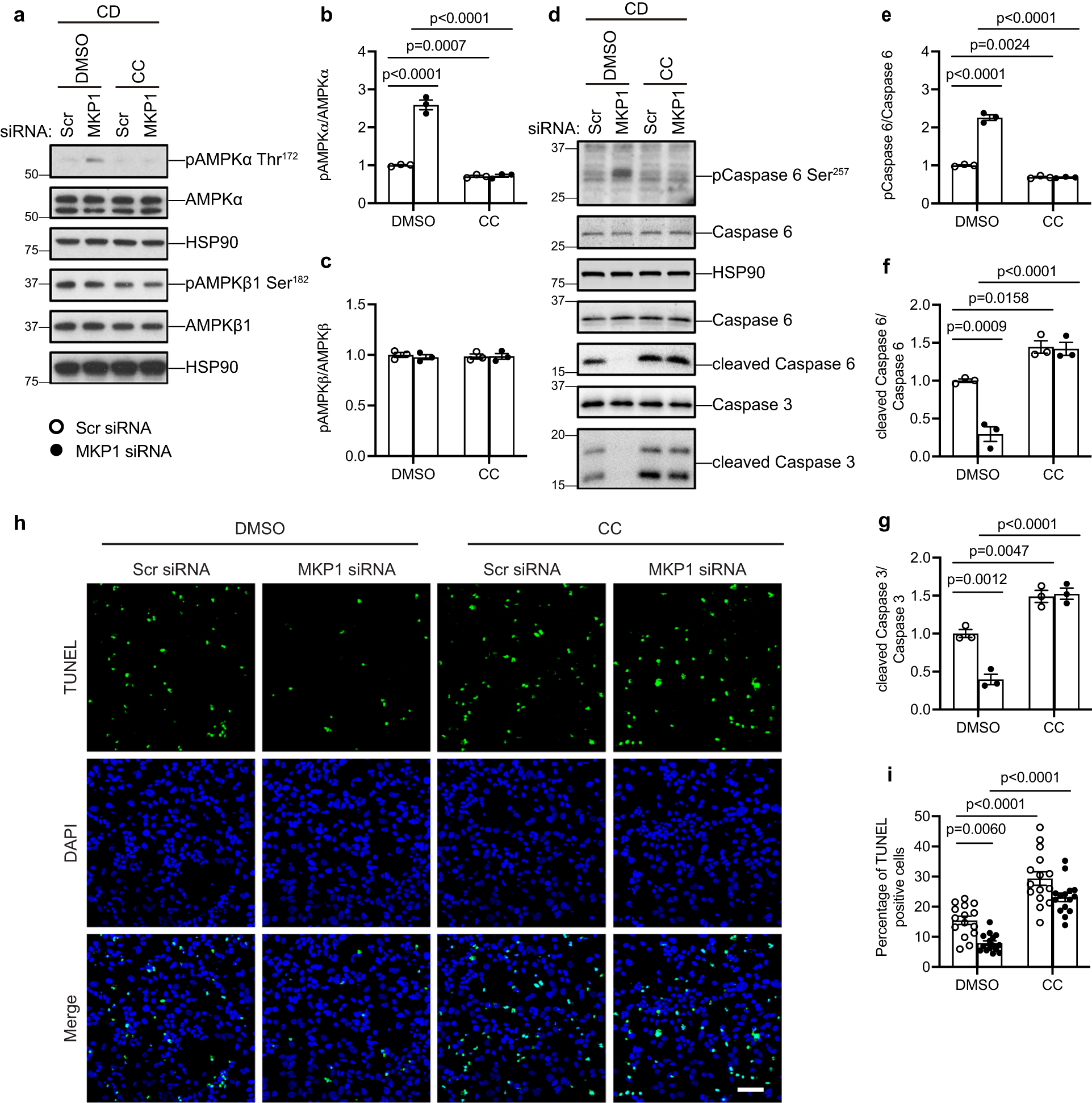
Fig. 6: MKP1 acts upstream of the AMPKα-caspase 6 pathway.

HepG2 cells were transfected with scrambled siRNA (Scr) or MKP1 siRNA for 24 h followed by 24 h starvation with serum-free medium. Cells were treated with CD medium in the presence of DMSO or 10 μM compound C (CC) for 4 h (for detecting AMPK pathway in (a–c)) or 24 h (for detecting apoptosis in d–i). a Immunoblots of phospho-AMPKα (Thr172), phospho-AMPKβ1 (Ser182) with the indicated corresponding AMPK totals. b, c Quantitation of immunoblots from (a). d Immunoblots of phospho-caspase 6 (Ser257), cleaved caspase 6 and cleaved caspase 3 with the indicated corresponding totals. e–g Quantitation of immunoblots from (d). h Apoptotic cells were stained by TUNEL (green) and nuclei by DAPI (blue). Scale bar = 50 μm. i Quantitation of % TUNEL-positive cells from (h). Data were collected from 15 fields for each condition, across 3 independent experiments. Key: CD choline-deficient medium, CC compound C. Data represent the mean ± SEM from 3 independent experiments. p-values were determined by two-way ANOVA.