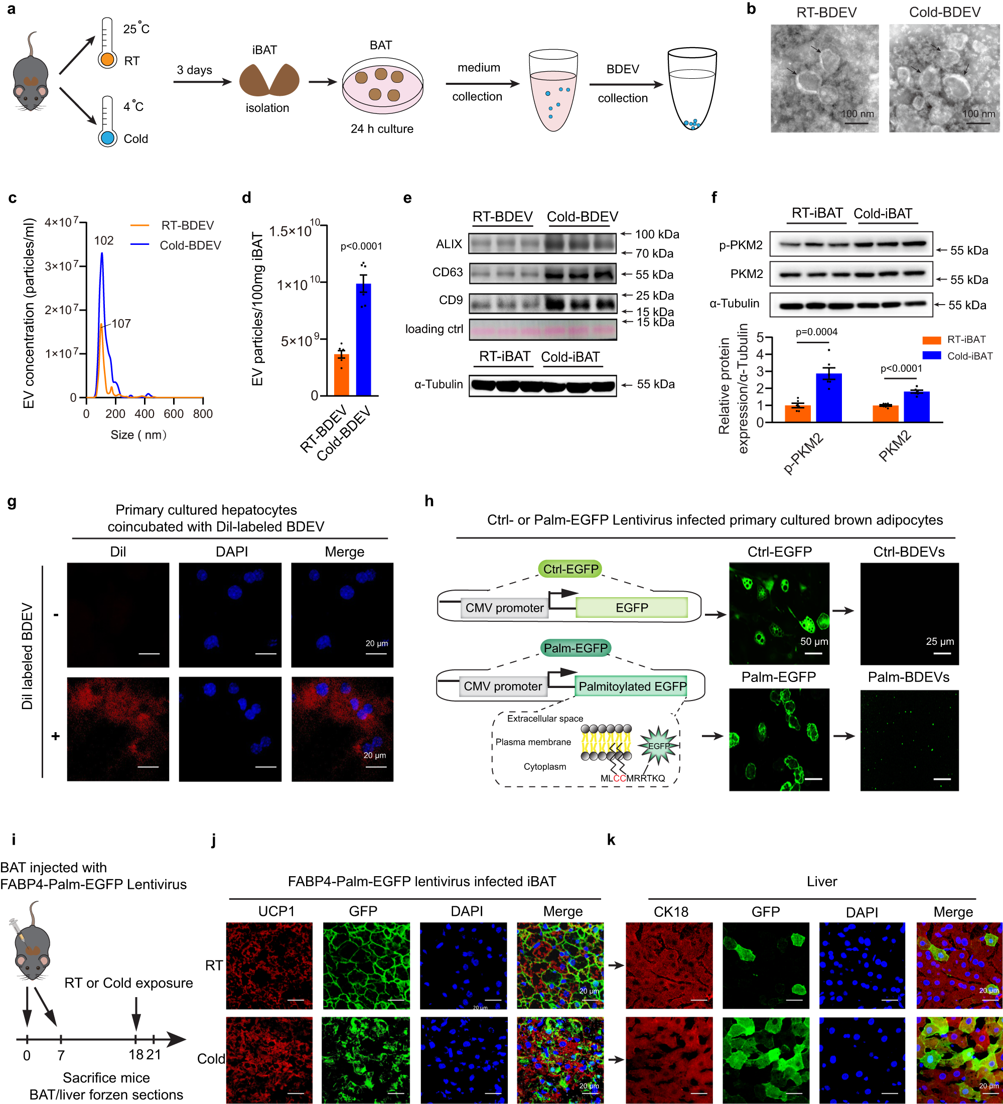
Fig. 2: Cold exposure induces BAT-derived EV secretion and delivery into the liver.

a–e iBAT-derived extracellular vesicle (BDEV) collection. Eight-week-old male C57BL6/J mice placed in RT (25 °C) or cold (4 °C) for 72 h. 100 mg RT-BAT or Cold-BAT was cultured for EV collection. a Experimental schematic. b Representative transmission electron microscopy (TEM) image. Scale bar: 100 nm. (n = 3 each group, 5 random fields per sample, representative images were shown). c Nanoparticle tracking analysis (NTA) of RT-BDEVs and Cold-BDEVs (n = 6 each group, from 2 independent experiments). d Quantification of RT-BDEVs and Cold-BDEVs from 100 mg iBAT (n = 6 each group, from 2 independent experiments). e Western blotting detection of EV markers ALIX, CD63 and CD9 in the RT-BDEVs and Cold-BDEVs. (n = 6 each group, from 2 independent experiments). f Western blotting and densitometry of total and phosphorylated PKM2 in the RT-iBAT and Cold-iBAT (n = 6 each group, from 2 independent experiments). g Confocal microscopy image of primary cultured hepatocytes co-incubation with fluorescent Dil-labelled BDEVs for 6 h. Scale bar: 20 μm. (n = 3 each group, 5 random fields per sample, representative images were shown). h Schematic diagram of the EGFP expression reporters used. Palmitoylated GFP (Palm-EGFP) was used for EV membrane labelling (lower left panel). Microscopy images of primary cultured brown adipocytes infected with lentivirus expressing Ctrl-EGFP or Palm-EGFP reporters (medium panel, scale bar: 50 μm) and their derived BDEVs (right panel, scale bar: 25 μm). (n = 3 each group, 5 random fields per sample, representative images were shown). i–k In vivo FABP4-palm-EGFP-labelled BDEV tracking into the liver. Using multipoint injection, 1×108 lentiviral transduction vectors (TUs) expressing Palm-EGFP were inoculated into iBAT, and the mice were housed at RT or cold-exposed for 72 hours prior to sacrifice. i Experimental schematic. j, k Representative confocal microscopy image of co-immunostaining and GFP signal (green) in the iBAT (UCP1, red) j and the liver (CK18, red) k (n = 3 each group, 5 random fields per sample, representative images were shown). Scale bar: 20 μm. Data presented as mean ± sem. Statistical analysis was performed using two-sided unpaired t-test d, f. Source data are provided as a Source Data file.