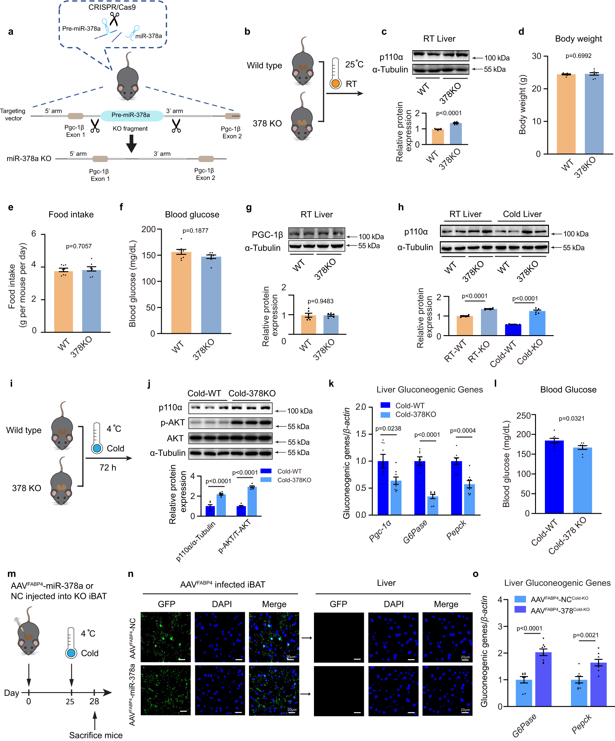
Fig. 7: Restoration of miR-378a-3p in iBAT rescues hepatic gluconeogenesis in miR-378 KO mice.

a Schematic diagram of the miR-378 gene genomic locus and construction for miR-378 KO (378 KO) mice. b–g Eight-week-old male miR-378 KO mice and control WT littermates housed at RT. b Schematic diagram. c Western blotting and densitometry analysis of p110α and in liver (n = 6 each group, from 3 independent experiments). d Body weight; e food intake; f blood glucose (n = 8 each group, from 2 independent experiments); g western blotting and densitometry analysis of PGC-1β in liver (n = 6 each group, from 3 independent experiments). h Western blotting and densitometry analysis of p110α in the liver of WT and KO mice at RT or cold for 72 h (n = 6 each group, from 3 independent experiments). i–l Eight-week-old male miR-378 KO mice and control WT littermates were cold-exposed for 72 h. i Schematic illustration. j Western blotting and densitometry analysis of p110α, p-AKT, and total AKT in the liver (n = 6 each group, from 2 independent experiments). k qPCR analysis of gluconeogenic genes in the liver (n = 8 for each group, from 2 independent experiments). l Blood glucose in mice following cold exposure (n = 8 each group, from 2 independent experiments). m–o iBAT-specific overexpression of miR-378a-3p induced with adeno-associated virus constructed under the adipose tissue-specific promoter FABP4 (AAVFABP4-378a), a total of 50 μl of 1 ×109 Vg/μl of each AAV was injected into the iBAT in situ of eight-week-old male 378KO mice. Control mice were injected with AAVFABP4-NC. m Schematic illustration. n Representative confocal microscopy image of GFP signal (green) in the iBAT (left panel) and the liver (right panel) of mice infected with AAV (n = 3 each group, 5 random fields per sample, representative images were shown). Scale bar: 20 μm. o qRT-PCR analysis of the gluconeogenic genes in the livers of cold-exposed KO mice expressing miR-378a (n = 8 each group, from 2 independent experiments). Mice were fasted for 4 h before sacrifice. Data presented as mean ± sem. Statistical analysis was performed using Mann Whitney test (two-tailed) f and others performed two-sided unpaired t-test. Source data are provided as a Source Data file.