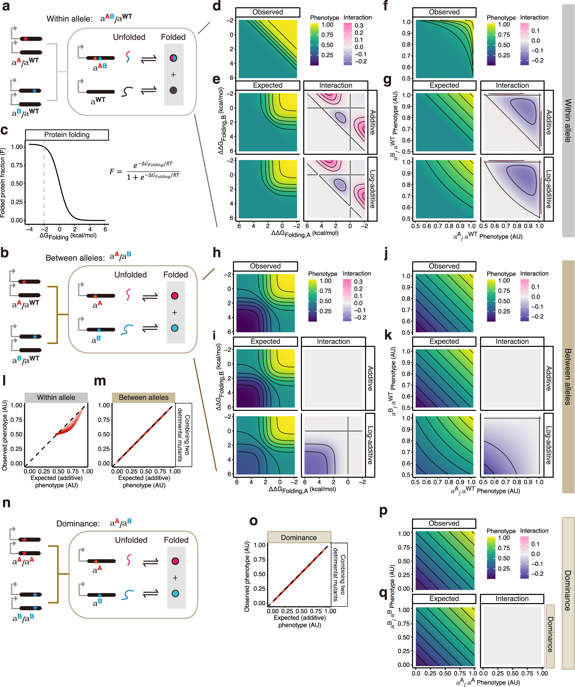
Fig. 2: Protein folding generates intra-molecular epistasis but not dominance.

a, b Two-state protein folding system (Model 1) with two mutations within- (a) or between alleles (b). Phenotypes are determined by the folded protein concentration marked with grey-shaded boxes. c The relationship between the free energy changes of protein folding and folded protein fraction of homozygotes. The grey dashed line marks the wild-type protein free energy of folding. d–k Heatmaps show how two mutations combine within- (d–g) or between alleles (h–k) when they are ordered by free energy changes (d, e, h, i) or phenotypes (f, g, j, k). Black lines indicate phenotypic iso-chores. l, m Relationships between the observed and expected phenotypes with additive expectation when combining two detrimental mutants within- (l) or between alleles (m). The darker the colour, the higher the density of the simulated data points. n Compound heterozygotes derived from two homozygous mutations within a two-state protein folding system (Model 1). o Relationships between the observed and expected phenotypes with additive expectation when combining two detrimental homozygous mutants. p, q Heatmaps show how two homozygous mutations combine when they are ordered by phenotypes either calculated (p) or expected based on the phenotype additivity (q). Black lines indicate phenotypic iso-chores.