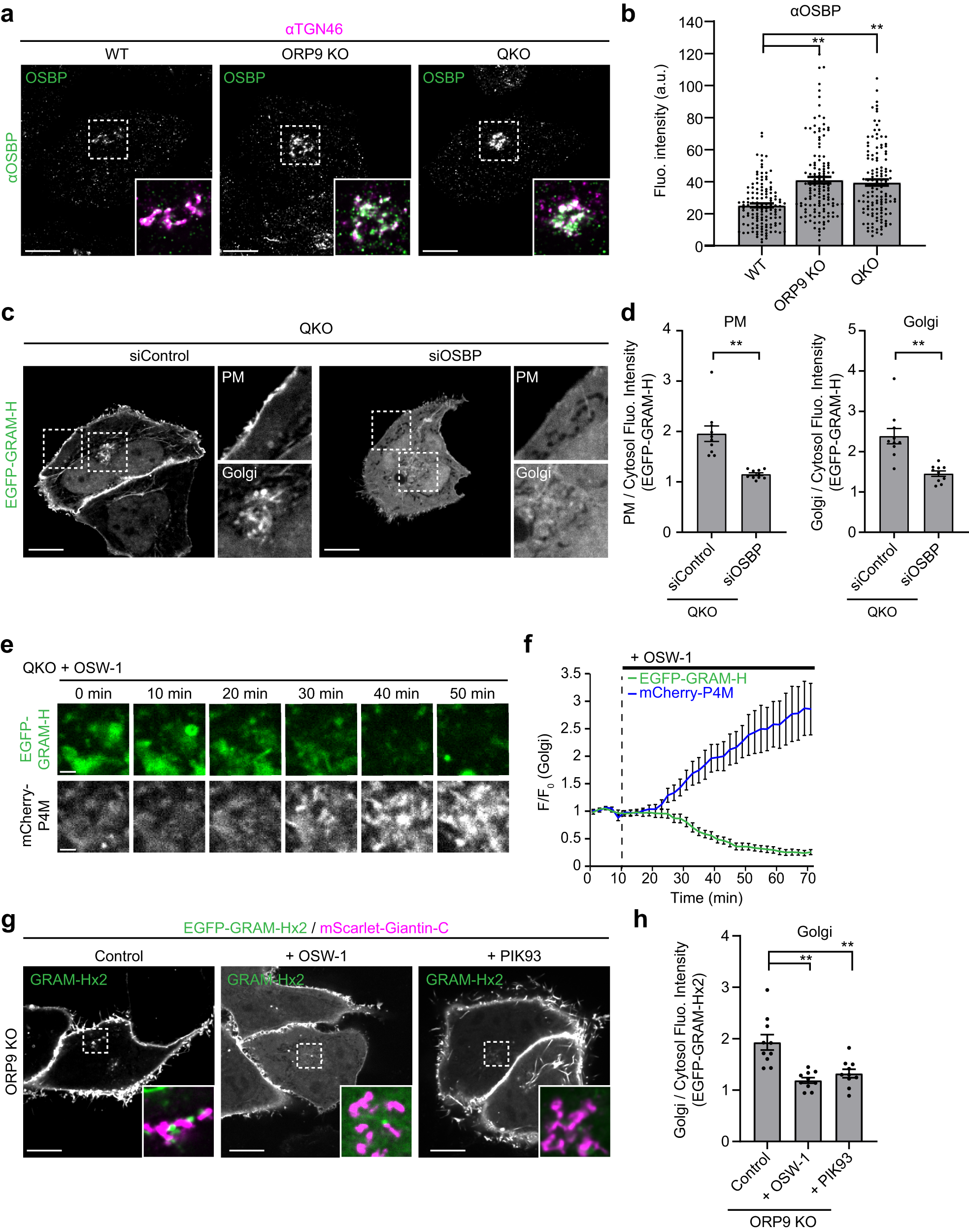
Fig. 6: Accumulation of TGN PI4P in QKO cells is associated with hyperactivation of OSBP-mediated cholesterol transport to the Golgi.

a Confocal images of fixed HeLa cells that were immunolabeled with indicated antibodies. Insets show the regions around the Golgi as indicated by white dashed boxes (green: OSBP; magenta: TGN46). Scale bars, 10 µm. b Quantification of the signals of anti-OSBP fluorescence at the regions around the Golgi, as shown in (a) [mean ± SEM, n = 131 cells (WT), n = 133 cells (ORP9 KO), n = 127 cells (QKO); data are pooled from two experiments; Dunnett’s multiple comparisons test, **P < 0.0001]. c Confocal images of live QKO HeLa cells expressing EGFP-GRAM-H that were treated with indicated siRNA for 72 hrs. Insets show the regions around the PM and Golgi as indicated by white dashed boxes. Scale bars, 10 µm. d Quantification of the ratio of PM signals (left) and Golgi signals (right) to the cytosolic signals of EGFP-GRAM-H, as shown in (c) [mean ± SEM, n = 10 cells for each condition; data are pooled from one experiment; two-tailed unpaired Student’s t-test **P < 0.0001 (PM), **P = 0.0002 (Golgi)]. e Confocal images of the regions around the TGN of a live QKO HeLa cell expressing EGFP-GRAM-H and mCherry-P4M that were treated with OSW-1 (20 nM) as indicated. Scale bars, 2 µm. f Time course of normalized signals of EGFP-GRAM-H and mCherry-P4M in response to OSW-1 as shown in (e) (mean ± SEM, n = 10 cells for each condition; data are pooled from two independent experiments). g Confocal images of live ORP9 KO HeLa cells expressing EGFP-GRAM-Hx2 and mScarlet-Giantin-C that were treated with or without OSW-1 (20 nM for 1 h) or PIK93 (250 nM for 1 h). Insets show the regions around the Golgi as indicated by white dashed boxes (green: EGFP-GRAM-Hx2; magenta: mScarlet-Giantin-C). Scale bars, 10 µm. h Quantification of the ratio of Golgi signals to the cytosolic signals of EGFP-GRAM-Hx2 as shown in (g) [mean ± SEM, n = 10 cells for each condition; data are pooled from one experiment; Dunnett’s multiple comparisons test, **P < 0.0001 (+ OSW-1), **P = 0.0006 (+ PIK93)]. Source data are provided as a Source Data file.