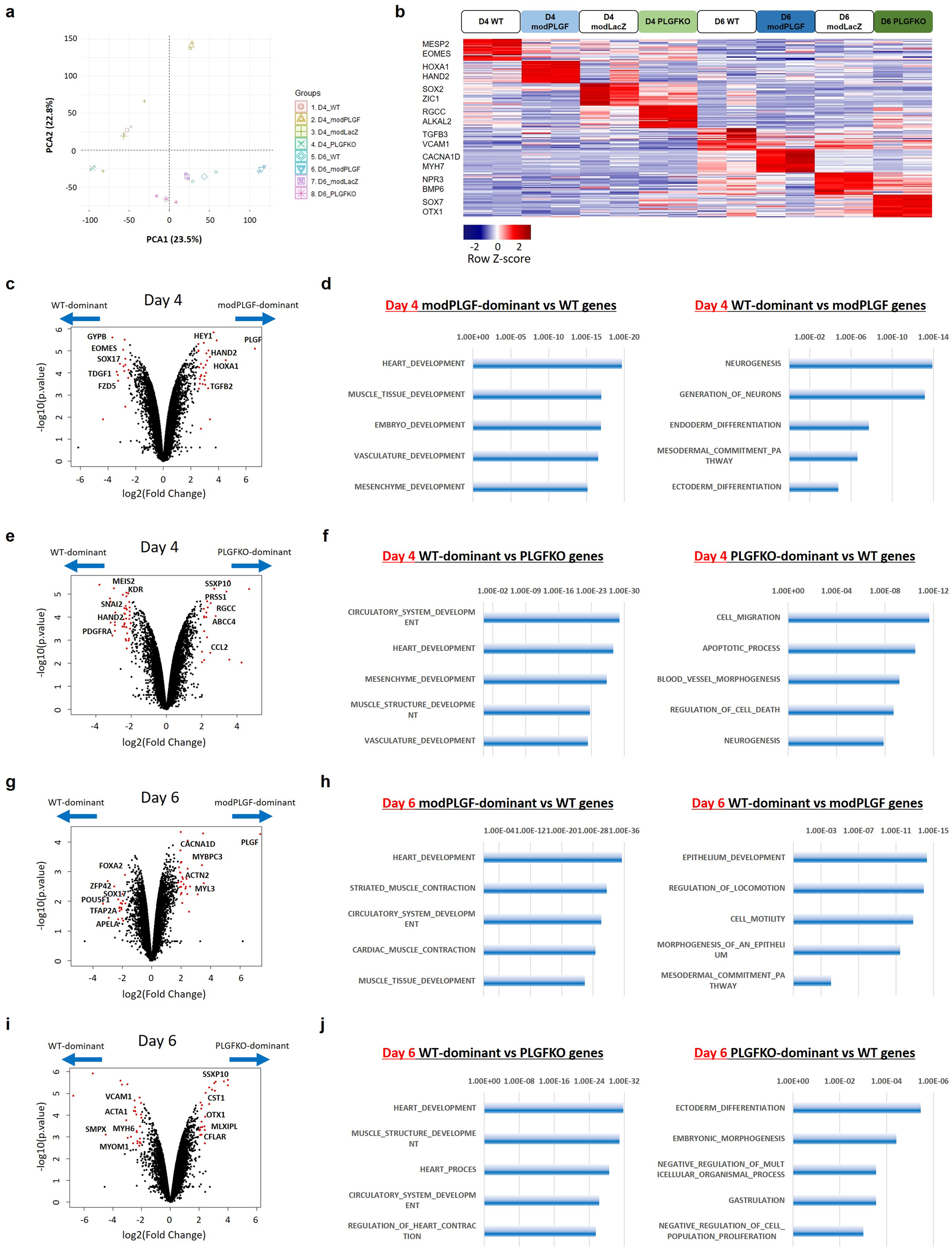
Fig. 5: Population RNA-seq analyses compared between WT cells and PLGF overexpressing or PLGF-KO cells during hESC-CM differentiation.

a The principal component analysis using the population RNA-seq data of WT, modRNA (LacZ or PLGF)-transfected WT, and PLGF-KO cells harvested at days 4 and 6 in hESC-CM differentiation. ModRNA transfection was conducted 24 h before cell harvesting (i.e., at day 3 or 5). b Differential gene expression analysis of the 8 cell groups in a. Heatmap image depicting the representative differentially expressed genes (partly listed in the left column) in each of the 8 groups. c, e, g, i Volcano plots visualizing differentially expressed gene analysis with the limma package35 between WT and PLGF modRNA-transfected cells (c [day 4] and g [day 6]), as well as between WT and PLGF-KO cells (e [day 4] and i [day 6]) in hESC-CM differentiation, respectively. For each gene, the average difference (log2[Fold change]) between the cell groups on the same day was plotted against the power to discriminate between groups (-log10[p.value]), in which p.values were obtained from a two-tailed unpaired t-test. Top-scoring genes for both metrics are indicated as red dots, and representative differentially expressed genes’ names are labeled. d, h The gene set enrichment analysis (GSEA) was performed using the top 250 WT or PLGF modRNA-transfected cells-enriched genes with the GSEA software (Broad Institute; http://www.gsea-msigdb.org/gsea/). Bar graphs showing the representative gene ontology (GO) terms specific to WT (right) or PLGF modRNA-transfected cells (left) at days 4 (d) and 6 (h), respectively. f, j The GSEA was performed using the top 250 WT or PLGF-KO cells-enriched genes with the GSEA software. Bar graphs showing the representative GO terms specific to WT (left) or PLGF-KO cells (right) at days 4 (f) and 6 (j), respectively. Source data are provided as a Source Data file.