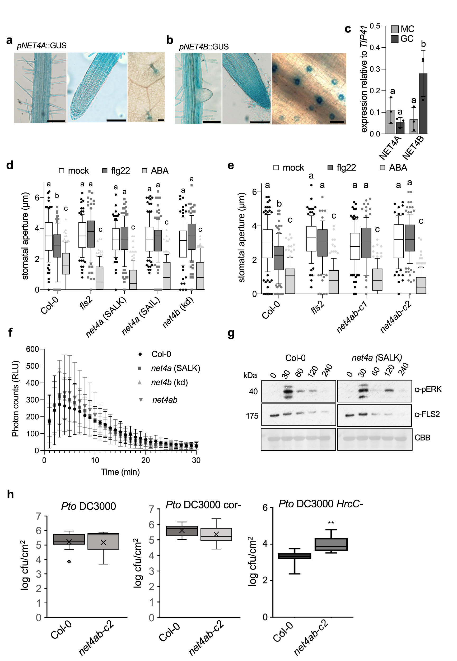
Fig. 3: net4 mutants are impaired in flg22- but not ABA-induced stomatal closure and other PTI responses.

a, b GUS-stained tissues of stable transgenic Arabidopsis NET4A and NET4B promoter-driven GUS reporter line seedlings. Scale bars (a) = 100 µm (right), 100 µm (middle), 50 µm (left); scale bars (b) = 100 µm (right), 100 µm (middle), 20 µm (left). The experiments were repeated at least thrice with similar results. c Transcript levels of NET4A and NET4B were quantified in guard cells (GC)-enriched samples or whole cell samples (MC), respectively, relative to TIP41. Bars represent mean values ± SEM of 3 replicates (ANOVA with Bonferroni’s Multiple Comparison Test). Different letters indicate significantly different values at p < 0.05. The experiment was repeated twice with similar results. d, e Stomatal aperture measurements in net4a and net4b single and net4ab-c1 and -c2 CRISPR-Cas double mutants compared with Col-0 and fls2. Stomatal apertures measured 2 h after treatment with 20 µM flg22 and 10 µM ABA. Box plots of the values are shown with whiskers from the 5th to 95th percentiles, the line in the box shows the median (d: Col-0 (mock) n = 93 stomata, Col-0 (flg22) n = 115, Col-0 (ABA) n = 114, fls2 (mock) n = 100, fls2 (flg22) n = 102, fls2 (ABA) n = 112, net4a SALK (mock) n = 118, net4a SALK (flg22) n = 128, net4a SALK (ABA) n = 125, net4a SAIL (mock) n = 115, net4a SAIL (flg22) n = 126, net4a SAIL (ABA) n = 124, net4b kd (mock) n = 105, net4b kd (flg22) n = 107, net4b kd (ABA) n = 120; e: Col-0 (mock) n = 131 stomata, Col-0 (flg22) n = 124, Col-0 (ABA) n = 123, fls2 (mock) n = 123, fls2 (flg22) n = 92, fls2 (ABA) n = 128, net4ab-c1 (mock) n = 113, net4ab-c1 (flg22) n = 115, net4ab-c1 (ABA) n = 110, net4ab-c2 (mock) n = 83, net4ab-c2 (flg22) n = 124, net4ab-c2 (ABA) n = 133 stomata. Different letters indicate significantly different values at p < 0.0001 (2-way ANOVA, multiple comparisons). Both experiments were repeated twice with similar results. f ROS production measured as relative luminescence units (RLU) in the indicated genotypes treated with 100 nM flg22 over time. Graph represents ±SEM; n = 12 leaf discs. Experiment is representative for two independent experiments with similar results. g Flg22-induced activation of MAPK in the indicated genotypes and time points. MAPK activation is revealed with anti-pERK antibodies. For control, FLS2 abundance and Coomassie brilliant blue (CBB) staining is shown. The experiment was repeated twice with similar results. h Infection analysis of the net4ab-c2 crispr double mutants compared with wild type Col-0. Plants were surface inoculated with P. syringae pv. tomato (Pto) DC3000 wild type bacteria (OD600 = 0.02), a strain defective in coronatine production (cor-) (OD600 = 0.2), and a strain defective in Type-3-secretion of effectors (Hrc-) (OD600 = 0.2). In planta bacterial growth was determined as colony forming units (cfu) at 3 dpi. Bar graphs represent mean values ± SEM of n = 8; p ≤ 0.01 (**). Experiments are representative for at least two independent experiments with similar results.