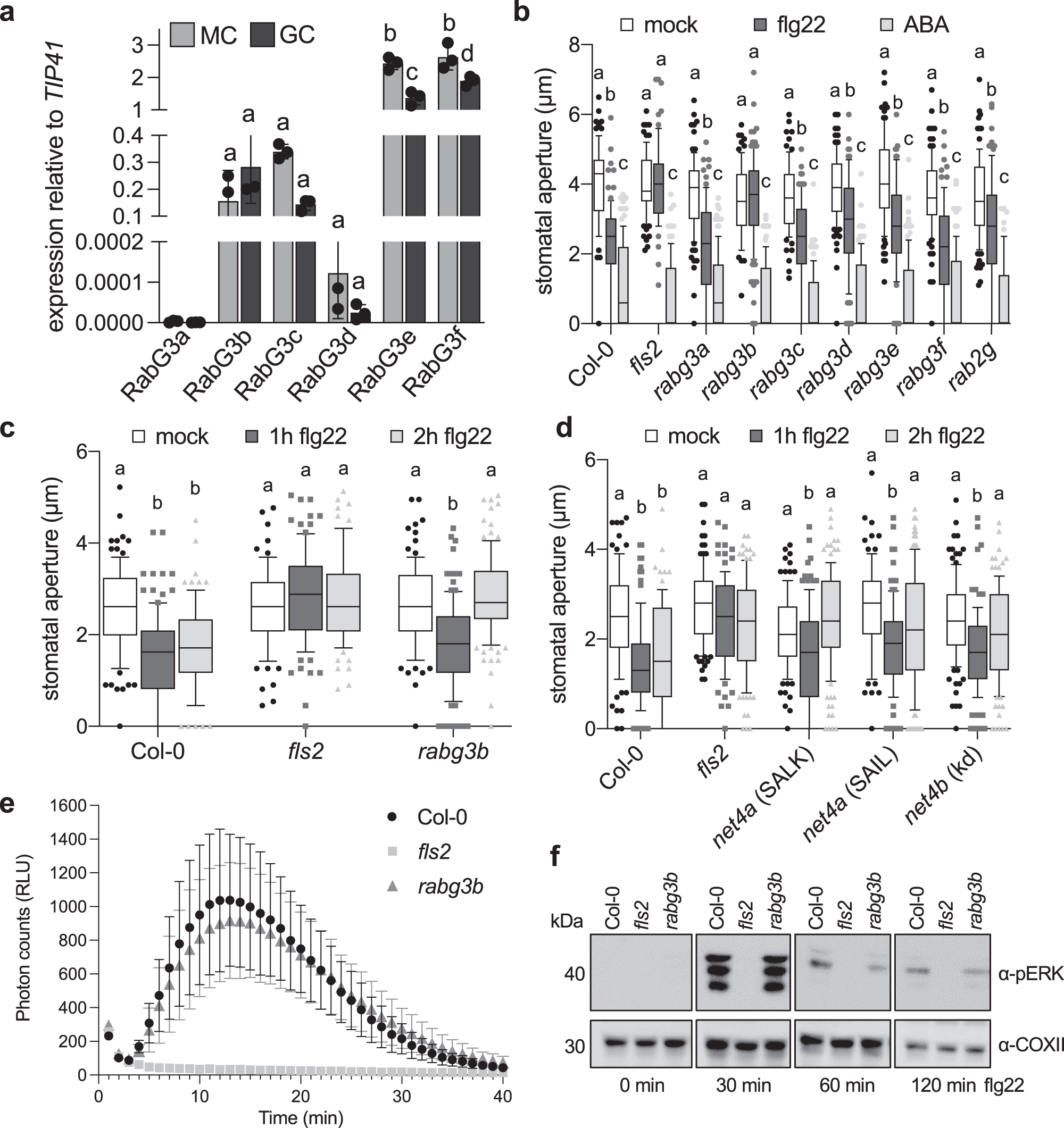
Fig. 5: rabg3b mutants are impaired in robust flg22-induced stomatal closure.

a Transcript levels of RABG3 family members were quantified in guard cells (GC)-enriched samples or mesophyll cells (MC), respectively, relative to TIP41. Bars represent mean values ± SEM of 3 biological replicates (ANOVA with Bonferroni’s Multiple Comparison Test). b Stomatal aperture measurements in rabg3 and rabg2 mutants, Col-0 and fls2. Apertures measured 2 h after treatment with 20 µM flg22 or 10 µM ABA. Box plots of the values are shown with whiskers from the 5th to 95th percentiles, the line in the box shows the median (Col-0 (mock) n = 76 stomata, Col-0 (flg22) n = 86, Col-0 (ABA) n = 105, fls2 (mock) n = 82, fls2 (flg22) n = 69, fls2 (ABA) n = 105, rabg3a (mock) n = 91, rabg3a (flg22) n = 104, rabg3a (ABA) n = 117, rabg3b (mock) n = 79, rabg3b (flg22) n = 101, rabg3b (ABA) n = 99, rabg3c (mock) n = 77, rabg3c (flg22) n = 91, rabg3c (ABA) n = 99, rabg3d (mock) n = 91, rabg3d (flg22) n = 84, rabg3d (ABA) n = 99, rabg3e (mock) n = 91, rabg3e (flg22) n = 80, rabg3e (ABA) n = 99, rabg3f (mock) n = 91, rabg3f (flg22) n = 83, rabg3f (ABA) n = 99, rab2g (mock) n = 105, rab2g (flg22) n = 105, rab2g (ABA) n = 99 stomata). Different letters indicate significantly different values at p < 0.0001 (2-way ANOVA, multiple comparisons). The experiment was repeated twice with similar results. c, d Stomatal apertures measured in the indicated genotypes 1 and 2 h after treatment with 20 µM flg22. Box plots of the values are shown with whiskers from the 5th to 95th percentiles, the line in the box shows the median (c: Col-0 (mock) n = 106 stomata, Col-0 (flg22 1 h) n = 110, Col-0 (flg22 2 h) n = 114, fls2 (mock) n = 78, fls2 (flg22 1 h) n = 92, fls2 (flg22 2 h) n = 86, rabg3b (mock) n = 100, rabg3b (flg22 1 h) n = 112, rabg3b (flg22 2 h) n = 116 stomata); (d: Col-0 (mock) n = 100 stomata, Col-0 (flg22 1 h) n = 116, Col-0 (flg22 2 h) n = 91, fls2 (mock) n = 100, fls2 (flg22 1 h) n = 110, fls2 (flg22 2 h) n = 104, net4a SALK (mock) n = 122, net4a SALK (flg22 1 h) n = 125, net4a SALK (flg22 2 h) n = 125, net4a SAIL (mock) n = 99, net4a SAIL (flg22 1 h) n = 102, net4a SAIL (flg22 2 h) n = 125, net4b kd (mock) n = 113, net4b kd (flg22 1 h) n = 99, net4b kd (flg22 2 h) n = 110 stomata). Different letters indicate significantly different values at p < 0.0001 (2-way ANOVA, multiple comparisons). The experiment was repeated twice with similar results. e ROS production measured as relative luminescence units (RLU) in the indicated genotypes treated with 100 nM flg22 over time. Graph represents ±SEM; n = 3 leaf discs. The experiment was repeated twice with similar results f Flg22-induced activation of MAPK in the indicated genotypes and time points. MAPK activation is revealed with anti-pERK antibodies. For loading control, COXII abundance is shown. The experiment was repeated twice with similar results.