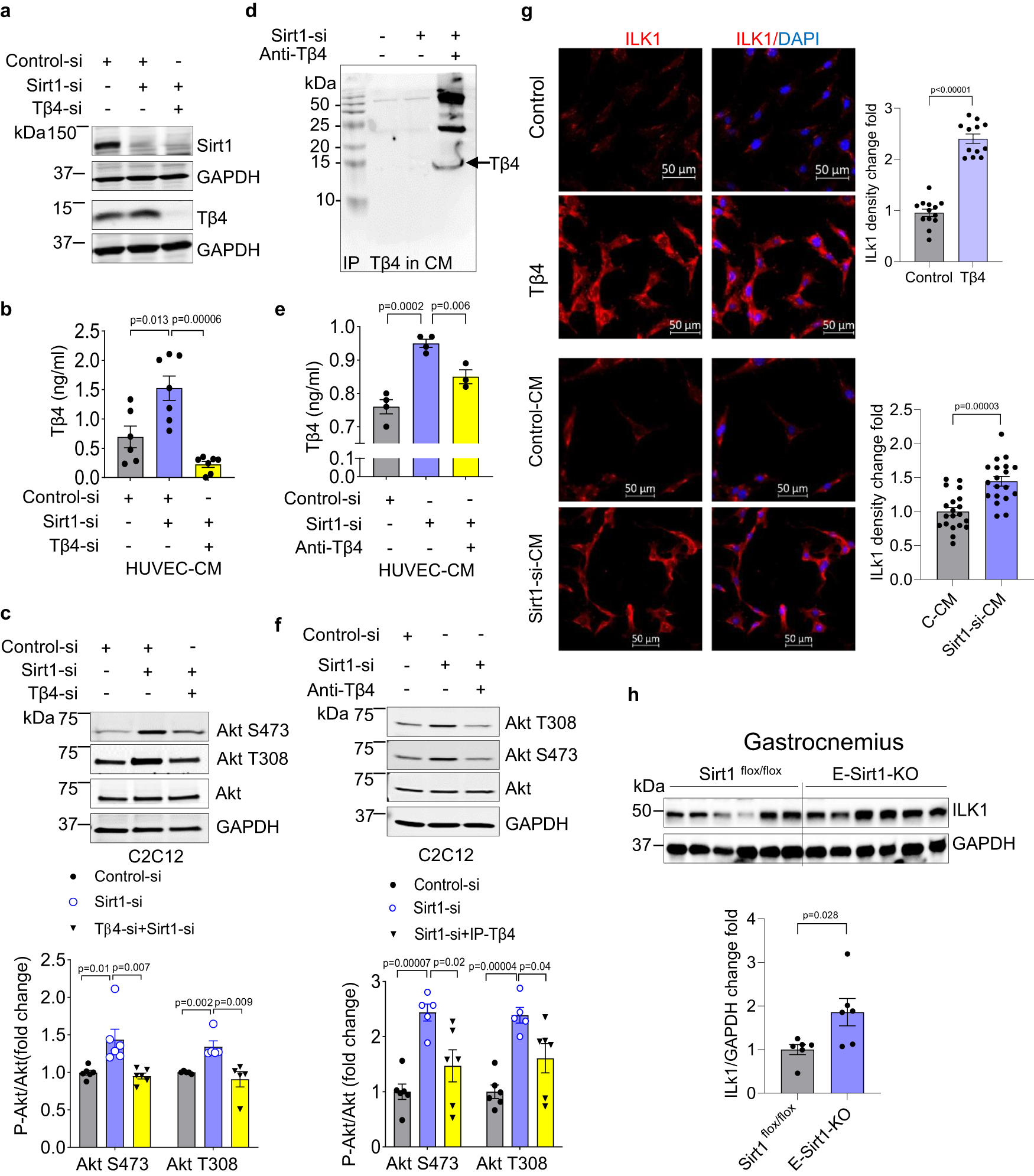
Fig. 5: Secreted Tβ4 from Sirt1-deficient endothelial cells mediates Akt phosphorylation in skeletal myotubes.

a Expression of Sirt1 and Tβ4 in HUVECs (Representative immunoblots are shown); and (b) secreted Tβ4 in CM of HUVECs transfected with control-siRNA (n = 6 independent experiments, gray bar), Sirt1-siRNA (n = 7 independent experiments, blue bar), and Tβ4-siRNA + Sirt1-siRNA (n = 7 independent experiments, yellow bar); c Knockdown of Tβ4 in HUVECs abrogates Akt phosphorylation in C2C12 skeletal myotubes incubated with CM of Sirt1-deficient HUVECs. Representative immunoblots are shown. Gray bar is control-siRNA (n = 6 independent experiments), blue bar is Sirt1-siRNA (n = 6 independent experiments), and yellow bar is Tβ4-siRNA+Sirt1-siRNA (n = 6 independent experiments); (d–f) Immuno-depletion of secreted Tβ4 from CM of Sirt1-deficient HUVECs partially abrogates Akt phosphorylation in C2C12 skeletal myotubes. d Immunoprecipitation of secreted Tβ4 from CM of Sirt1-deficient endothelial cells; representative immunoblots are shown. e Concentration of secreted Tβ4 in CM of Sirt1-deficient endothelial cells after immunoprecipitation of Tβ4 (C-CM, n = 4 independent experiments, gray bar), Sirt1-si-CM (n = 4 independent experiments, blue bar), and Sirt1-si+IP Tβ4 (n = 3 independent experiments, yellow bar); and (f) Akt phosphorylation in C2C12 myotubes incubated with CM of Sirt1-deficient HUVECs with or without immuno-depletion of Tβ4; representative immunoblots are shown. Gray bar is Control-si-CM (n = 6 independent experiments), blue bar is Sirt1-si-CM (n = 5 independent experiments), and yellow bar is Sirt1-si+IP Tβ4 (n = 6 independent experiments). g Immunofluorescence showing upregulation of ILK1 (red) in C2C12 myotubes treated with Tβ4 (n = 12 fields examined over 2 samples), or Sirt1-si-CM (n = 19 fields examined over 2 samples) when compared with corresponding control groups (control, n = 13 fields examined over 2 samples, gray bar) and C-CM (n = 20 fields examined over 2 samples, gray bar). h Expression of ILK1 protein in gastrocnemius of E-Sirt1-KO mice (n = 5, gray bar) and Sirt1flox/flox mice (n = 5, blue bar), p = 0.028. Each dark dot, blue circle, or dark triangle represents one sample. HUVECs human umbilical vein endothelial cells, CM conditioned medium, Sirt1-si Sirt1 siRNA, Tβ4-si Tβ4 siRNA. Data are shown as mean ± SEM. Two-tailed unpaired Student’s t test was used. Source data are provided as a Source Data file.