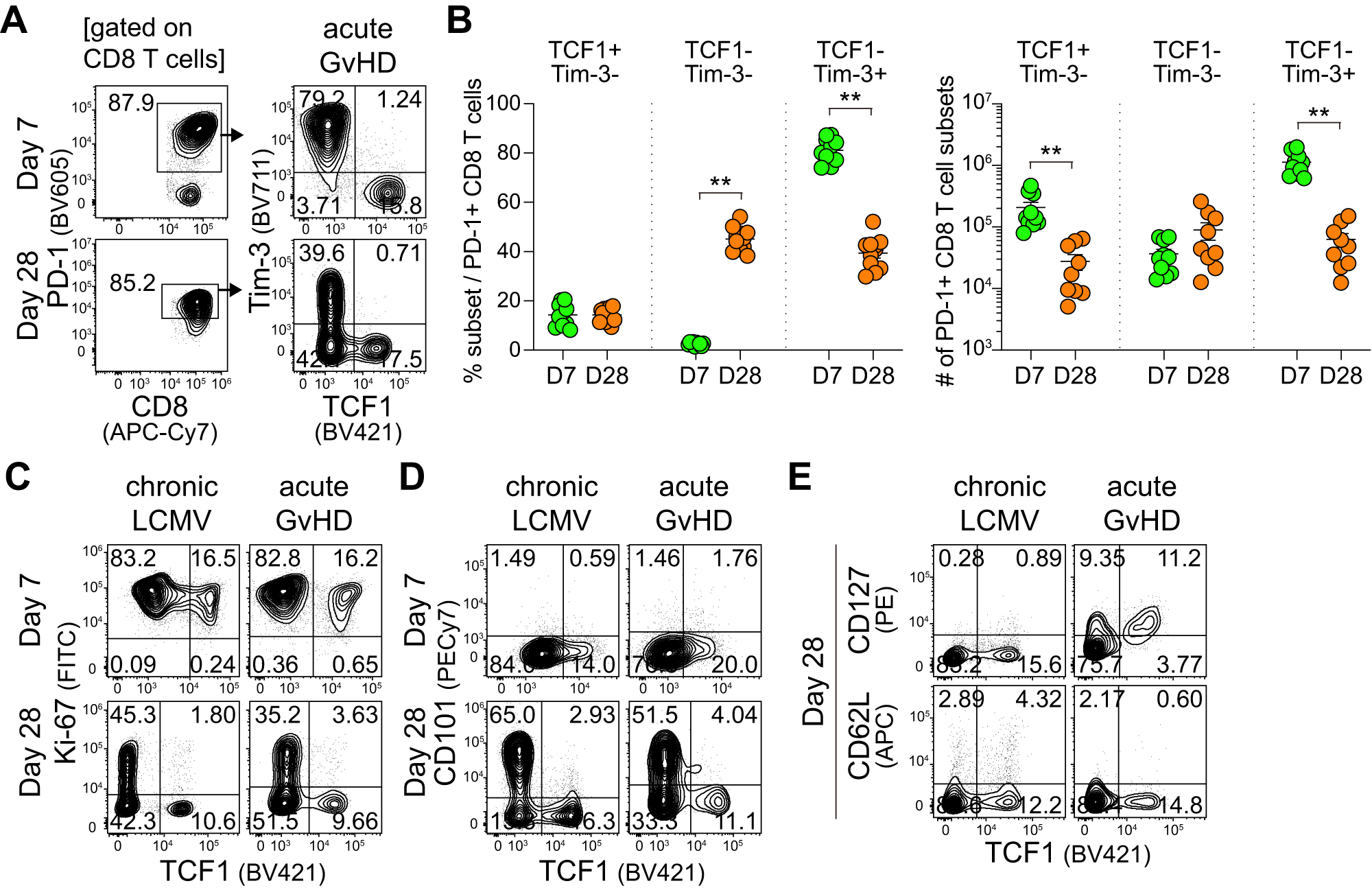
Fig. 2: Quiescent, less differentiated, and memory-like features of the TCF1+ CD8+ T cell subset in acute GvHD.

A, B Representative flow plots (A) and summary graphs (B) showing the frequency (left) and absolute number (right) of TCF1+Tim-3-, TCF1-Tim-3-, and TCF1-Tim-3+ subsets among PD-1+ CD8+ T cells at day 7 and 28 post-transplantation in the spleen of mice with acute GvHD. Data are combined from two independent experiments (n = 9 for day 7 and n = 10 for day 28), and the mean and SEM were shown. Statistical significance was determined by a two-tailed unpaired t-test. Source data are provided as a Source Data file. C, D TCF1 vs. Ki-67 (C) or CD101 (D) expression on PD-1+ CD8+ T cells in the spleen at the indicated time points. E Expression of memory markers, CD127 and CD62L, vs. TCF1 in PD-1+ CD8+ T cells in the spleen at 28 dpt.