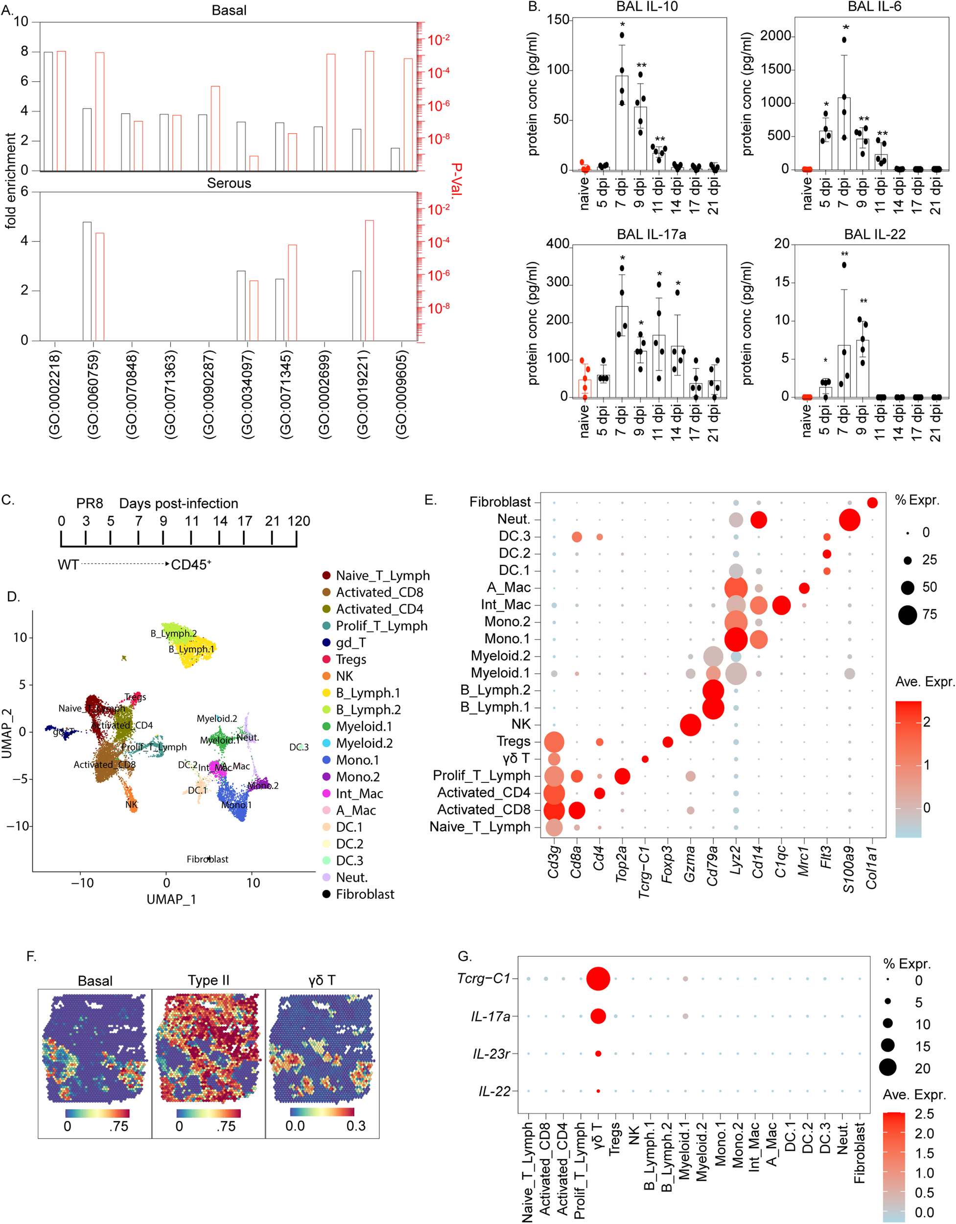
Fig. 4: T lymphoid cells colocalize with hBC at sites of lung injury following PR8 infection.

A Representation of significant GO terms associated with immune > epithelial interaction enriched among PR8-infected BC (upper) and IS cells (lower) using a Panther overrepresentation test. Source data are provided as a Source Data file. B Assessment of selected cytokine levels in BALF during PR8 infection. Data are presented as mean values ± SEM. n = 4 for the 7-day post-PR8 condition. n = 5 For all other conditions. All analyzed samples were biologically independent. Statistical significance was determined by Mann–Whitney two-tailed U-test (*P < 0.05, **P < 0.01). Source data are provided as a Source Data file. C Experimental design. Mouse lung homogenates were collected from 8 to 12-week-old C57/Bl6 mice. CD31−CD326+CD45+ immune cells were enriched by FACS and transcriptomes were assessed by scRNAseq (n = 5 per group). D UMAP plot of combined scRNAseq data. Unsupervised clustering was used to distinguish distinct cell phenotypes which were assigned to known immune cell types based upon gene signatures. E Dot Plot selected cell-type-specific gene expression for each annotated cluster. F Cell type prediction scores of immune populations represented within spatial RNAseq data. Cell type-specific gene signatures were generated using immune scRNAseq data in Fig. 5A and epithelial scRNAseq data in Fig. 1A. Color scale at the bottom reflects the intensity of cell type prediction scores. G Dot plot showing activation of type-17 gene signature (IL-17a, IL-23r, and IL-22) in γδT cells.