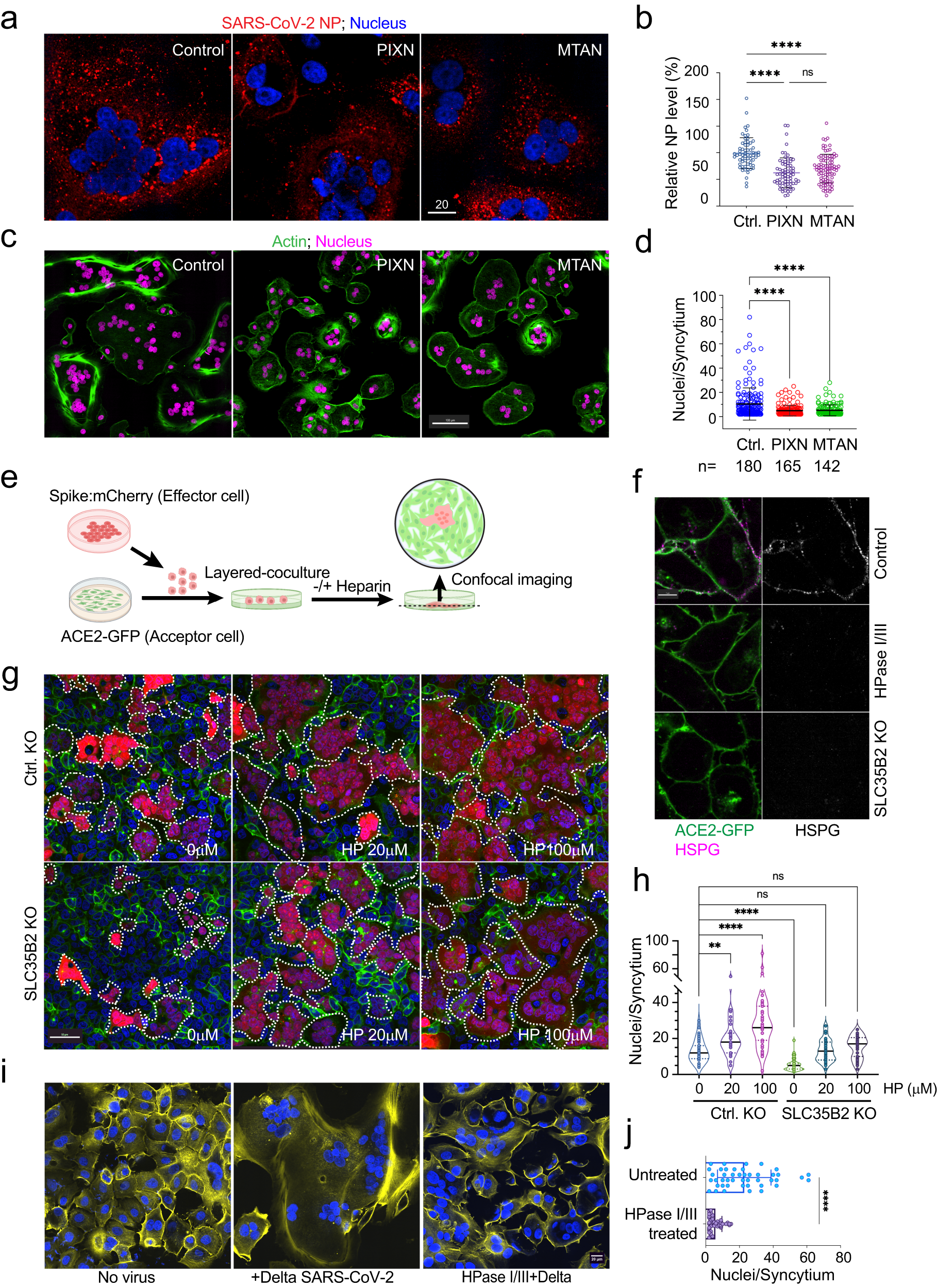
Fig. 3: The cell surface HS promotes spike-induced cell-cell fusion.

a Vero TA6 cells treated with the indicated drugs were infected with live Delta variant at MOI of 0.5 for 4 h. Cells were stained with an antibody against the viral nucleocapsid (NP) protein (red) and a Hoechst dye (blue). Scale bar, 20 µm. b Quantification of the NP signals in individual cells from four biological repeats. ****, p < 0.0001 by two-sided unpaired student’s t test, n = 4, ns, not significant. c Vero TA6 cells infected with live Delta variant at MOI of 0.5 in the absence (control) or presence of the indicated drugs for 4 h. Cells were stained by an actin dye (green) and Hoechst (magenta). d Quantification of the syncytium size in (c). The n values indicate the number of syncytium counted. Error bars indicate means ± SD, ****, p < 0.0001 by two-sided unpaired student’s t test. n = 4 biological repeats. e A schematic illustration of the optimized cell–cell fusion assay. Created by BioRender.com. f Super-charged CFP staining validates the lack of cell surface HS by either heparinase I/III treatment or SLC35B2 knockout (KO). Images are representative of three biological repeats. g WT (Ctrl.) and SLC35B2 CRISPR knockout (KO) cells expressing ACE2-GFP were incubated with spike/mCherry cells in the absence or presence of heparin (HP) at the indicated concentrations and imaged after 1 h. Dashed lines mark examples of syncytia. Scale bar, 50 µm. h Quantification of the experiments represented in (g). **, p < 0.006; ****, p < 0.0001 by one-way ANOVA. n = 3 biological repeats. i Vero TA6 cells were mocked treated or treated with heparinase I/III for 3 h prior to infection with live SARS-CoV-2 Delta variant (MOI = 0.5). Cells were fixed and stained with an actin dye (yellow) and Hoechst (blue). j Quantification of (i). Error bars indicate means ± SD. ****, p < 0.0001 by two-sided unpaired student’s t test. n = 3 biological repeats. Source data are provided as a Source Data file.