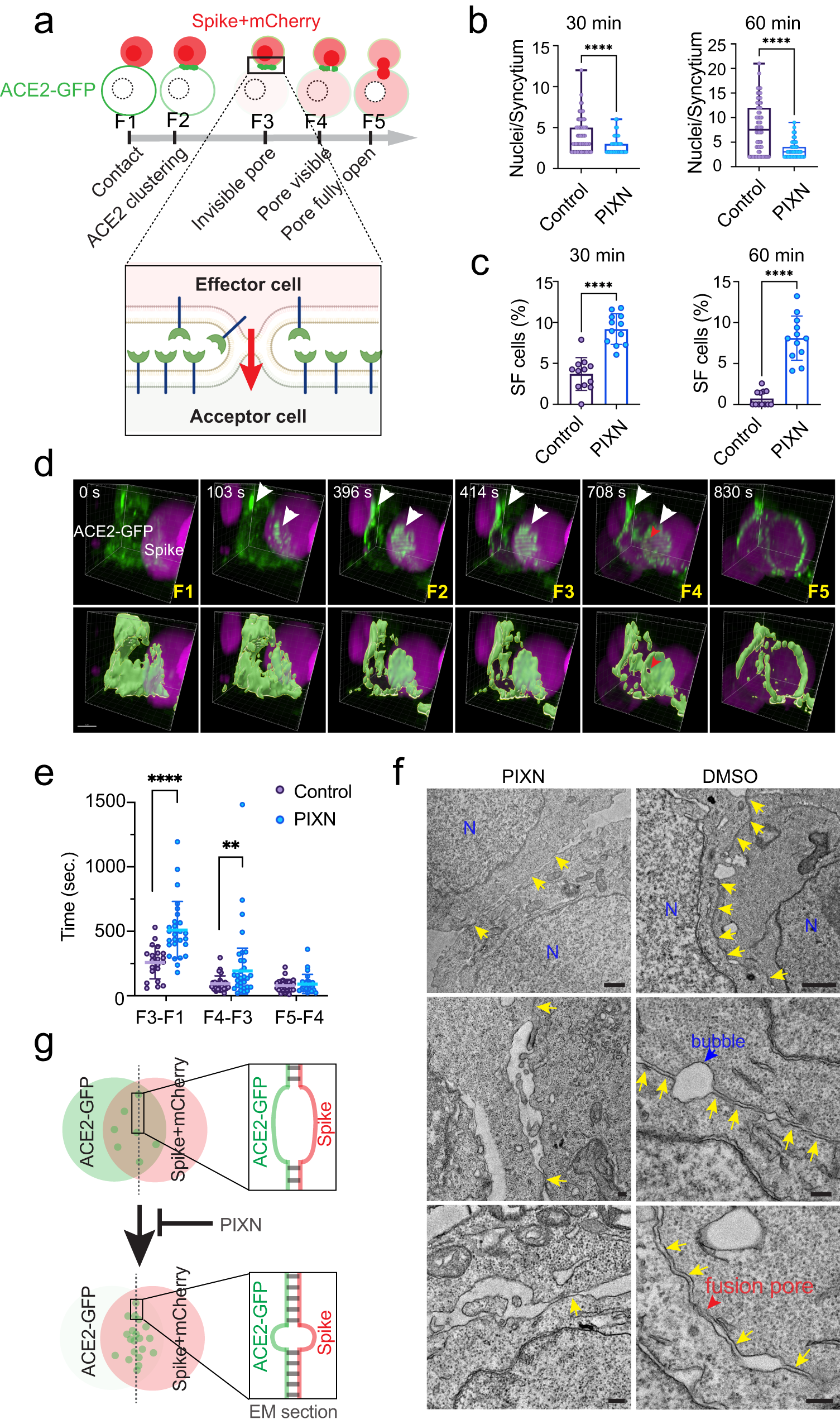
Fig. 4: HS promotes fusion pore formation to enhance spike-induced cell–cell fusion.

a A schematic illustration of the cell–cell fusion process. F1–F5 indicated different fusion stages identified by 4D imaging. Created by BioRender.com. Spike-induced cell-cell fusion was performed in the absence or presence of 1 µM PIXN for 30- or 60-min. The number of nuclei per syncytium (b) and semi-fusion (SF) cells (c) in randomly selected fields were counted. n = 80 (Control) and 66 (PIXN) syncytia for 30 min and 67 (Control) and 75 (PIXN) for 60 min from two biological repeats. The box graphs show the interquatile values (50%) by bound boxes, the maxima, the minima and the medians by lines. Representative images are presented in Supplementary Fig. 4a. Error bars in (c) indicate means ± SD, n = 12 fields/condition from two biological repeats. ****, p < 0.0001 by two-sided unpaired student’s t test. d 4D confocal imaging of spike-induced cell–cell fusion. The bottom panels show surface-rendered ACE2-GFP signals. White arrowheads indicate ACE2-GFP clusters. The red arrowhead labels a visible fusion pore. Scale bar, 5 µm. e PIXN arrests the fusion at the semi-fusion stage and delays the appearance of visible fusion pores. The graph shows the times between the indicated fusion stages measured by 4D live cell imaging. Error bars indicate means ± SD, **, p < 0.008, ****, p < 0.0001 by two-sided unpaired student’s t test. f PIXN disrupts the synapse-like cell-cell contacts between spike and ACE2-GFP cells. Shown are representative EM images of co-cultured cells untreated or treated with PIXN. N, nucleus; arrows show juxtaposed membranes at the contact sites. The red arrow shows an example of disrupted membranes possibly caused by fusion. Scale bars, 1 µm for top panels, 200 nm for other panels. Images are representative of two biological repeats. g A schematic diagram of the result in (f). Source data are provided as a Source Data file.