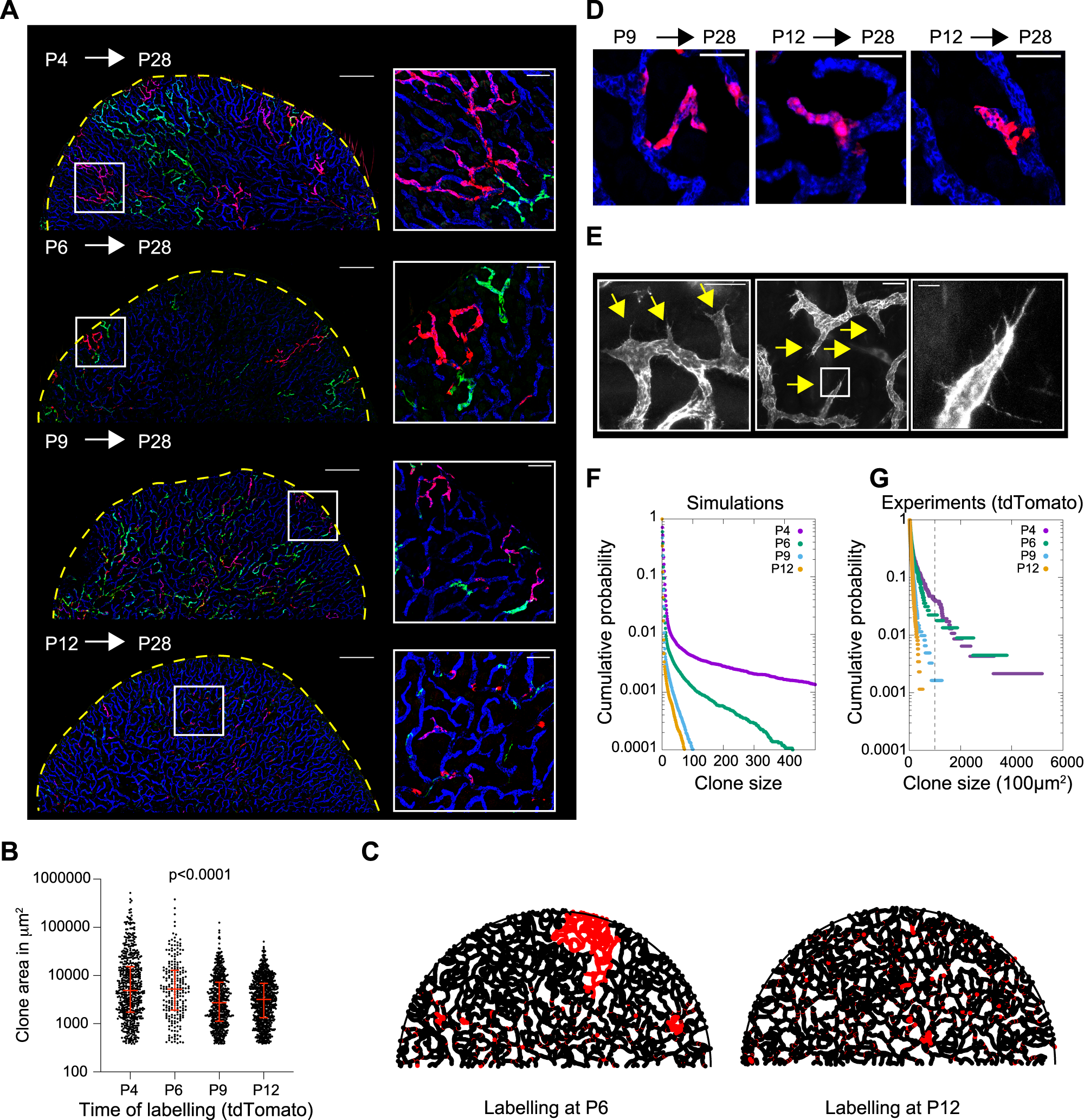
Fig. 3: Quantitative lineage-tracing of lymphatic capillary network morphogenesis.

A Ventral ear pinna dermis of Prox1CreERT2; R26R-Confetti mice stained with anti-LYVE1 (blue), anti-GFP (green) and anti-RFP (red). Confetti-mediated genetic labeling of the lymphatic endothelial cells was switched on at the indicated time points and ear pinna were collected at P28. The boxed regions are shown as magnified images. Scale bars are 1 mm in the overview images and 200 μm in magnified images. B Quantification of the anti-RFP stained (red) tdTomato clone sizes. Each dot represents a single clone. Median values with interquartile ranges are shown in red. For P4 induced clones n = 588 (representing 12 ear pinna in 6 mice), P6 n = 224 (7 ear pinna in 4 mice), P9 n = 612 (5 ear pinna in 5 mice), and P12 n = 868 (10 ear pinna in 5 mice). Kruskal–Wallis test was used for measuring statistical significance (p < 0.0001). C Exemplary simulations of random clonal labeling (1% of particles irreversibly labeled with red), time-matched to simulate labeling at P6 and P12. D Anti-LYVE1 (blue) and anti-RFP (red) stained ventral ear dermis of the Prox1CreERT2;R26R-Confetti mice showing uni-clonal branches upon labeling at P9 or P12. The shown images are representative of altogether n = 15 ear pinna, representing 10 mice. See Supplementary Fig. 6E for further examples. Scale bars are 100 μm. E LYVE1 stained (gray) P13 ventral ear dermis shows sprouts/side branches of existing LVs (yellow arrows). The boxed region is shown as a magnified image. The shown images are representative of n = 11 ear pinna, representing 10 mice. Scale bars are 50 μm in the overview and 10 μm in magnified images. F, G Clone size distribution (cumulative probability) in F time-matched simulations and G experimental anti-RFP stained tdTomato clones (confetti induction at P4, P6, P9, and P12). Both simulations and experiments show a bimodal clonal behavior upon early clone labeling (with large clones (defined as having an area larger than 105 μm2, dashed vertical line) from labeling of active growing tips and smaller clones from inactive ducts) which gradually subsides the later the clones are induced. See Supplementary Fig. 6A–G for additional analyses of the lineage-tracing data set presented here. Source data for Fig. 3B, F, G are provided as a Source data file.