Fig. 2: CXCR4hi neutrophils display enhanced pro-inflammatory functions.
From: CREB1-driven CXCR4hi neutrophils promote skin inflammation in mouse models and human patients

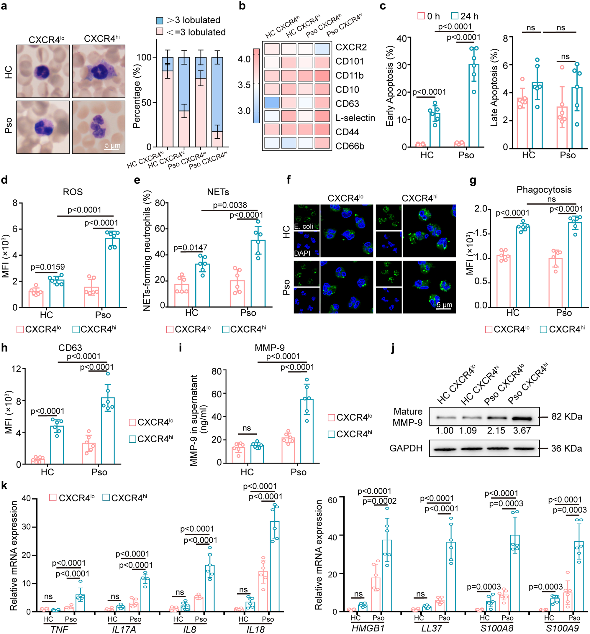
a Representative images and quantification of different nucleus morphology of CXCR4lo and CXCR4hi neutrophils from healthy controls and psoriasis patients. Scale bar = 5 µm. b Flow cytometry analysis of key immune markers between peripheral CXCR4lo and CXCR4hi neutrophils from healthy controls and psoriasis patients (scale: log-transformed MFI). c Assessment of CXCR4hi neutrophil survival by Annexin V and 7-AAD staining after 24 h of culture. d Measurement of ROS production by DHE fluorescence. e Quantification of NETs in CXCR4lo and CXCR4hi neutrophils from healthy controls and psoriasis patients. Phagocytosis of pHrodo Green E. coli by neutrophils was evaluated by immunofluorescence staining (f) and flow cytometry (g). Scale bar = 5 µm. h Degranulation of CXCR4lo or CXCR4hi neutrophils as assessed by CD63 expression. ELISA quantification (i) and representative immunoblots (j) for mature MMP-9 in the supernatant of CXCR4lo and CXCR4hi neutrophils from healthy controls and psoriasis patients that cultured for 24 h. GAPDH was analyzed from corresponding neutrophils. Blots for each antigen were processed in the same experiment in parallel. k Relative mRNA expression of pro-inflammatory mediators in CXCR4lo and CXCR4hi neutrophils from healthy controls and psoriasis patients. Data are mean ± SD (n = 6 biologically independent samples). The immunofluorescence staining was repeated three times independently with similar results. Two-way ANOVA with Tukey’s post hoc test was performed as two-sided analyses and adjusted for multiple comparisons in the statistical analyses. ns, not significant. HC, healthy control; MFI, mean fluorescence intensity; MMP-9, matrix metalloprotein 9; NETs; neutrophil extracellular traps; neu, neutrophils; Pso, psoriasis patients. Source data are provided as a Source Data file.