Fig. 4: Lactate released by CXCR4hi neutrophils induces vascular remodeling and permeability.
From: CREB1-driven CXCR4hi neutrophils promote skin inflammation in mouse models and human patients

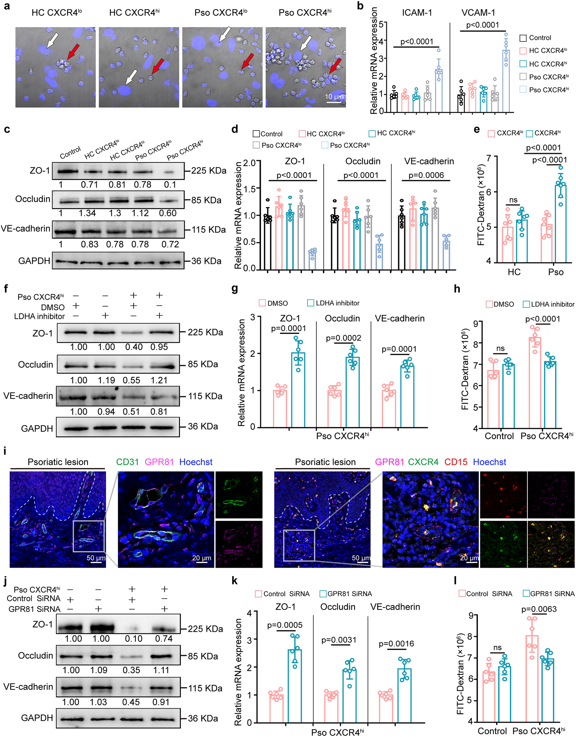
a Representative images of adherent CXCR4lo and CXCR4hi neutrophils co-cultured with HMEC-1 cells. White arrows indicate HMEC-1 cells; red arrows indicate adherent neutrophils. Scale bar = 10 µm. b Relative mRNA expression of adhesion molecules in HMEC-1 cells with indicated treatment. Representative immunoblots (c) and qRT-PCR analysis (d) of tight junctions in HMEC-1 cells co-cultured with indicated treatment. e Stimulation of HMEC-1 cells with CXCR4lo and CXCR4hi neutrophils for 6 h, followed by analysis of leaked fluorescence intensity of FITC-dextran in a Transwell system. Representative immunoblots of HMEC-1 cells pre-incubated with LDHA inhibitor for 30 min following co-culture with psoriatic CXCR4hi neutrophils (f) and qRT-PCR assessment of tight junction genes (g). h Analysis of released FITC-dextran in a Transwell system with HMEC-1 cells, pre-incubated with LDHA inhibitor for 30 min, followed by co-culture with psoriatic CXCR4hi neutrophils. i Confocal images of CD31 (green) and GPR81 (purple) in psoriatic lesions (n = 6) with CD15+CXCR4hi neutrophils adjacent to GPR81+ vascular ECs. Scale bar = 50 µm, 20 µm. The result was repeated three times independently with similar results. HMEC-1 cells were transfected with GPR81 siRNA and subjected to indicated treatment, followed by Western blot (j), qRT-PCR (k), and FITC-dextran leakage (l). The immunoblotting samples shown are from the same experiment (c, f and j) and blots were processed in parallel. Mean ± SD (n = 6 biologically independent samples/group). Analyses: two-way ANOVA with Tukey’s post hoc test in (b), (d), (e), (h) and (l); One-way ANOVA with Tukey’s post hoc test in (g) and (k). One or two-way ANOVA tests were performed as two-sided analyses and adjusted for multiple comparisons in the statistical analyses. ns, not significant. HC, healthy control; HMEC-1 cells, human microvascular endothelial cells; Pso, psoriasis patients. Source data are provided as a Source Data file.