Fig. 2: Transcriptional changes along the gliogenic trajectory.
From: A branching model of lineage differentiation underpinning the neurogenic potential of enteric glia

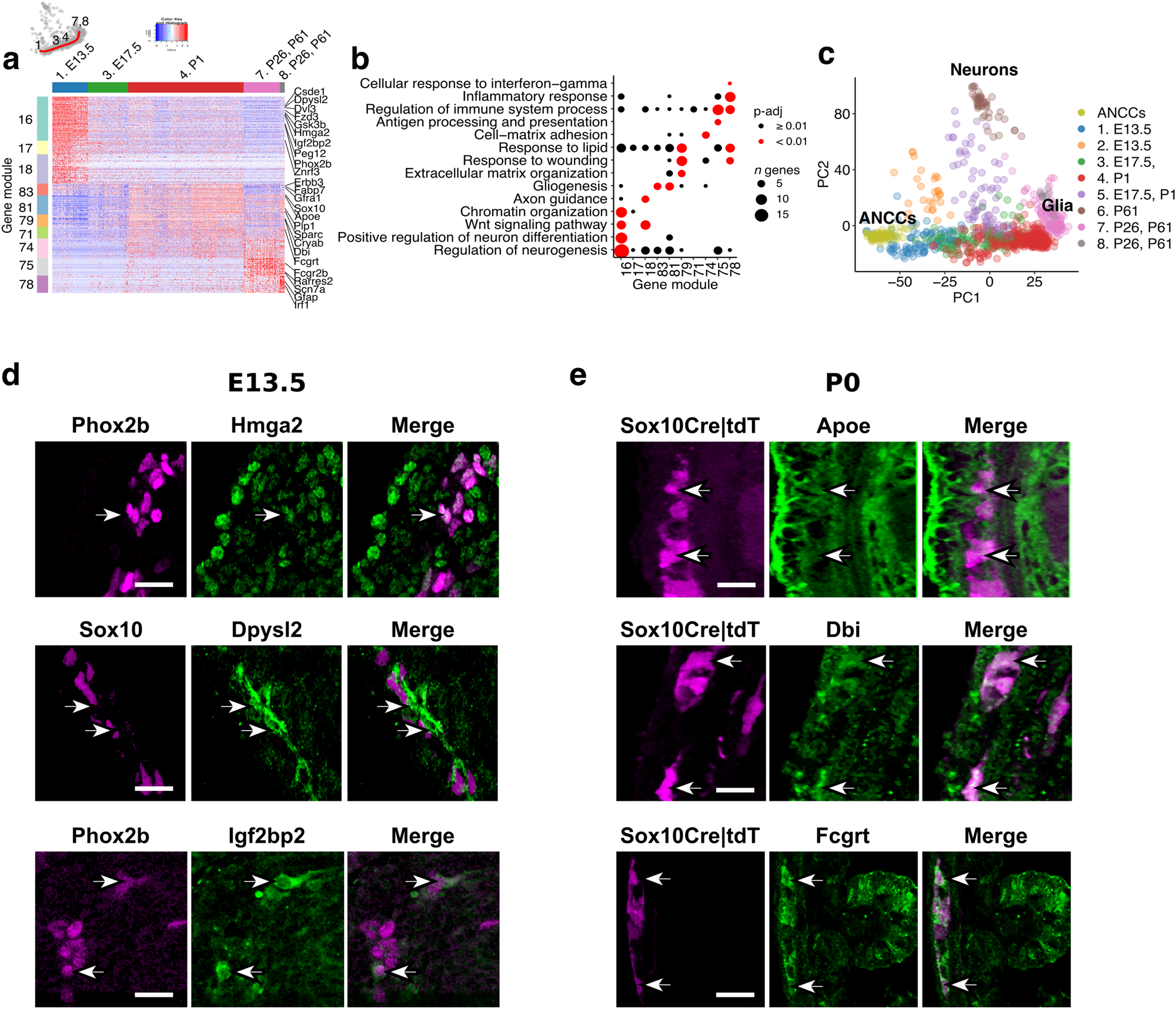
a Heatmap (scaled normalised expression) for selected gene modules associated with transcriptional changes along the gliogenic trajectory (red line on the PCA; top left). Representative genes are indicated on the right. b Dot plot showing statistical significance (colour of dot) and size of overlap (size of dot) between selected gene modules and indicated GO terms. Statistics have been calculated using Fisher’s one-tailed test and p values have been adjusted for multiple comparisons. c PCA plot of scRNA-seq datasets from tdT+ ENS cells (904) (Fig. 1b, e) and ANCCs (94). d, e Immunostaining for the validation of expression of genes from ANTLER GMs in the ENS of mice at E13.5 (d) and P0 (e). Arrows point to cells of the ENS lineages. Scale bars: 50 μm. Immunostainings were performed twice independently with similar results. Source data is provided as a Source Data file.